
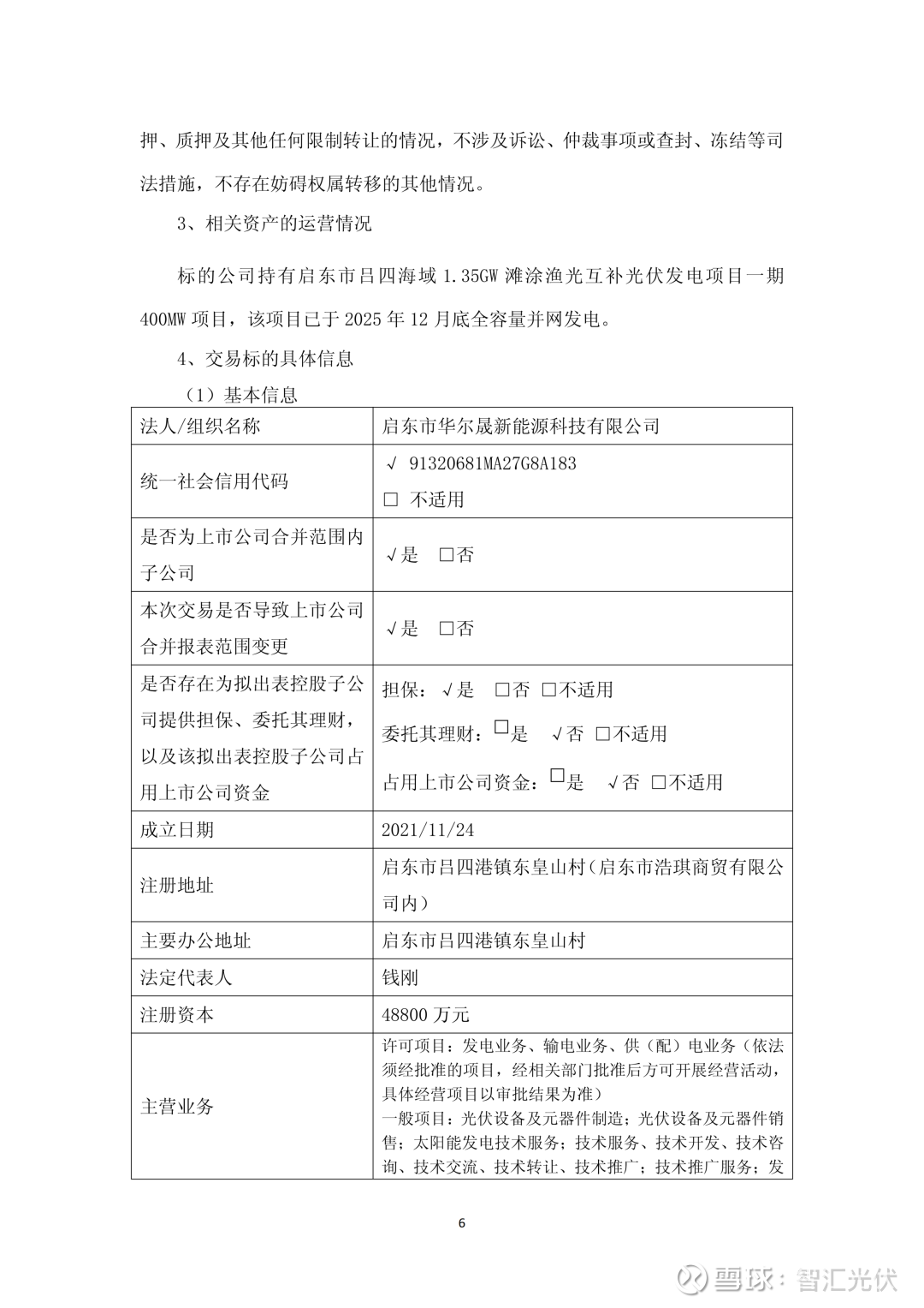
3月28日,江苏林洋能源股份有限公司发布关于出售下属子公司股权的公告,拟4.21亿出售启东市华尔晟新能源科技有限公司持有的400MW渔光互补电站,收购企业为上海能源。
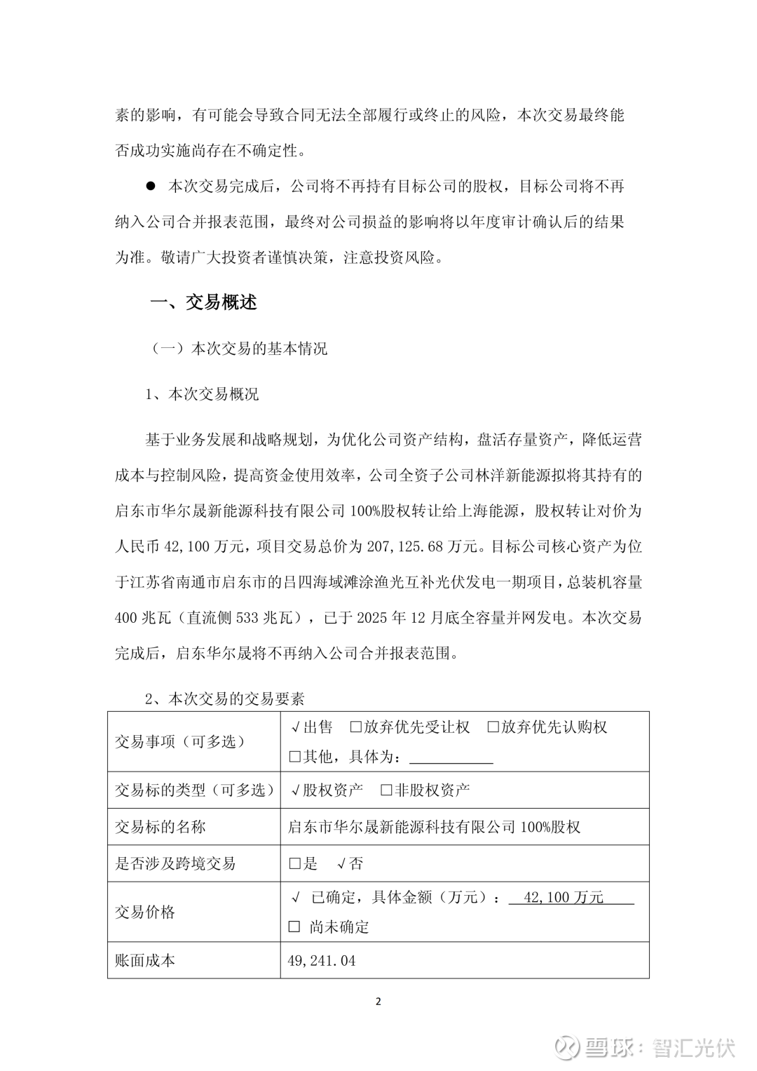
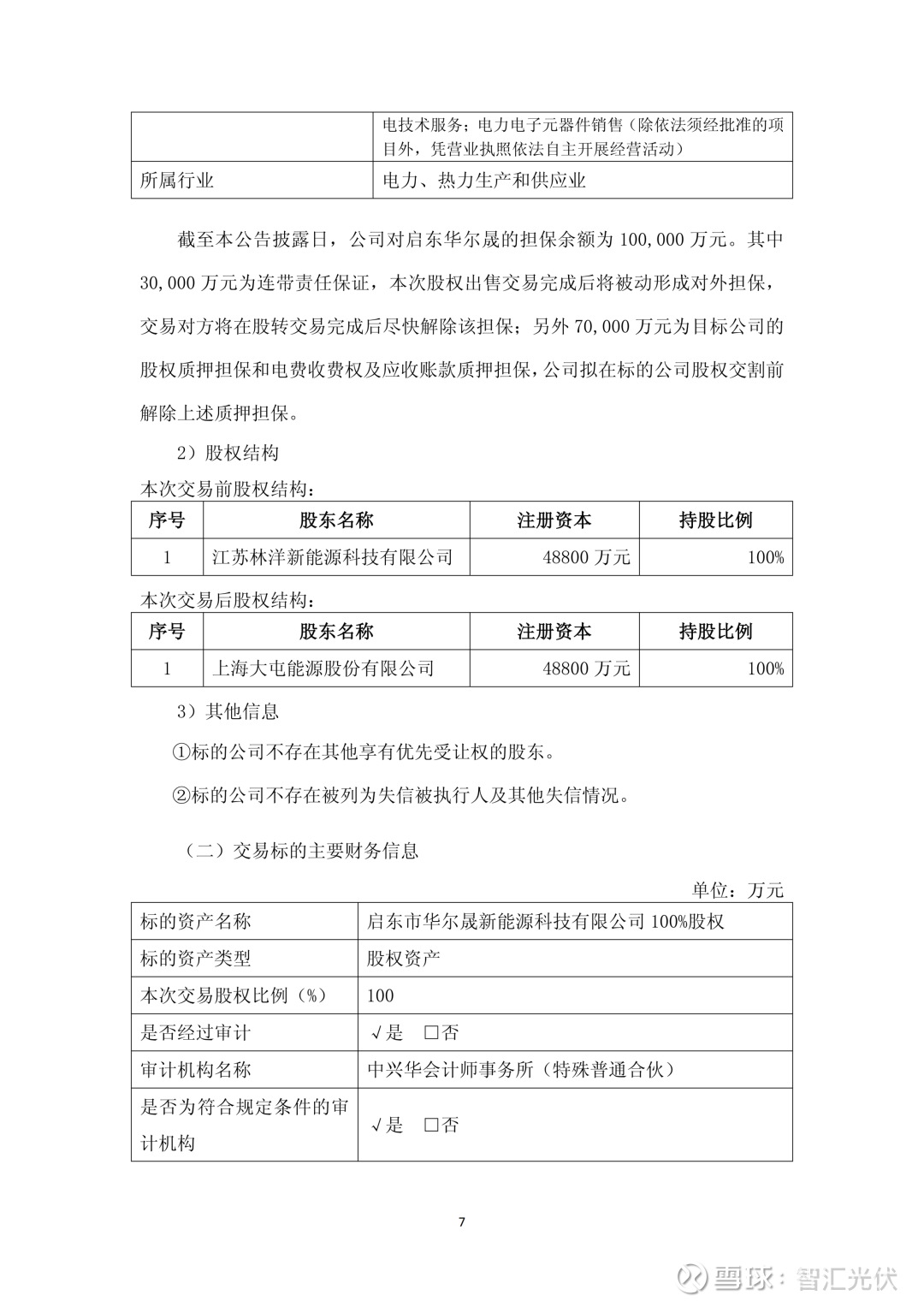
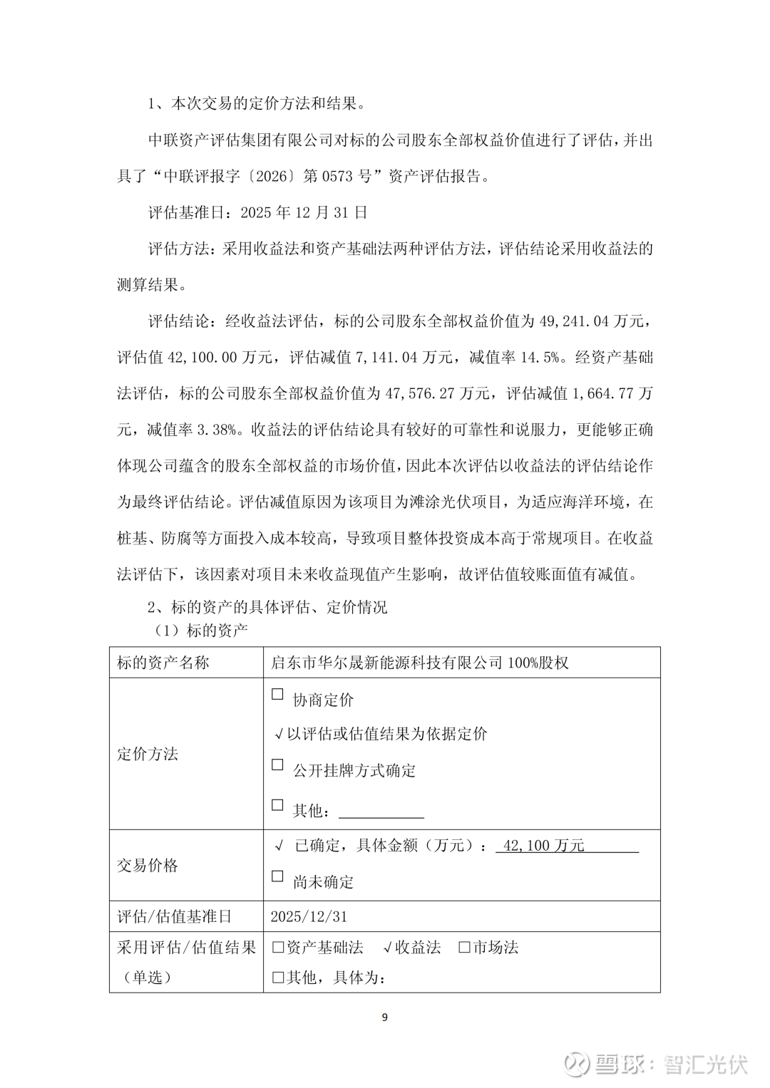
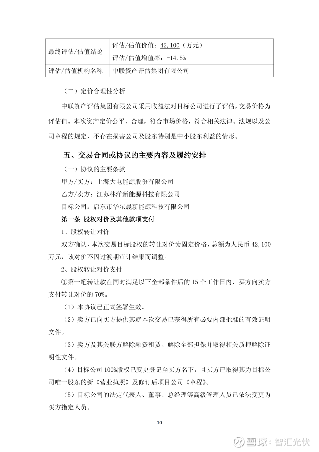
根据公告,林洋新能源拟将其持有的启东市华尔晟新能源科技有限公司100%股权转让给上海能源,股权转让对价为人民币42,100万元,项目交易总价为207,125.68万元。目标公司核心资产为位于江苏省南通市启东市的吕四海域滩涂渔光互补光伏发电一期项目,总装机容量400兆瓦(直流侧533兆瓦),已于2025年12月底全容量并网发电。
本次交易的股权转让价格42,100万元,承接的实际负债165,025.68万元,标的项目交易总价207,125.68万元为固定价格。
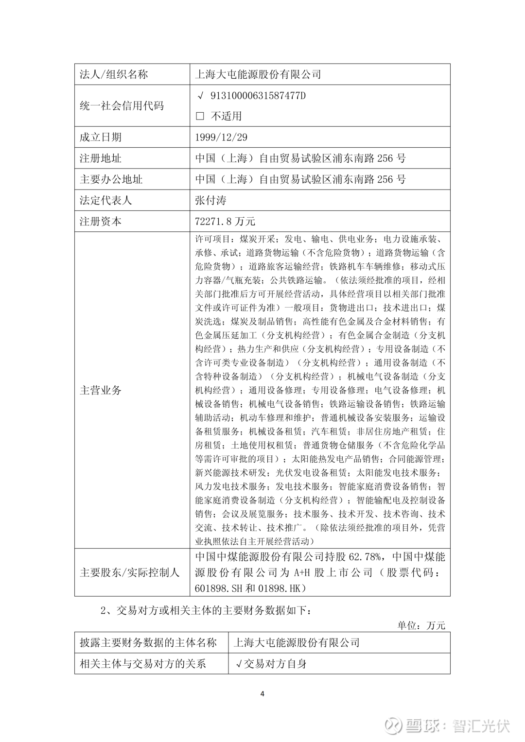
上海能源简介
1999年以大屯煤电(集团)公司为主发起人设立上海大屯能源股份有限公司,2001年8月上海能源股票在上海证券交易所发行上市,2006年5月上海大屯能源股份有限公司为中煤股份公司控股子公司。
电力板块拥有“发供电、售配电、供暖供热、电力运维”全产业链,发电总装机容量为1130兆瓦,其中火电总装机容量820MW,新能源装机310MW;2×350兆瓦热电联产网上机组为沛县地区唯一供汽供热源;存量配电网覆盖江苏沛县北部和山东微山县部分地区。
公告文件如下:














