近日,银河通用机器人与真人选手的连续自主网球对打视频火爆全网。全球首次在人形机器人上实现高动态网球对打,机器人正在实现从“机械复刻动作”向“智能决策响应”的底层跨越。
视频一经发布,央视新闻第一时间进行报道点赞。

相关内容在海外社交平台爆火,马斯克看到后立即关注回复。

银河通用机器人正手击球成功率90.9%、反手回球落点误差<5cm、连续对拉20轮不失误——这看似轻松的“人机对打”,实则是视觉-力觉-触觉传感器协同支撑的“感知-决策-执行”闭环在高速运转:视觉系统在0.1秒内锁定时速超50公里的来球轨迹,六维力传感器(0.1%FS精度)实时调整手腕力度避免击球出界,柔性触觉传感器(电子皮肤)则像人类手掌般感知球拍与球的摩擦振动,毫秒级反馈挥拍力度偏差。这套让机器人“看懂球、控住力、摸准感”的核心部件,恰是国内传感器产业链从“替代”迈向“引领”的缩影。
据汽车产业研究院发文,银河通用的感知与传感系统的供应商如下:
速腾聚创W(2498.HK)为激光雷达供应商,为银河通用零售及工业场景的机器人提供导航与环境感知解决方案,订单已锁定至2026年底;汉威科技(300007.SZ)通过参股子公司能斯达为银河通用供应柔性压力传感器(电子皮肤)等触觉感知部件,增强机器人的交互能力;柯力传感(603662.SZ)作为国内称重传感器龙头,通过ISO17025国际实验室认可标准的六维力传感器技术,为银河通用机器人提供力觉感知部件,用于足部平衡或手臂协作。
(由于篇幅有限,将基于研究难度和实际进度,本文优先盘点国内力觉传感器比较突出的一些标的)
传感器是人形机器人与外界交互的重要桥梁,人形机器人需搭载多种传感器(视觉、力觉、惯性、温度等),其中力传感器重要性高(感知并度量力)、价值量大(头豹研究院测算其在机器人中价值量占比 16%);力传感器按测量维度分为一至六维,其中六维力可给出最全面力觉信息,在人形机器人上主要安装于手腕、脚踝等部位,助力机器人实现精准感知和柔顺控制。
在人形机器人中,我们着重关注六维力传感器的应用,以力觉传感器为例,单台人形机器人通常需配备2~4个六维力传感器及28个关节扭矩传感器,成本约占整机BOM的15%。行业对六维力传感器的月度需求已跃升至数千台量级,但装配效率、解耦标定工艺等瓶颈,仍是传感器企业在实际交付上的“拦路虎”(高工机器人)。

与一维力传感器的校准标定不同,六维力的自动化标定需要在空间中找到531441个微牛级标定样本点,通过对样本点同时进行多维方向的受力模拟,解决不同维度通道之间的信号串扰,达成准度更优,难度远超一维力的9个微牛级标定样本点。

六维力传感器企业正通过材料、工艺迭代进行降本。以国内终端产品为例,材料成本占比约35%(弹性体金属约21%,应变片10%,封装材料4%),加工成本占30%(包括CNC加工、热处理和表面处理等),标定测试成本占20%(包括标定设备折旧和人工耗时等),研发占15%,各环节均有较大的降本空间。

以特斯拉Optimus Gen2所使用的六维力传感器为例,其单价接近2.5万元人民币,占Optimus Gen2传感器总成本的24.4%。目前,市场上主流的六维力传感器单价在1~3万元人民币之间。六维力传感器市场被ATI等国际巨头垄断多年,单台进口设备市场价格在4~15万元之间,经过国产技术的突破,产品单价已下探至千元级,即使是准度优于0.5%FS的高精密六维力传感器,价格也仅是国外同性能产品的十分之一(高工机器人)。
GGII数据显示,2025年中国六维力传感器在人形机器人领域的出货量预计将达到1.23万台,同比增长510.1%,市场规模约2.46亿元,同比增长388.1%。预计到2030年,中国人形机器人六维力传感器出货量超46万台,市场规模超18亿元。
以下是国内相关优质标的,我们将从中筛选部分进行简要介绍和梳理:

坤维科技成立于2018年,致力于提供高精度机器力觉传感器及力控解决方案的国家高新技术企业。公司创始团队全部来自国家航天科研机构,具备20余年研发、生产高精准度六维力传感器的经验,掌握力觉测量核心技术。
坤维科技在2023年完成了第一代六维联合加载标定设备研发,经过多次迭代升级,已经形成了全自动化标定工艺,只需人工将六维力传感器放入标定设备,就可以完成数据采集、分析、标定,将原先人力耗时两天的工序压缩到2小时内,大大提高了量产交付的效率,准度可以达到0.3%FS(含串扰),远超大部分市场竞品2%~5%FS水平。
高工机器人产业研究所(GGII)数据显示,坤维科技的六维力传感器在协作机器人领域市场占有率连续多年位居行业第一位,广泛应用在打磨抛光、拖拽示教、精密装配、按摩理疗、柔性充电等领域,与遨博智能、越疆机器人、节卡机器人、艾利特机器人等企业保持深度合作。
面对行业“爆单”大考,国产六维力传感器领军企业坤维科技表示,公司在2026年1月底已形成4万台/年标定产能,正持续向6万台目标冲刺,将达成六维力传感器行业最大产能规模。
目前坤维科技已经与北京人形机器人创新中心、银河通用、优必选等头部企业达成稳定深度合作,仅2025年在人形机器人领域的实际交付量达到约6000台。
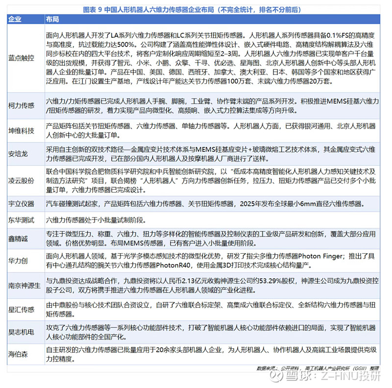
蓝点触控(北京)科技有限公司是一家专注于智能机器人力控技术研发及应用的国家高新技术企业,成立于2019年。其核心团队来自中国科学技术大学、航天科技集团、中国科学院等科研机构,拥有高性能弹性体设计、嵌入式硬件电路、高精度结构解耦算法及六维同步校准在内的四大平台技术。
蓝点触控凭借对人形机器人赛道的先发布局以及对行业的knowhow积累,已成为市场引领者,2025年前三季度,蓝点触控在人形机器人六维力传感器领域的市场份额达72.6%。(GGII,2025年11月)
从市场表现来看,蓝点触控已实现单客户千台量级的出货,六维力传感器出货量过万套,占国内人形机器人出货量80%(中证网,2025年11月),并获得了智元、小米、众擎、千寻、优必选、星海图、北京人形机器人创新中心等头部人形机器人企业的批量订单,产品认可度与市场影响力凸显。

蓝点触控在江门江海区新设生产制造基地,面积约1万平方米,产线设计年产能达关节力传感器100万套、末端六维力传感器20万套。建成后,将推动该公司整体产能提升3至4倍。其中,关节力传感器生产线将于11月底投产。
宁波柯力传感科技股份有限公司的主营业务是传感器与物联网系统集成、制造、生产和销售。公司的主要产品是力学传感器及仪表系列、其他物理量传感器系列,衡台型产品系列。公司成立于2002年12月30日,于2019年8月6日正式在上海证券交易所挂牌上市。
公司深耕行业多年,作为应变式称重传感器龙头,连续14年国内力学传感器市占率第一,称重传感器25%市占率,公司在全球140多个国家发展了2000多个海外客户。
2025H1公司完成对人形机器人本体企业开普勒人形机器人,触觉传感器企业他山科技、猿声先达及惯性测量单元IMU领先企业无锡北微传感的战略投资。公司实现从机器人本体到底层关键力学传感元器件的全覆盖,初步构建起以六维力/力矩传感器为核心,融合触觉、IMU等多模态感知能力的机器人传感解决方案。
柯力传感2025年传感器实现出货超千套,公司六维力/力矩传感器已完成人形机器人手腕、脚腕,工业臂、协作臂末端的产品系列开发,掌握了结构解耦、算法解耦、高速采样通讯等技术要点,并已给国内超50家机器人公司送检,包括协作机器人、人形机器人、理疗机器人等,如华为、智元、埃斯顿、开普勒等,部分客户已验收通过,德壹机器人进入批量订单阶段。
宇立仪器有限公司是集研发、生产为一体的技术密集型企业,成立于2007年。公司主营多轴力传感器、力控打磨设备和汽车测试设备,围绕力测量和力控制,为全球客户提供系列化的解决方案。多轴力传感器包括六维力传感器、三维力传感器、一维力传感器和关节扭矩传感器。
目前,宇立仪器的六轴力传感器已占据全球12.2%的市场份额,在国内市场,它占据20%—30%的份额,成为行业标杆;产品出口50多个国家和地区,在美国、德国、西班牙、加拿大、日本、澳大利亚、韩国等全球众多国家和地区得到大量应用,客户包括ABB、KUKA等工业机器人国际巨头,以及美敦力、微创等医疗领域领军企业;交付超10万台传感器,实际应用案例超5000例,成为全球力测量与控制领域的技术领导者。
宇立仪器的应对是果断而坚决的扩张:年产提升至35000件、日产能100件、建设8500平方米生产基地、拓展280人专业产线,这组数字不仅仅代表产能规模,更是对下游机器人产业做出的“确定性”供应承诺。
广州市昊志机电股份有限公司的主营业务是度高端数控机床、机器人、新能源汽车核心功能部件等的发设计、生产制造、销售与维修服务。公司的主要产品是PCB钻孔机和成型机电主轴、数控雕铣机主轴、高速加工中心主轴、钻攻中心主轴、磨床主轴、车床主轴、木工主轴、牙雕机电主轴、划片机电主轴、晶圆减薄主轴。公司成立于2006年12月14日,于2016年3月9日在深圳证券交易所挂牌交易。
昊志机电在全球PCB钻孔机电主轴市场做到了占有率连续三年第一,部分产品市占率超60%,凭借较强的研发实力和深厚的经验积累,昊志机电针对机器人领域进行布局,先后攻克了智能机器人用“高性能谐波减速器”、“高精度编码器”、“一体化关节模组”、“六维力传感器”、“控制系统”等一系列核心功能部件技术,打破了智能机器人核心功能部件依赖进口的局面,实现了智能机器人核心功能部件的全国产化。
公司谐波减速器、行星减速器与关节模组等产品,已向部分人形机器人厂商进行送样,并已形成小批量订单,且六维力传感器产品已应用于按摩机器人并实现批量销售。
在2025年上海工博会上,昊志机电展示了技术实力:其自主研发的谐波减速器传动精度达45弧秒(国际主流为90弧秒),精度提升100%,振动峰值降低60%,噪音降低约37%。公司创新研发的双刚轮谐波减速器,自重仅0.32kg,比传统产品减重68%,达到世界领先水平,有效拓宽了人机协作场景的应用边界。
公司已经构建起“N+1+3”的机器人业务体系,生产的谐波减速器、无框力矩电机等产品,已明确可应用于人形机器人,公司客户群体涵盖工业机器人、高端装备 制造、新能源汽车、精密电子等多个先进制造领域,并被普遍认为已进入优必选、小米等供应链,同时向特斯拉Optimus等全球项目渗透。在商业航天领域,其产品也已在头部企业实现小批量应用。
此外,还有诸多国内企业也具备极其强大的国产化能力,我们到下一次专栏再度细细道来:
视觉系统中,奥比中光(688322.SH)作为3D视觉龙头,以结构光+ToF全技术路线覆盖、毫米级建模能力供货宇树科技、智元机器人,成为人形机器人“环境眼睛”;迁移科技(未上市)凭AI+3D视觉一体化方案(如ATOM平台)将部署时间从数周缩至数天,适配动态场景。电子皮肤领域,汉威科技(300007.SZ)通过子公司苏州能斯达提供厚度<0.3mm、响应<1ms的柔性触觉传感器,供货华为、宇树等10余家企业,实现“类人触感”;武汉华威科(未上市)推出全球最小巧多维电子皮肤(1cm²集成近100触觉点),适配灵巧手精细操作。其他环节如芯动联科(688582.SH)的IMU支撑机器人姿态平衡,速腾聚创(未上市)的激光雷达助力环境建模等。
从“打网球”到具身智能的下一步,无论是在工业场景中的精细操作,还是在零售、服务等开放环境中的持续交互,乃至走进家庭面对更加多变的生活环境,核心都在于机器人能否在变化中保持稳定判断,在运动中自主完成闭环决策。
你认为国产传感器企业中,谁最可能率先突破特斯拉Optimus供应链?欢迎在评论区留言讨论!
本文作者:@林正一