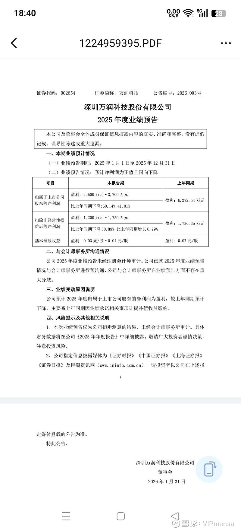
$万润科技(SZ002654)$ $上证指数(SH000001)$ $创业板指(SZ399006)$ 之前一直担心的万润科技2025年业绩“雷”,总算彻底落地了!其实早就有人说过,真没必要死盯着2025年的利润数据不放,这玩意儿根本说明不了啥核心问题。
为啥这么说呢?这次业绩预告里净利润看着降了不少,但主要是去年有笔额外的补偿收益,今年没这笔钱了,并不是公司正经做生意的主业不行了。扣掉这些乱七八糟的非经常性收益,核心业务的利润其实跟去年差不多,基本没咋变,这就说明公司的基本面没出问题。
再想想近期的股价走势,万润科技一直跟不上存储芯片、半导体板块的节奏,别人涨它不涨、别人涨得多它涨得少,说白了就是市场在等着这份业绩公告落地。大家都怕业绩不及预期,有“利空”没兑现,所以不敢大胆买,导致它一直落后于板块。现在好了,该披露的都披露了,最坏的情况也就这样了,所谓的“利空”已经全部兑现,悬在头顶的石头总算落了地。
今天尾盘的盘面也能明显看出来这一点,公告出来后股价没跌反而有点往上走的意思,说明资金已经开始认可“利空出尽”这个逻辑了。之前那些因为担心业绩而持观望态度的资金,现在不用再犹豫了,可能会慢慢进场。
接下来真正关键的,根本不是2025年那点已经过去的利润,而是存储业务的营收能不能涨起来。万润科技现在正从传统的LED业务往存储芯片方向转型,这可是当前最火的赛道之一,全球存储芯片行业都在往上走,价格一直在涨,行业景气度特别高。只要2026年公司的存储业务能真正放量,营收实实在在地增长,那业绩肯定会有大的突破,到时候股价自然也会跟着有好的表现。
所以说,不用为已经过去的2025年业绩纠结,现在利空已经落地,不确定性没了,接下来就等着看2026年存储业务的爆发了,这才是万润科技未来的关键,2026年绝对值得期待!