
文 | 尚扬
2025年,被视为是中国脑机接口的元年。政策端,“十五五”规划建议明确将脑机接口作为重点布局的六大未来产业之一;资本市场上,脑机接口也成为了长期投资风口,概念股创新医疗、汉威科技年内股价相继翻倍上涨。作为新质生产力,业内认为,脑机接口行业兼具社会价值与商业价值,中长期维度看,产业链仍有很好的投资机会。
政策端持续加码
A股市场中,脑机接口概念今年以来持续表现,大智慧人脑工程(脑机接口)概念不断震荡上行,年初至今累计涨幅已接近40%(见附图)。

个股中,多家公司也表现得非常抢眼,创新医疗、汉威科技年内股价已实现翻倍上涨,赛诺医疗、赛微微电、岩山科技等公司股价也纷纷大涨超过50%。
脑机接口(Brain-Computer Interface,BCI)是连接生物神经系统与外部计算设备的关键技术,通过采集、解码和反馈脑信号,实现大脑与机器之间的双向信息交互。产业链方面,上游聚焦高壁垒的硬件(如芯片、电极)与软件开发;中游致力于系统集成与平台化运营,构建数据与生态壁垒;下游则覆盖医疗健康、工业、教育等多元化应用场景。整体上,“硬件+软件+算法”的垂直整合模式推动技术迭代与成本下降,形成了产业发展的正向循环。
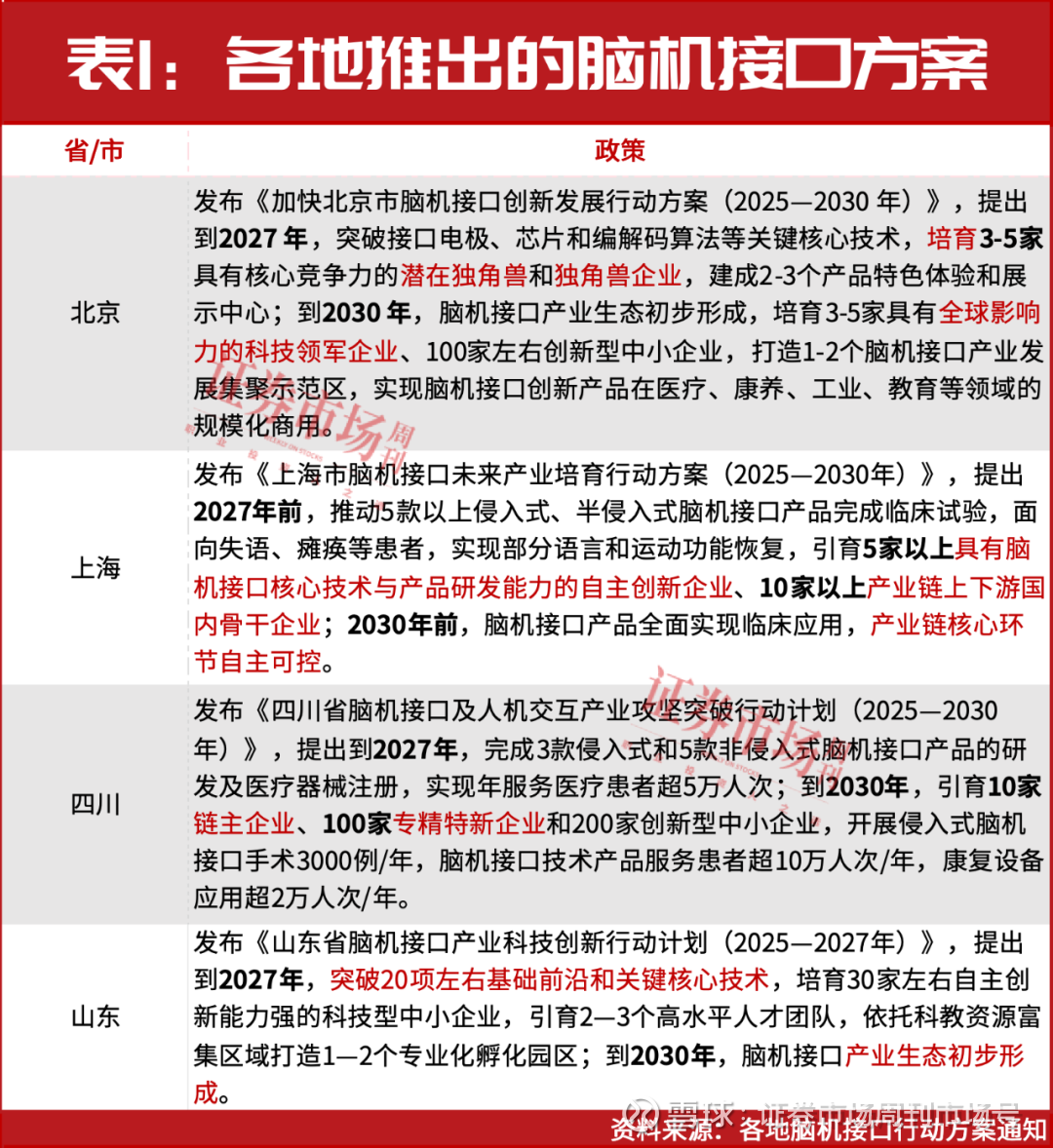
政策层面,中国自“十三五”起便将脑科学与类脑研究纳入国家战略,近年来也连续出台了多项专项政策,涵盖技术攻关、标准制定与产业生态建设。各地也陆续推出扶持方案(见表1),形成从中央到地方的系统性支持体系。目前支付端已取得关键突破,脑机接口相关医疗服务项目获医保立项并明确收费标准,为技术商业化铺平道路。应用端,脑机接口在医疗领域已实现卒中康复、截瘫行走等突破性治疗,显著提升诊疗效率与患者生活质量。在非医疗领域,则拓展至疲劳监测、身份认证等场景,推动了社会运行效率提升。

在政策支持、技术突破与应用拓展的多重驱动下,脑机接口市场规模正持续扩大,麦肯锡预计,2030年脑机接口在医疗应用领域的全球规模有望达到400亿美元,2040年将突破1450亿美元。
与此同时,资本也在加速向脑机接口领域聚集。据不完全统计,截至今年11月,中国脑机接口领域年内已完成20余起融资,融资总金额超50亿元,其中阶梯医疗以3.5亿元创下国内脑机接口领域融资纪录。更多关于脑机接口的行业分析和最新投资机会,可点击跳转“加入学习”免费观看视频解析。

赚钱能力优秀
成长性方面,结合收官不久的2025年三季报来看,31只脑机接口概念股中,22只今年前三个季度实现盈利,但只有13家公司在盈利的基础上较上年同期完成了正增长。其中光电股份的业绩增速最为优异,前三个季度2466.53万元的盈利额,较上年同期大幅增长了2131.96%。岩山科技、赛诺医疗、创新医疗也表现不俗,三季报净利润均同比实现了翻倍增长。
从盈利情况能来看,迈瑞医疗、三七互娱的赚钱能力则更为强悍,年内前三个季度的净利润额分别高达75.7亿元、23.45亿元。
虽然只有不到半数公司利润增长,但观察发现,脑机接口公司的销售毛利率均普遍偏高,其中13家超过了50%,冠昊生物$冠昊生物(SZ300238)$ 、三七互娱$三七互娱(SZ002555)$ 的销售毛利率更是均在70%以上(见表2)。

行业发展按下“快进键”
产业发展上,当前,中国的脑机接口产业已处于全球第一梯队。据中国信通院的《脑机接口技术与应用研究报告(2025年)》,脑机接口产业链的核心企业数量已突破800家,广泛分布于全球50余个国家。其中,大多数公司总部设在美国和中国;加拿大、德国、英国、印度、以色列等12个国家处于第二梯队,但全球市场占比均不足5%;第三梯队的国家企业数量则均为个位数。
脑机接口产业迅速发展的背后,技术和临床也不断突破,今年6月,中国科学院脑科学与智能技术卓越创新中心联合复旦大学附属华山医院与相关企业(阶梯医疗),成功开展了中国首例侵入式临床试验,标志着在侵入式脑机接口技术上中国成为全球第二个进入临床试验阶段的国家。
10月,“北脑一号”GCP多中心临床试验也正式启动,这是国际上首次实现百通道以上,高通量、无线全植入、准实用化的半侵入式脑机系统。有研究机构称,这标志着中国脑机接口研究迈向规范化、大规模临床验证的新阶段。
此前,马斯克的Neuralink也公开发布全脑脑机接口计划,计划要在2028年实现将人类大脑与AI深度融合,彼时电极数或将超过2.5万个,能够触及更深层脑区。
12月,多地将陆续举行脑机接口大会:
12月4日-5日上海大会,首创竞技赛、开发者大会、投融资分论坛三位一体模式,设立8大分论坛涵盖医疗、教育、元宇宙等应用场景;
12月11日-12日杭州大会,以“脑机融合 智联未来”为主题,聚焦脑机智能的技术前沿与应用热点;
12月28日-29日深圳大会,将以“健康—智能交互、脑机—人机交互、自然智能—具身智能交互”三大交互为主题,推动“多元交互融合下脑机接口发展”新格局,系统性构建三大交互支柱,重塑人机环境协同新图景。
业内认为,未来医疗器械行业有望依托企业技术平台化、AI诊疗拓展、消费医疗延伸突破等实现多维发展,行业将从规模扩张转向更高层次的发展阶段。其中,脑机接口行业作为融合多学科前沿技术的高成长赛道,在政策强力支持、医保支付落地与技术持续突破的驱动下,正迈向规模化应用关键阶段。中国企业在部分领域已实现与国际领先水平并跑,在设备小型化、信号传输速率、安全性能等方面表现突出,预期中长期相关产业链有较好投资机会。
(文中提及个股仅为举例分析,不作买卖推荐。)