
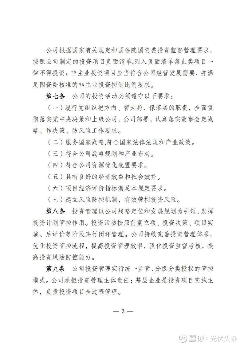
氢能汇获悉,12月6日,华电能源发布《华电能源股份有限公司投资管理规定》 。
规定指出,规划发展部是公司投资管理的归口部门,负责组织研究制订投资管理有关规定;负责组织编制发展规划、投资计划和前期工作计划和后评价计划;负责境内新(改、扩)建电力和配套热力(含热/冷网)、新建热力项目、电力能源类战略性新兴产业(含风电光伏、氢基能源、新型储能、生物质能、综合能源、虚拟电厂等),项目前期立项、投资决策、后评价等归口管理。同时,负责风光电项目并购的前期立项工作。
风电光伏项目总投资20亿元以内自建项目、10亿元以内并购项目;其他电力能源类战新产业项目总投资1亿元以内项目;煤电、气电、供热项目总投资5亿元以内项目;实行分级分类决策机制。
在具体的收益率要求方面,氢基能源(含绿氢、绿氨、绿色甲醇、绿色航油等)(含氢能制备、储存、运输、加氢等)项目,资本金内部收益率投资决策标准不低于6.5%。
风电光伏及大型风光水火储基地等项目不低于6.5%;屋顶分布式光伏不低于7%;储能项目不低于6.5%。

公告如下:

























资料来源:华电能源 来源:氢能汇