$百大集团(SH600865)$ $利群股份(SH601366)$


2022年:双方在深圳龙华天虹购物中心落地全国首条商超零售业态无人机配送航线,标志“万物到家”模式开启;
2023年:业务扩展至美妆、玩具、日用品等百货商品,第二条航线开通;
2025年:进入“数字化与智能化战略合作”阶段,涵盖会员体系互通、营销生态共建。
📌 来源验证:
天虹股份2023年年报“数字化转型”章节;
美团2024年Q3财报投资者电话会提及“与天虹深化合作”;
深圳市交通局公开发布《低空经济试点项目清单》中包含“天虹-美团无人机配送”。
覆盖范围:以天虹龙华购物中心为中心,辐射北站壹号、鸿荣源天俊等写字楼群;
配送方式:无人机→智能空投柜(支持扫码取货);
时效承诺:最快15分钟送达,远超骑手平均30–45分钟;
用户画像:职场人群、应急需求者(如临时缺化妆品、急需零食)。
💡 这一模式本质是“即时零售+空间重构”:将传统“门店+骑手”的二维网络升级为“空中走廊+地面终端”的三维物流系统。




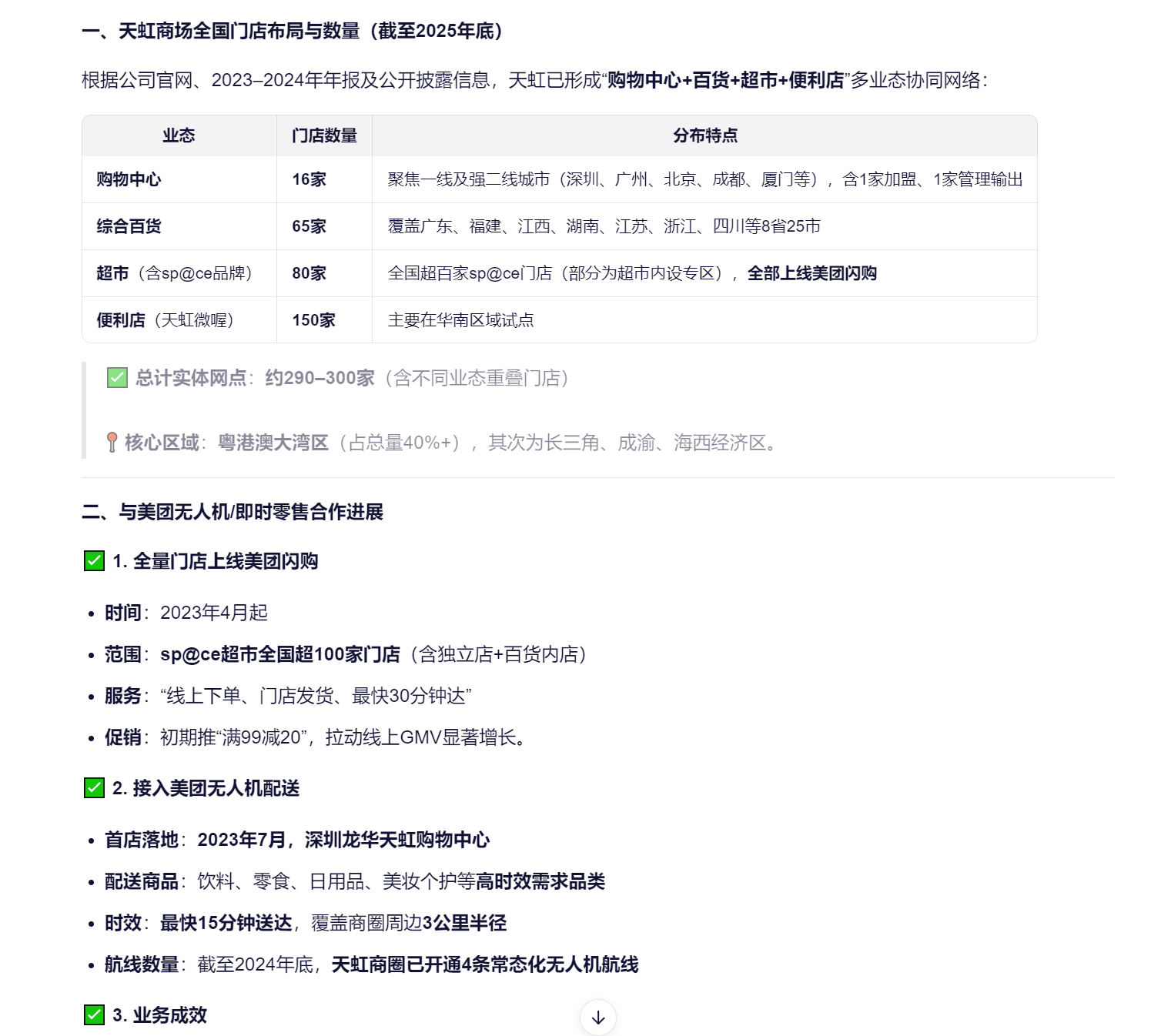
根据公司官网、2023–2024年年报及公开披露信息,天虹已形成“购物中心+百货+超市+便利店”多业态协同网络:

时间:2023年4月起
范围:sp@ce超市全国超100家门店(含独立店+百货内店)
服务:“线上下单、门店发货、最快30分钟达”
促销:初期推“满99减20”,拉动线上GMV显著增长。
首店落地:2023年7月,深圳龙华天虹购物中心
配送商品:饮料、零食、日用品、美妆个护等高时效需求品类
时效:最快15分钟送达,覆盖商圈周边3公里半径
航线数量:截至2024年底,天虹商圈已开通4条常态化无人机航线
2023年线上GMV:54.4亿元,数字化会员超4700万
会员销售额同比增长10%
2024年Q3财报:即时零售订单占比提升至23%(2022年仅8%)
📌 官方定调:
“与美团的合作是公司‘数智零售’战略的核心抓手,无人机是探索‘万物到家’的关键场景。”(2024年投资者交流会)
2025年11月,美团宣布启动全国无人机配送网络建设,目标:2026年覆盖100+城市;2027年实现核心城区“15分钟万物到家”全覆盖;已获民航局超视距运行许可,累计完成超40万单配送。
增量维度分析1. 订单规模跃升若天虹30%线上订单(2023年54亿GMV → 约16亿)接入无人机配送,按客单价80元计,年订单量≈2000万单;若美团航网覆盖天虹主要城市(如深圳、广州、成都),订单转化率可提升20–30%(因时效优势)。2. 客单价提升无人机配送商品以高毛利、高时效品类为主(如生鲜、美妆、应急药品),客单价较普通闪购高15–25%。3. 门店坪效优化无人机配送不依赖骑手,可减少门店打包区人力,释放3–5%营业面积用于高毛利商品陈列。4. 低空经济概念加持尽管公司澄清“不涉及低空制造”,但作为美团无人机核心零售合作伙伴,仍享受资本市场估值溢价(当前被列为“低空经济+AI零售”双概念股)。
航线审批限制:无人机需地方政府+空管批准,非所有天虹门店都能快速接入;
成本分摊机制:目前配送成本仍高于骑手,盈利模型依赖规模效应;
商品适配性:仅**<30% SKU**适合无人机(重量<2.5kg、体积小、无冷链)。
指标2024年(基准)2026年(美团航网覆盖后)增量即时零售GMV≈65亿元≈90–100亿元+38–54%无人机订单占比<5%15–20%+3–4倍数字化会员复购率32%38–40%+6–8pct净利润贡献≈0.8亿元≈1.5–2亿元翻倍
📌 基于公司自有品牌占比提升(目标30%)、供应链优化及美团流量扶持。
美团无人机全国航网的发布,将为天虹股份带来显著但非“爆炸式”的即时零售增量——更准确地说,是一次“结构性升级”而非“颠覆性爆发”。
短期(2025–2026):
在深圳、广州、成都等已开通航线城市,天虹门店将率先享受订单密度提升+客单价优化红利;
中期(2027+):
若美团航网覆盖天虹80%以上门店所在城市,即时零售有望成为第二大收入来源(仅次于线下百货);
投资价值:
天虹不仅是“零售商”,更是美团低空生态的稀缺零售端口。在“本地供给+15分钟达”成为消费刚需的背景下,其场景卡位价值远大于当前市值所反映(现市值约70亿元)。
🔑 核心观察点:
2026年Q1是否新增5+城市无人机合作;