$泰和科技(SZ300801)$ $宁德时代(SZ300750)$ $国轩高科(SZ002074)$
9月12日,知识产权局公布了泰和科技的一项最新发明专利“一种高纯硫化锂的制备方法”。

无独有偶,今天媒体报道,材料成本控制仍是实现全固态电池量产的关键挑战。

泰和科技该最新发明专利,其最显著的特征即是:用水来替代有机溶剂进行反应,进而制备高纯硫化锂。

妥妥的黑科技,大大降低了硫化锂制备的成本。

相比传统液相法,无需有机溶剂,相比气相法和固相法,又无需那么多极高要求的设备,以及能耗。

一、泰和科技发明专利与现有其它硫化锂制备方案,总结对比:

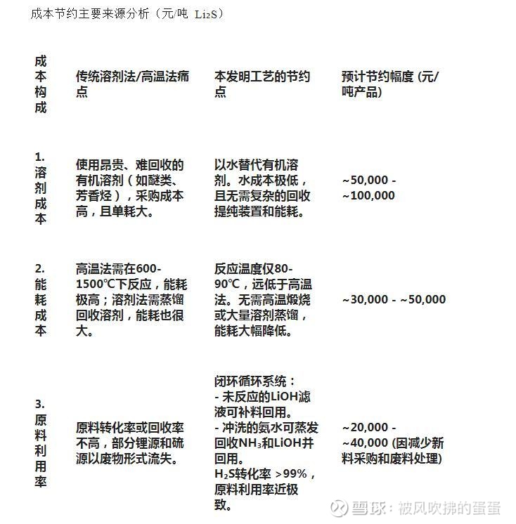
二、成本节约空间
综合来看,该制备方法相比传统溶剂法或高温法,预计每生产一吨高纯硫化锂(Li₂S)可节约成本 15 - 25 万元人民币(RMB)。
以下是详细的成本节约来源分析:


注意:以上是一个基于行业经验的估算。实际节约金额会受到一系列因素的影响,例如:·
生产规模:规模越大,单位成本节约越显著。·
当地公用工程价格:电价、水价、蒸汽价格。
原材料采购价:LiOH、H₂S的市场价格。
环保政策与危废处理费:不同地区收费差异巨大。
尽管上述估算的总和较高,但各项节约之间存在部分重叠和关联,因此进行了下调整合,给出 15 - 25 万元/吨 这样一个更审慎和可靠的范围。
这个估算的核心依据在于:
1.彻底消除了最大的成本项——有机溶剂:其采购和后续的回收/处理成本是传统溶剂法最沉重的负担。
2.变废为宝:通过工艺设计,将传统的“废物”(滤液、冲洗液)转化为可回用的“原料”,极大地提升了原料利用率和环保效益。
3.能耗的阶跃式下降:从中高温(>600℃)或溶剂蒸馏条件降至<100℃,能源成本大幅降低。
因此,该专利技术不仅是一种更环保、更安全的工艺,更是一种具备显著成本竞争力的解决方案,为其工业化推广奠定了坚实的基础。
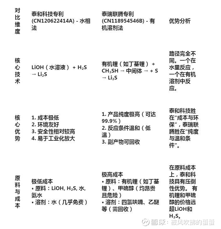
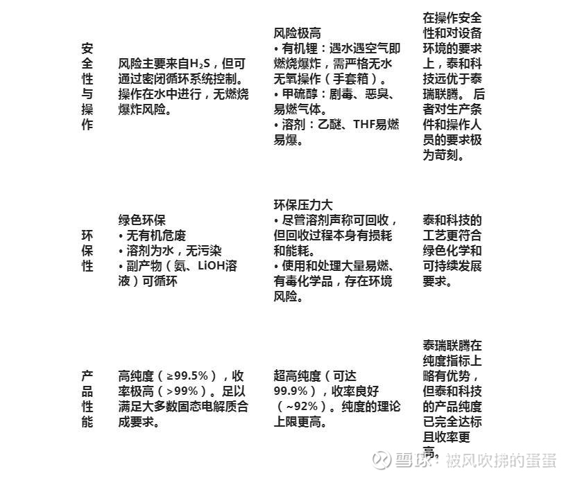
接下来,为了客观,我们举例将江苏泰瑞联腾(天际股份子公司)的这份专利(CN118954546B,以下简称“泰瑞联腾专利”)与山东泰和科技的专利(CN120622414A,以下简称“泰和科技专利”)进行对比分析。

上海洗霸收购的有研新材相关项目专利,没有用来对比,是因为上海洗霸的和泰和科技的没有可比性,泰和的是硫化锂制备专利,属于从头合成。
上海洗霸收购的有研新材项目,从专利上看属于硫化锂粉体的优化工艺,解决的是性能问题,属于深度纯化。
两者在用途上应为优势互补关系,而非竞争关系。

而其它硫化锂辨识度较高的,比如光华科技、海辰药业等,均未找到相关专利(可能是在旗下某子公司手上未披露),所以有相关信息的朋友可以补充,本人再用来对比。
回归正题,这两项专利代表了两种截然不同的技术路线:泰和科技是“水相法”,而泰瑞联腾是“有机溶剂法”。它们的优势和劣势同样非常鲜明。
对比分析表



结论:谁更有优势?
如果追求的是大规模、低成本、安全、环保的工业化生产:
山东泰和科技(水相法)的专利具有绝对优势。
它的路线是颠覆性的,解决了传统溶剂法成本高、污染大的核心痛点,是唯一能够真正实现低成本吨级生产高纯硫化锂的方案,具有巨大的商业价值和市场竞争力。
如果您不计成本,只为在实验室里获得纯度极限(如99.9%)的样品用于前沿研究:
江苏泰瑞联腾(有机溶剂法)的专利有其价值。
它能提供极高的纯度,但它的原料成本、安全风险和操作复杂性决定了它几乎不可能被用于大规模工业生产。它更像是传统溶剂法的一个优化版本,而非革命性的突破。
一言以蔽之:对于产业化而言,泰和科技的水相法优势巨大,是代表未来方向的、更具颠覆性的技术。
而泰瑞联腾的有机溶剂法则因成本和安全性问题,其应用场景非常有限。
三、泰和科技硫化锂制备成本估算:
总成本 ≈ 原料成本 + 能耗成本 + 设备折旧与人工 + 环保处理成本
其中,原料成本是最大头且最容易计算的部分,也是泰和科技工艺优势最突出的地方。
计算原料成本(基于化学反应方程式)
泰和科技的核心反应是:2LiOH + H₂S → Li₂S + 2H₂O
计算理论原料消耗:
要生产1吨(1000 kg)硫化锂(Li₂S,分子量 45.95),根据反应方程式:
需要 氢氧化锂(LiOH) 的量 = (2 * 23.95 / 45.95) * 1000 kg ≈ 1042 kg (LiOH分子量为23.95)
需要 硫化氢(H₂S) 的量 = (34.08 / 45.95) * 1000 kg ≈ 741 kg (H₂S分子量为34.08)
代入市场价格(取近似值):
氢氧化锂(LiOH):目前工业级价格大约在 8-12万元/吨。我们取一个中间值 10万元/吨。
成本 = 1.042吨 * 10万元/吨 = 10.42万元
硫化氢(H₂S):通常为副产品,成本较低。价格大约在 0.15-0.25万元/吨。我们取 0.2万元/吨。
成本 = 0.741吨 * 0.2万元/吨 ≈ 0.15万元
其他辅料(氨水等):用量少,成本较低,估算为 ~0.5万元。
10.42万(LiOH) + 0.15万(H₂S) + 0.5万(其他) ≈ 11.07万元
考虑关键优势:闭环循环与回收:
这是泰和科技专利的精髓所在,也是其成本能大幅降低的关键。
专利中明确:过滤后的 LiOH溶液可补加LiOH后回用;氨水冲洗液可回收NH₃和LiOH回用。
这意味着,实际原料消耗远低于理论值。我们假设其高效的回收系统能使LiOH和H₂S的有效利用率提升到极高水准,实际原料成本可能只有理论值的60%-70%。
因此,修正后的原料成本:11.07万元 * 65% ≈ 7.2万元。
估算其他成本
能耗成本:
反应温度仅80-90℃,远低于高温法的上千度。
主要能耗在于:反应釜加热、气体循环压缩、深冷分离、低温干燥。
根据类似化工过程的经验,生产1吨产品的能耗(电、蒸汽)成本估算在 3-5万元。
设备折旧与人工:
将生产线投资分摊到每吨产品上。该工艺设备为常规反应釜,非高压耐腐特种设备,投资相对较低。
规模化生产(如年产千吨级)下,折旧和人工成本估算在 3-5万元/吨。
环保处理成本:
这是其另一大优势。无有机危废,主要是一些含盐废水,处理成本极低。
估算为 0.5-1万元/吨。
将以上所有项相加,得到总成本范围:
成本下限:7.2万(原料) + 3万(能耗) + 3万(折旧人工) + 0.5万(环保) = 13.7万元/吨·
成本上限:7.2万(原料) + 5万(能耗) + 5万(折旧人工) + 1万(环保) = 18.2万元/吨
取中值,目前泰和科技硫化锂的生产成本差不多应在15万元/吨左右。(本人不是专业的哈,叫DS帮忙算的,评论区如有专业人士,欢迎指教更正)
根据恩捷股份之前的采访报道,目前99.5%纯度硫化锂就能满足固态电解质需求,这意味着泰和科技“水相法”制备出的硫化锂已能直接用于固态电解质的生产,无需再进行二次加工(哪怕是用于中低端档次的固态电解质,那也足够了)。




最后根据不久前证券日报的报道:
在硫化物电解质材料体系中,硫化锂的质量占比约为40%,市场价格高达300万元/吨至500万元/吨。(我不是圈内人士,对比了泰和科技的预估成本,感觉有些夸张,那姑且认为这是4N,5N级别硫化锂的价格吧。。。)

目前泰和科技的硫化锂及各种固态电解质均已在进行中试,部分固态电解质产品,也已形成了小订单,可以肯定不是停留在PPT上了。

泰和科技的“水相法”制备硫化锂,除了生产成本碾压其它现有制备方案以外,还有一点巨大优势,那就是环保。
环保不仅仅是成本,其在将来扩产阶段带来的效率优势是无可比拟的,审批难度将远低于其它制备方案。。。