—【EPCO中标汇总】系列 第6期 —
监测标准:EPC/EPC+O项目中标金额≥1亿元,O项目中标金额≥100万元
监测时间:2025年11月1日-30日(以中标公告发布时间为准)

重点关注动态
(1)武汉智园科技 -武汉同济军山医工产业园一期工程总承包(EPC+O);
(2)中电光谷 -武汉国家航天产业基地星谷科创中心建设项目工程总承包EPC+O;
(3)中南控股集团 -兰溪市省级高新区(临港片区)新材料低碳产业园区及配套基础设施建设项目工程总承包及运营;
(4)万洋智慧运营集团 -温州市机场片区通用航空产业园机场东片单元A-06a-1地块小微园工程及高端通用设备制造项目(龙湾二期C-03地块)招商运营服务及物业管理服务;
(5)中关村信息谷 -水磨沟区创新中心项目管理运行服务;
(6)中关村智酷 -渭南数智科创孵化中心运营服务;
(7)商旗科技 -2026-2029年温岭市农业科创服务中心招商运营管理项目;柯桥区中国轻纺城跨境电商产业园5、6、7、8号楼等相关区域专业运营服务外包项目;
(8)楼友会 -“运河菁英·人才客厅”服务项目;
(9)绿城科技产业服务集团 -仓前街道科创社区产业增值服务;
(10)拂润滋 -平潭新兴产业园委托招商服务。

350亿总体中标规模
据产城观察网不完全统计,2025 年11月,全国共录得109条产业园相关EPC、EPC+O及O 项目中标信息,其中,EPC项目72条、O项目28条、EPC+O项目9条,总中标金额超349.43亿元。
在中标企业中,中标总金额超10亿元的企业包括:
中建三局(33.28亿元)
中铁十八局(29.38亿元)
中铁十九局(22.32亿元)
中铁十四局(14.55亿元)
中铁十七局(11.85亿元)
中交隧道工程局(11.55亿元)
中建二局(10.36亿元)
......
表:2025年11月产业园EPC/EPCO/O项目中标明细
数据来源:中标公告,亿翰产业研究院整理

重点关注中标动态
(1)武汉智园科技- 武汉同济军山医工产业园一期工程总承包(EPC+O)
11月14日,武汉智园科技等公司联合体中标“武汉同济军山医工产业园一期工程总承包(EPC+O)”项目,中标单位为项目工程总承包(EPC+O)提供设计(含方案设计深化、初步设计及施工图设计等)、采购、工程施工总承包、运营维护服务,项目中标金额15.8867亿元。

武汉智园科技是东湖高新集团旗下全产业链轻资产运营服务商,公司深耕产业园区运营服务与物业管理领域,服务范围覆盖产业园区、商业综合体、公共建筑等多元业态,管理项目40余个,服务面积近千万平方米。
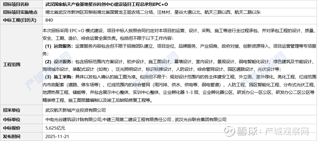
(2)中电光谷- 武汉国家航天产业基地星谷科创中心建设项目工程总承包EPC+O
11月21日,中电光谷等公司联合体中标“武汉国家航天产业基地星谷科创中心建设项目工程总承包EPC+O”项目,项目中标报价为5.625亿元。本次招标采用 EPC+O 模式建设,项目中标人按照合同约定对本项目的运营、设计、采购、施工等进行全过程承包,并对承包工程的设计、质量、安全、工期、造价、综合运营全面负责。

近年来,中电光谷大力推行“P+EPC+O”全过程一体化综合运营模式。该模式集规划咨询、设计施工、运营服务于一体,涵盖项目策划、规划设计、工程建设、能源管理、物业管理、园区金融、数字平台等15类业务,满足客户的不同需求。2025年中电光谷先后中标南昌市新质产业园、锦州智谷、武汉国家航天产业基地星谷科创中心、大湾区智能电力装备创新谷、广州造纸集团南沙产业园等代表性项目。
(3)中南控股集团- 兰溪市省级高新区(临港片区)新材料低碳产业园区及配套基础设施建设项目工程总承包及运营
11月26日,上海中南汉堃项目管理有限公司等公司联合体中标“兰溪市省级高新区(临港片区)新材料低碳产业园区及配套基础设施建设项目工程总承包及运营”项目,项目中标报价为3.8273亿元。招标范围包括两部分,第一部分为设计、采购、施工(EPC)总承包:依据初步设计文件,完成招标范围内工程相应的施工图设计、设备材料采购、工程施工与管理、组卷工作,以及与之有关的竣工验收、移交备案及所有建设资料整理归档,并按规定报送相应档案馆存档,协助办理各类产权证,工程缺陷责任期内的缺陷修复、保修服务等;
第二部分为运营部分,运营范围:兰溪市省级高新区(临港片区)新材料低碳产业园区及配套基础设施建设项目-新材料低碳产业园的运营工作,包含但不仅限于招商、租赁、室外场地运营、物业管理、光伏、充电桩、建筑物及基础配套设施维护管理服务等。运营单位需按照高质量服务、高效率管理的原则,努力提高服务水平,减少运营成本,降低运营管理风险。项目运营服务期限15年。

上海中南汉堃项目管理有限公司为中南控股集团旗下公司,2025年以来,先后中标融通地产(山东)有限责任公司融通·融园装备制造等产业园项目招商代理服务等项目。
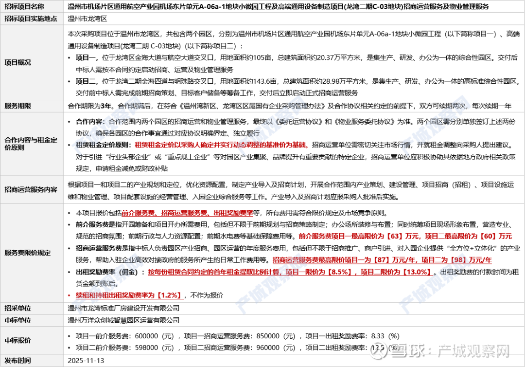
(4)万洋智慧运营集团 - 温州市机场片区通用航空产业园机场东片单元A-06a-1地块小微园工程及高端通用设备制造项目(龙湾二期C-03地块)招商运营服务及物业管理服务
11月13日,温州万洋众创城智慧园区运营有限公司中标“温州市机场片区通用航空产业园机场东片单元A-06a-1地块小微园工程及高端通用设备制造项目(龙湾二期C-03地块)招商运营服务及物业管理服务”项目,中标人将根据项目一和项目二的产业规划和定位,优化资源配置,制定产业导入及招商计划,开展合作范围内产业策划、建设管理、项目招商(招租)、项目设施运维和物业管理、项目配套设施的经营管理、入园企业综合服务等工作。
项目中标报价为项目一前介服务费60万元、招商运营服务费85万元、出租奖励费率8.33%;项目二前介服务费59.8万元、招商运营服务费96万元、出租奖励费率12.5%。

万洋智慧运营集团是万洋集团旗下运营平台,主要围绕“中小企业生产服务体系”、“公共服务承接体系”、“蓝领生活服务体系”三大服务体系建设,夯实工业物业,拓展产业服务,完善园区生活配套,2025年以来,万洋已先后中标茂名信宜产业园区配套基础设施建设项目-标准厂房建设及配套设施工程Ⅰ EPC+O等项目。
(5)中关村信息谷 - 水磨沟区创新中心项目管理运行服务
11月14日,北京中关村信息谷资产管理有限责任公司中标“水磨沟区创新中心项目管理运行服务”项目,项目运营期三年,中标报价650万元,中标后必须设立项目负责人岗位,且最低配置不少于 1 人,且管理运营工作至少要5年;招商岗位专职人员配置不少于 4人。

中关村信息谷是中关村发展集团旗下重要的区域合作与产业服务平台,2025年以来已先后中标西安电子科技大学杭州研究院江南电子谷产业园委托招商运营服务项目(标段1)、扬州智谷科技综合体科技创新能力提升及委托运营服务项目、乌海市科技创新服务有限公司招募科技型企业孵化器运营服务、苏银产业园管理委员会苏银产业园银川海归小镇孵化器项目等多个项目。
(6)中关村智酷 - 渭南数智科创孵化中心运营服务
11月4日,山西中关村智酷科技服务有限公司中标“渭南数智科创孵化中心运营服务”项目,项目运营期5年,中标报价1265万元。

中关村智酷是在中关村管委会、中关村发展集团支持下,由中关村软件园发起设立的创新型服务机构。2025年以来中关村智酷已先后中标天津市人工智能垂类大模型创新社区运营服务项目、广西科联招标中心有限公司双创教育资源及项目孵化服务等多个项目。
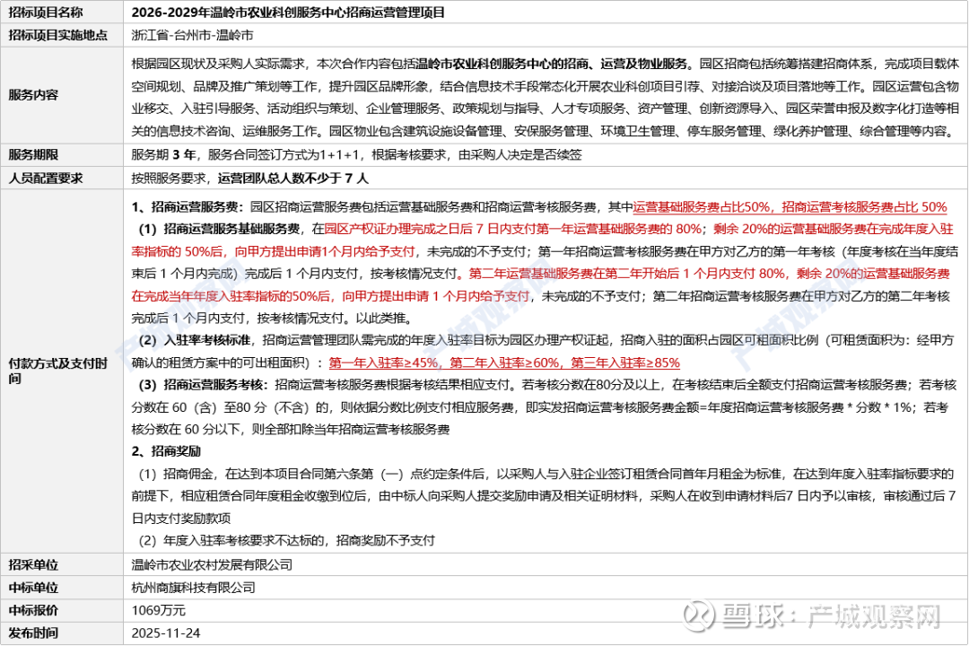
(7)商旗科技 - 2026-2029年温岭市农业科创服务中心招商运营管理项目;柯桥区中国轻纺城跨境电商产业园5、6、7、8号楼等相关区域专业运营服务外包项目
11月24日,杭州商旗科技有限公司中标“2026-2029年温岭市农业科创服务中心招商运营管理项目”,项目运营期3年,合作内容包括温岭市农业科创服务中心的招商、运营及物业服务。园区招商运营服务费包括运营基础服务费和招商运营考核服务费,其中运营基础服务费占比50%,招商运营考核服务费占比 50%,项目中标报价1069万元。

11月27日,杭州商旗科技有限公司中标“柯桥区中国轻纺城跨境电商产业园5、6、7、8号楼等相关区域专业运营服务外包项目”,项目运营期2年,服务内容包括园区运维服务、接待讲解服务及后勤保障、新媒体运营服务、活动组织与策划(企业培训、政策宣讲、人才对接、金融对接等)、资产管理服务、招商协同服务、企业服务管理、信息技术服务等。运营服务商每年收取运营服务费用,费用构成按基础运营费+考核运营费模式,其中基础运营服务费占运营服务费用的50%,考核运营费占运营服务费的50%,考核运营费根据考核结果按比例支付。项目中标报价298万元。

杭州商旗科技是一家致力于推动产城融合与产业升级的专业园区运营服务商,公司针对各类产业载体,有效整合各地资源,深度融合政府、企业、人才、资本、机构等科技创新要素,提供产业规划、招商引才、园区运营、基金投资、智慧园区、物业管理等一站式解决方案,形成全链条式的运营服务体系。2025年以来,公司已先后中标柯桥区科技园专业运营服务外包专项项目、富春湾医械健康产业制造园招商运营项目、杭州余杭资产管理公司园区运营管理服务项目等多个项目。
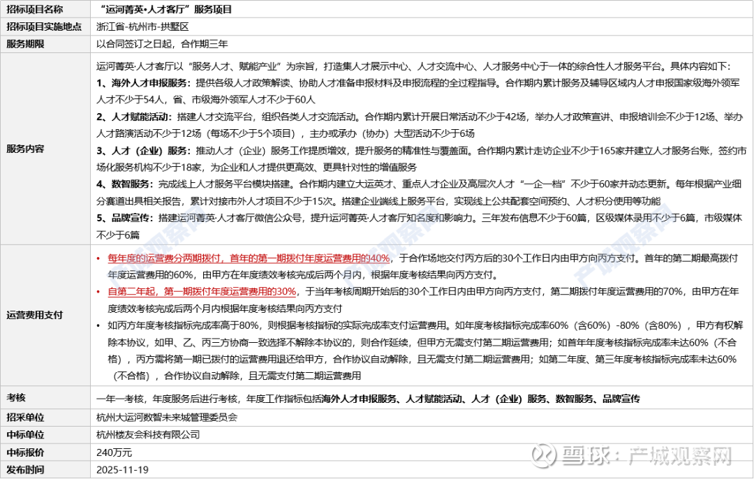
(8)楼友会 - “运河菁英·人才客厅”服务项目
11月19日,颐高集团旗下楼友会中标“‘运河菁英·人才客厅’服务项目”,项目运营期3年,服务内容包括海外人才申报服务、人才赋能活动、人才(企业)服务、数智服务、品牌宣传等,项目中标报价240万元。

楼友会是颐高集团旗下专注于创新创业服务和人才生态建设的平台运营商,2025年以来公司先后中标象山县人力资源和社会保障局象山“青年与海”人才大厦整体运营服务项目、台州人才大楼运营、人力资源服务产业园第三周期运营、2025年浙江长三角人才大厦运营服务等多个项目。
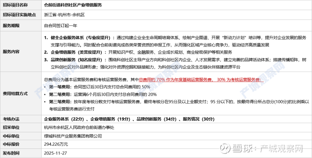
(9)绿城科技产业服务集团 - 仓前街道科创社区产业增值服务
11月27日,绿城科技产业服务集团中标“仓前街道科创社区产业增值服务”项目,项目运营期1年,服务内容包括健全企业服务体系、企业增值服务、品牌创新服务等,项目中标报价294.226万元,总费用分为基本运营服务费和考核运营服务费,其中总费用的70%作为年度基础运营服务费,30%为考核运营服务费。考核指标包括企业服务体系(22分)、企业增值服务(19分)、品牌创新服务(34分)、服务情况(30分)。

绿城科技产业服务集团是目前国内行业领先、数字化贯穿的产业空间运营服务商。公司创建了业内领先的“一体化、数智化、生态化、人本化”的产业服务体系,为开发区、特色小镇、产业园、商办楼宇、未来(产业)社区等载体提供“产业运营及数字化服务”。2025年以来公司先后中标余开区专精特新智谷创新孵化载体(瑞银1号楼)招商与运营项目、五常街道科创共同体产业运营项目、苏州高铁新城国有资产控股(集团)有限公司经营性资产运营管理综合提升服务等多个项目。
(10)拂润滋 - 平潭新兴产业园委托招商服务
11月5日,杭州拂润滋企业管理有限公司中标“平潭新兴产业园委托招商服务”项目,项目中标报价420万元,服务内容包括:
1、为采购人提供土地招商、载体招商等项目信息挖掘、核实、筛选、跟进对接等招商服务;
2、向采购人累计推荐不少于80个符合平潭产业发展方向的有效产业资源(可为采购人其他项目需求提供产业资源信息支撑);累计开展不少于25次政企对接洽谈;累计完成不低于10亿元的产业投资协议签约,累计完成政府认定的固定资产投资额不低于3亿元;
3、配置满足招商需求的招商服务团队(不少于3人)。

作为全国型专业园区运营商,拂润滋以推动新质生产力发展和产业升级为目标,是国内率先提出产业园区全周期托管式服务理念的园区服务商。从产业园区的前期策划规划,到产品的精心设计,再到开发管理、招商代理、营销策划以及企业服务等各个环节,拂润滋提供全方位、一站式、精细化的托管服务,致力于让招商工作实现更高品质、更高效率、更高产出的“三高”目标。并且凭借其 D-LINK及新媒体等科技招商利器,成功打造了众多行业内的标杆案例。
END
C9盛会 | 第七届亿翰产业资源总裁会成功召开!
C9盛会 | “新质引领·链赢未来—2025产业园区未来大会”成功举办!
C8盛会 | 第六届亿翰产业(园区)资源总裁会成功召开!(百位嘉宾)
C8千人盛会 | “新动力·新园区—2024产业园区未来大会”成功举办!
深圳开始控商办了,离控园区还会远吗?
解读万洋模式的“三重境界”
拆5000亩建5万亩!东莞‘工改工’狂飙:天量厂房谁来买单?
