开头,我们先拿同样是芯片领域内光刻胶对比一下掩膜版市场空间。
市场规模差距:掩膜版半导体部分(187亿元),光刻胶整体市场(123亿元),掩膜版加上平板显示掩膜版后,总规模达232亿元,几乎是光刻胶市场的两倍。
技术价值密度:掩膜版在半导体材料成本中占比约12%,是继硅片、电子特气之后的第三大材料;光刻胶占比约6%,位居第四。掩膜版作为“图形转移母版”,其精度直接决定芯片良率。
国产化率差异:掩膜版:整体国产化率约31.5%,但高端领域(28nm以下)不足3%,光刻胶:整体国产化率不足5%,高端ArF/EUV光刻胶国产化率低于5%。
板块公司:光刻胶国内公司包括南大光电,彤程新材等公司,常见百亿的市值。而已掩膜版国内公司清溢光电,路维光电,龙图光罩,冠石科技等市值大部分还处于40-150亿区间。
总体来看,掩膜版市场空间>光刻胶,可替代国产化率光刻胶>掩膜版,但是在高端领域国产率差不多。
好了,接下来进入正题。
一、公司概况与业务转型背景
冠石科技原为显示器件领域的企业,核心产品包括偏光片、功能性器件等,深度绑定京东方、华星光电、华为、小米等头部面板及消费电子企业。然而,传统显示器件业务面临行业竞争加剧、毛利率持续下滑的挑战,从2018年的31.55%降至2024年的10.25%。
在此背景下,公司推行“一大一小一微”战略转型,其中“微”即通过光掩膜版制造项目进军半导体核心材料领域。光掩膜版作为半导体制造中的“图形转移母版”,是芯片制造的“底片”,在半导体材料成本中占比约12%,仅次于硅片和电子特气。当前国内光掩膜版国产化率仅约10%,高端产品(28nm以下)国产化率不足3%,替代空间巨大。
二、掩膜版业务现状分析
1. 技术进展与产能建设
冠石科技的光掩膜版项目位于宁波前湾新区,总投资19.31亿元,规划年产12,450片半导体光掩膜版。项目自2023年10月开工建设,进展迅速:
技术节点突破:2025年3月已实现55nm光掩膜版批量交付,40nm产线提前6个月通线。公司预计2025年实现45nm量产,2028年实现28nm量产。
设备到位情况:28nm产线生产设备于2026年1月全部到位。
2. 客户验证与订单情况
截至2025年底,光掩膜版业务已累计实现收入约1756.36万元。55nm和40nm产品仍在客户送样验证阶段,规模化销售尚未形成。公司已与行业龙头签订战略合作协议,推进多家客户产品验证。
3. 融资进展
公司于2026年1月收到上交所对向特定对象发行股票申请的审核问询函,拟募集资金不超过7亿元,主要用于光掩膜版制造项目(5.3亿元投向28nm及以下制程)及补充流动资金。截至2025年底,项目已累计投入13.09亿元,占总投资的67.79%。
4.竞争格局
全球掩膜版市场呈现高度集中格局:
国际三巨头:日本Toppan(25%)、DNP(22%)和美国Photronics(15%)合计占据全球约62%市场份额。
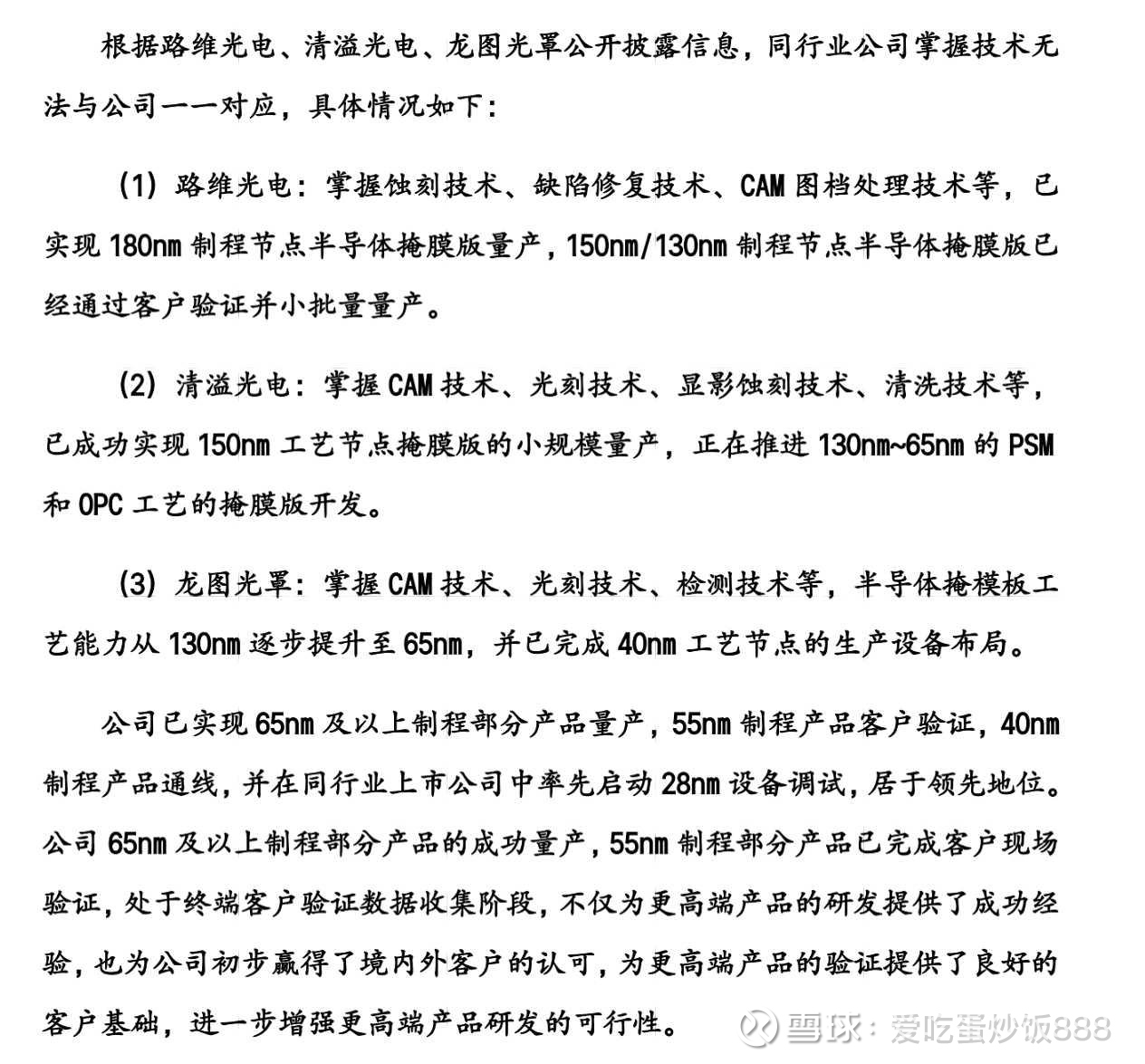
国内企业:整体处于追赶阶段,2024年国产化率约31.5%,但高端领域仅3%。主要企业包括清溢光电(180-150nm成熟制程)、路维光电(显示面板掩膜版)、龙图光罩(90nm量产)等。
冠石科技定位:目前成功交付55nm产品,在国产厂商中技术节点相对领先,正加速向45-28nm迈进。
三、发展前景与风险分析
1. 发展机遇
国产替代政策支持:“十四五”规划将半导体材料列为战略重点,大基金对掩膜版项目给予研发补贴。
市场需求旺盛:国内晶圆厂持续扩产,中芯国际、长江存储等产能释放,对掩膜版形成刚性需求。
技术窗口期:第三方掩膜版供应商因具备知识产权隔离功能,受芯片设计企业青睐,为新兴企业提供市场切入机会。
2. 项目效益预期
根据公司测算,项目达产后预计年营业收入8.55亿元,所得税后内部收益率10.61%,投资回收期9.19年(含建设期5年)。参考半导体材料行业超50%的平均毛利率,若良率提升至行业水平,该业务将成为公司利润增长核心引擎。
3. 主要风险挑战
技术验证风险:40nm产线虽已通线,但量产良率仍需验证(需突破80%),客户认证周期通常长达6-9个月。
国际竞争:高端设备(如掩膜版检测设备)仍依赖美国KLA,原材料(EUV用高纯钼硅薄膜)依赖日本JX金属。
总结一下,冠石科技目前的市值才44亿,作为A股纯芯片用掩膜版的两家公司之一(另一家龙图光罩),如果它的40nm一旦验证通过,对于冠石科技基本面预期是极大的改善。




从行业角度看,掩膜版国产替代空间巨大(高端领域国产化率不足3%),在政策支持和市场需求双重驱动下,具备长期成长潜力。冠石科技如能顺利突破40nm量产良率门槛,加快28nm研发进度,有望在国产替代浪潮中占据一席之地。
所以,冠石科技到底是芯片皇冠上的明珠,还是一块石头呢?$冠石科技(SH605588)$ $龙图光罩(SH688721)$
友情提示,以上文章都是AI吹的啊,我写不了。