$中矿资源(SZ002738)$
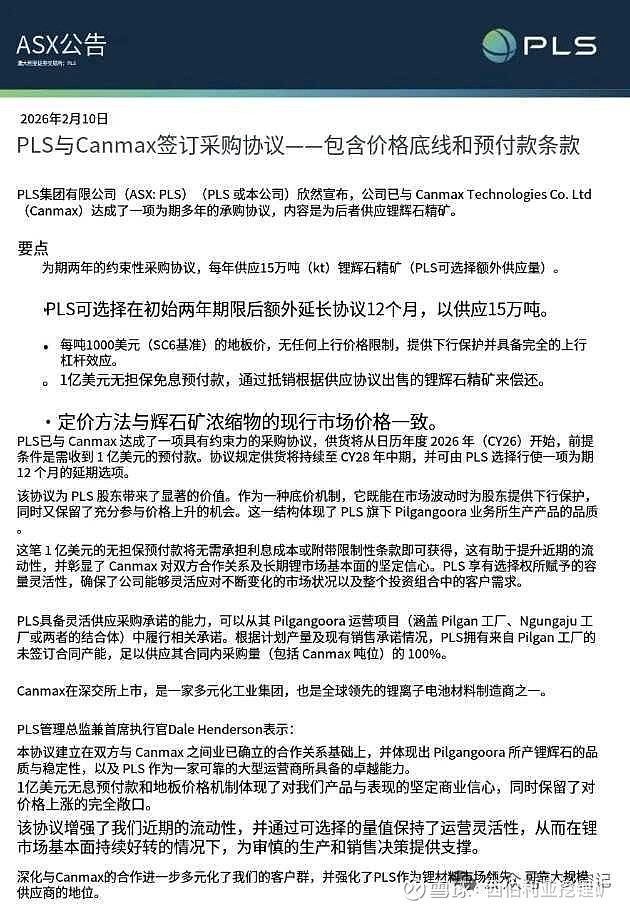
今日,皮尔巴拉公布了与天华科技签订了战略合作协议!
价格底限1000美金,而皮尔巴拉的矿出来基本上是5.5%的精矿!核算成本8.8万元/吨!
也就是,锁定了低价,而上限是没有的,跟随市场价格!
1)合作期限2年,后面可以延续12个月
2)价格有底限1000美金,而没有上限!
3)提前预付1亿美金,而且无需担保!
从整个协议来看,天华是担心的供给,所以签订的是缴纳保证金的保供合同。而且这个时间是2年,也就是2年内,他们偏向供应偏紧!
其次,价格底限1000美金,而皮尔巴拉的矿出来基本上是5.5%的精矿!核算成本8.8万元/吨!

