北大青鸟环宇国庆翻倍的原因:参股Meta AR眼镜屏幕独供JBD,中新集团也参股JBD

用户头像
强迫症炒股
 · 山东  

港股北大青鸟环宇(HK8095)国庆节期间翻倍,背后原因就是参股Meta AR眼镜屏幕独供JBD(上海显耀显示科技有限公司)。

北大青鸟环宇$北大青鸟环宇(08095)$ 国庆翻倍的原因:参股Meta$Meta(META)$ AR眼镜屏幕独供JBD,中新集团$中新集团(SH601512)$ 也参股JBD

——————————————————————

Meta首款AR眼镜全美售罄,试戴预约排到11月|Meta CTO证实市场反响超预期,本月将销售门店翻倍

Meta首款AR眼镜——Meta Ray-Ban Display开售即遭疯抢。Meta首席技术官安德鲁·博斯沃思(Andrew Bosworth)在社交媒体上证实,这款智能显示眼镜在全美几乎所有铺货门店均已售罄,试戴预约档期已排满至11月。

key point:

Meta 本次发布 AR眼镜 Ray-Ban Display(2025 年 9 月发布)采用LCoS 微显示屏 + 阵列光波导的组合方案,核心供应商为豪威集团(OmniVision)与Lumus:

Meta 下一代 AR 眼镜原型机Artemis 2026年发布(计划 2027 年量产)采用革命性的LEDoS 显示器,由JBD(上海显耀显示科技)独家供应:

mata本次ar眼镜的超预期必将导致下一代采用LEDOS显示技术(JBD独家供货)的Ar眼镜爆火

LEDOS未来几年会超过LCoS 成为主流AR 眼镜 显示 方案

LEDOS 的供应链现状

目前仅中国 JBD(上海显耀显示)实现量产,独家供应 Meta原型机;

JBD是LEDOS路线的绝对全球龙头(无对手)

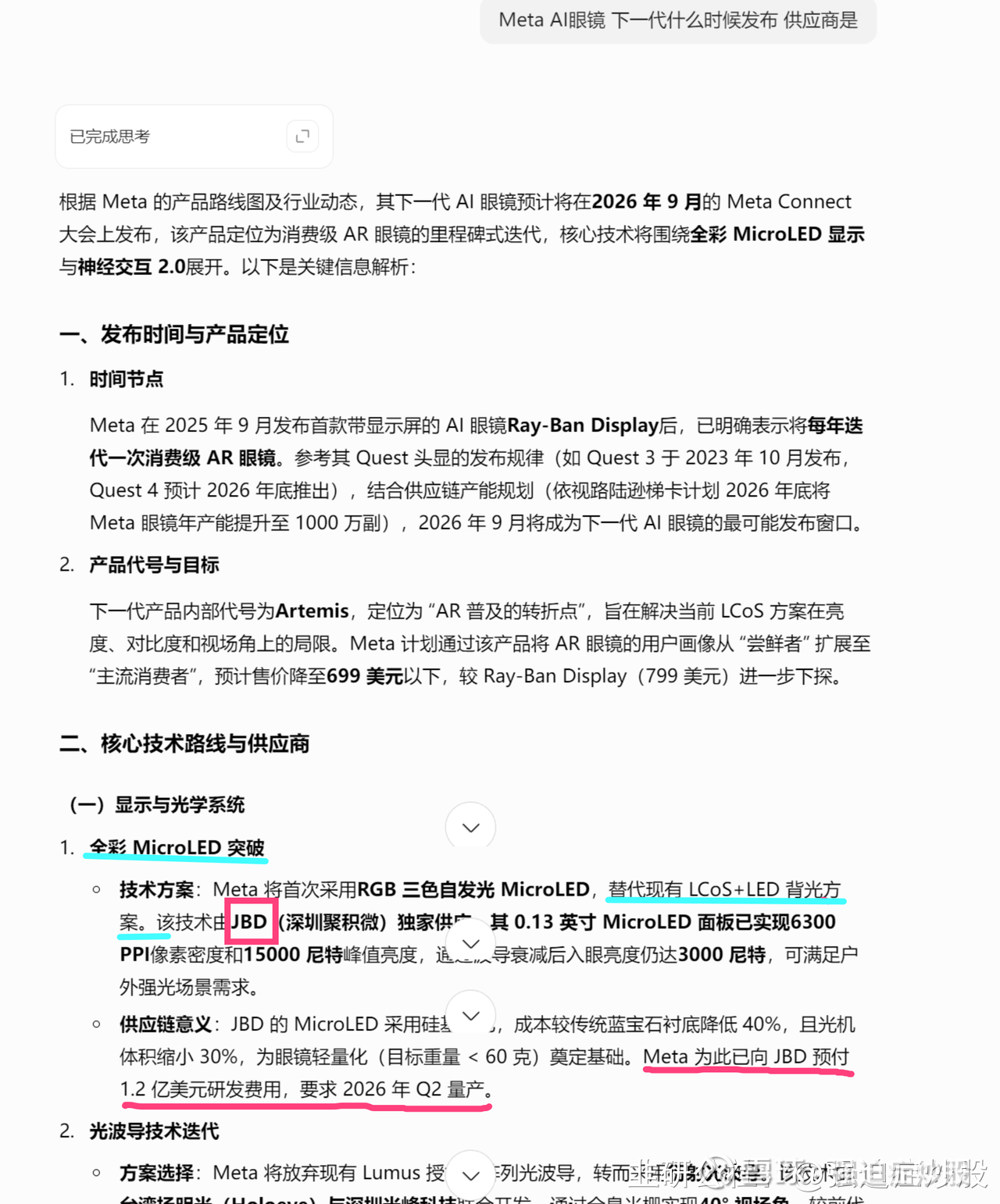
根据 Meta 的产品路线图及行业动态,其下一代 AI 眼镜预计将在2026 年 9 月的 Meta Connect 大会上发布,该产品定位为消费级 AR 眼镜的里程碑式迭代,核心技术将围绕全彩 MicroLED 显示与神经交互 2.0展开。以下是关键信息解析:


时间节点Meta 在 2025 年 9 月发布首款带显示屏的 AI 眼镜Ray-Ban Display后,已明确表示将每年迭代一次消费级 AR 眼镜。参考其 Quest 头显的发布规律(如 Quest 3 于 2023 年 10 月发布,Quest 4 预计 2026 年底推出),结合供应链产能规划(依视路陆逊梯卡计划 2026 年底将 Meta 眼镜年产能提升至 1000 万副),2026 年 9 月将成为下一代 AI 眼镜的最可能发布窗口。

产品代号与目标下一代产品内部代号为Artemis,定位为 “AR 普及的转折点”,旨在解决当前 LCoS 方案在亮度、对比度和视场角上的局限。Meta 计划通过该产品将 AR 眼镜的用户画像从 “尝鲜者” 扩展至 “主流消费者”,预计售价降至699 美元以下,较 Ray-Ban Display(799 美元)进一步下探

全彩 MicroLED 突破

技术方案:Meta 将首次采用RGB 三色自发光 MicroLED,替代现有 LCoS+LED 背光方案。该技术由JBD(上海显耀显示科技有限公司)独家供应,其 0.13 英寸 MicroLED 面板已实现6300 PPI像素密度和15000 尼特峰值亮度,通过波导衰减后入眼亮度仍达3000 尼特,可满足户外强光场景需求。

供应链意义:JBD 的 MicroLED 采用硅基工艺,成本较传统蓝宝石衬底降低 40%,且光机体积缩小 30%,为眼镜轻量化(目标重量 < 60 克)奠定基础。

Meta 为此已向 JBD 预付 1.2 亿美元研发费用,要求 2026 年 Q2 量产

——————————————————————

中新集团也参股JBD,深度收益meta ar眼镜的火爆

北大青鸟环宇国庆翻倍的原因:参股Meta AR眼镜屏幕独供JBD,中新集团也参股JBD北大青鸟环宇翻倍,中新集团补涨20%没问题吧

今天互动e回复,公司还参股沐曦 和 云深处 。

中新集团

还是灯塔工厂概念

协助培育“灯塔工厂”2家