
这个行业之前也覆盖过,是从英维克开始的。
首先第一问是:为什么是液冷行业?
那么这个问题往前推,就应该是问:液冷是干什么的?
液冷是一种电子设备散热方式,通过液体来替代空气,把 CPU、内存条、芯片组等器件在运行时所产生的热量带走,以保证设备工作在安全温度范围内。
=》也就是散热技术!
继续=》液冷系统的工作原理能说一下嘛?

系统核心组件
液冷系统通常分为室内侧(二次侧)和室外侧(一次侧),通过冷量分配单元(CDU)连接。
室内侧 - 热捕获部分:主要包括液冷板(用于冷板式)、浸没腔体(用于浸没式)、二次侧管网及二次侧冷却液。其任务是直接吸收设备产生的热量。
冷量分配单元(CDU):它是整个液冷系统的“心脏”和“中枢”36。CDU内部通常包含换热器、水泵、各种传感器和控制单元等。其主要职责是:
热量交换:通过内部的换热器,将二次侧携带设备热量的高温冷却液与一次侧的低温冷却液进行隔离换热(混合换热较少见)。
动力提供:通过水泵为二次侧冷却液的循环提供动力。
监控与管理:实时监测系统的流量、压力、温度、泄漏等参数,确保系统稳定可靠运行36。
室外侧 - 冷源部分:主要包括冷却塔、干冷器或冷水机组等,以及一次侧管网和一次侧冷却液(通常是水)。这里是最终将热量散发到大气环境中的环节39。
冷却液的选择
不同液冷技术对冷却液有不同要求:
冷板式液冷:由于冷却液不与电子元件直接接触,通常使用去离子水或水-乙二醇混合物等。
浸没式液冷:冷却液需与电子元件直接接触,故必须采用绝缘、化学惰性的液体,如矿物油、硅油或合成氟化液等。
液冷的两种主要形式
根据冷却液与发热器件的接触方式,液冷主要分为间接式和直接式

冷板式液冷(间接液冷):这是目前技术相对成熟、应用较广的形式。它在CPU、GPU等高功耗芯片上安装液冷板(通常由铜或铝等导热金属制成的密闭腔体,内部有精密流道),芯片热量通过导热介质传导至冷板,再被冷板内部流动的冷却液带走。冷板式通常需要对服务器进行特定设计,且一般还需额外配置风冷系统为内存、硬盘等低发热元件散热。
浸没式液冷(直接液冷):将整个服务器或其主要发热元件直接浸没在装有绝缘冷却液的密闭槽体中。冷却液直接与电子元件接触吸收热量,散热效率极高。根据冷却液在换热过程中是否发生相变(液态与气态之间的转变),又分为:
单相浸没式液冷:冷却液在循环过程中始终维持液态,依靠温度升高和液体流动带走热量。
两相(相变)浸没式液冷:冷却液吸收热量后沸腾,发生液-气相变,利用汽化潜热大幅提升散热能力。气相冷却液在换热器处冷凝回液体,循环使用。两相系统散热能力更强,但控制和系统设计也更复杂。
实际应用中的考量
系统兼容性与改造:冷板式液冷通常对现有数据中心基础设施的改造要求相对较低,有时可通过改装服务器实现。浸没式液冷则往往需要从基础设施层面进行全新设计和建设。
维护性:冷板式液冷的维护经验更接近传统风冷系统。浸没式液冷在维护时,可能需要将服务器从槽体中取出,流程相对新颖。
总拥有成本(TCO):虽然液冷系统初期投资可能较高,但其极高的能效(PUE可趋近于1.1甚至更低) 能显著降低运行能耗,对于高密度计算中心,长期来看可能更具经济性。
=》通俗的讲,从整体生命周期来看,液冷具备了更高的冷却效率和成本优势。
液冷系统通过利用液体卓越的热力性质,为高发热设备提供了远超风冷的散热能力,是支撑人工智能、高性能计算等高性能计算领域发展的关键基础设施技术。
那么液冷为什么有这么大的需求呢?
散热需求升级:随着人工智能等技术的发展,IT 设备功率不断提升,如 NVIDIA 最新发布的 B200 单颗 GPU 芯片功率已达到 1000W,英伟达 Blackwell 架构芯片单芯片功耗已突破 1200W,GB300 服务器单机柜功率密度高达 120kW。传统风冷散热在单 CPU 功率超过 300W、整机柜功率达到 15kW 以上时就会力不从心,而液冷技术能从容应对高功率设备的散热需求,例如浸没式液冷技术可应对单 CPU 功率 1000W 以上、整机柜功率 30kW 以上的散热需求。
政策支持推动:国家对数据中心和智算中心机房的建设标准提出了更为严格的要求,特别是电能利用效率(PUE 值)已成为评估数据中心能效的关键性能指标。新建数据中心的 PUE 值普遍需控制在 1.3 以下,某些地区更是提出了将 PUE 值降至 1.2 甚至 1.1 的更高要求,这激励数据中心行业积极探索更为节能高效的散热解决方案,推动了液冷技术的应用。
节能优势显著:液冷技术可以有效降低数据中心的 PUE 值,相比传统风冷可节能 30%,减少 30% 的碳排放。例如,阿里云张北数据中心采用单相浸没技术后,PUE 值降至 1.08,年节省电费超 2000 万元。在国家严格的 PUE 考核标准下,液冷技术成为实现数据中心节能降碳的关键技术。
成本效益凸显:随着技术成熟度和产业链成熟度的提高,液冷的单千瓦成本已经与传统风冷的成本相近,甚至在某些场景下更低。虽然液冷系统的初期建设成本可能较高,但后期能显著节省电费,使得运营成本降低不少。
高密度部署需求:传统供冷模式下,高功率服务器会使机柜很快 “满载”,浪费机房物理空间,增加数据中心内部网络传输成本。而采用液冷以后,单台机柜可以放置更多的服务器,提高了机柜的部署密度,有效降低了数据中心内部网络传输的成本,满足了数据中心高密度部署的需求。
设备稳定性提升:传统风冷的散热效率逐渐难以满足高功率密度设备的需求,容易导致设备局部过热,影响设备的性能和寿命,增加故障率。而液冷技术散热效率更高,能够保证设备在高温环境下也能稳定运行,大大降低了因散热不良导致的故障率。
继续=》

也就是对传统风冷的范式转移!
继续=》
那么液冷行业发展的核心驱动力是什么?
液冷技术的兴起并非偶然,它背后有强大的需求拉动和政策推动:
AI算力需求爆发:AI大模型训练需要巨大的算力支持,这直接推动了高性能计算芯片(如GPU)的功耗急剧上升。例如,NVIDIA的GB200 NVL72系统每机架热设计功耗(TDP)达到了130-140 kW,这远超传统风冷的散热极限,液冷成为必然选择。预计2025年AI数据中心中液冷的渗透率将从2024年的14%飙升至33%。
政策强力推动绿色低碳:国家层面出台了一系列政策,鼓励液冷等节能技术的应用。例如,《算力基础设施高质量发展行动计划》提出“支持液冷、储能等新技术应用”;《数据中心绿色低碳发展专项行动计划》要求新建数据中心PUE低于1.25。上海也提出了“十五五”期间新建数据中心PUE力争1.25以下的目标。这些严格的能效指标,传统风冷很难达到,液冷技术成为实现目标的关键路径。
经济效益与成本优化:虽然液冷初期投资可能较高,但其优异的节能特性能显著降低数据中心的长期运营成本(电费)。同时,液冷技术允许更高的功率密度,这意味着可以在更小的空间内部署更多的算力,节省了土地和机房基础设施的投资,全生命周期的TCO优势凸显。
市场前景:一片蓝海
液冷市场正处于高速增长期,未来发展空间广阔:
市场规模快速扩张:2024年我国智算中心液冷市场规模达到184亿元,较2023年增长66.1%。预计到2029年,我国智算中心液冷市场规模将达到约1300亿元。中国液冷服务器市场2023年规模为15.5亿美元,预计2023年至2028年的年复合增长率将达到45.8%,2028年市场规模将达到102亿美元。
=》具备超前透支的潜力!
应用场景持续拓展:液冷技术正从互联网行业(占2023年中国液冷服务器市场46.3% 的份额),向电信运营商(提出2025年50%以上项目规模应用液冷的目标)、泛政府行业(智算、超算中心)、金融(智慧金融业务)以及储能、通信、电力、医疗等多个领域渗透。
=》这个代表的是比较明显的范式转移!
技术迭代与产业链机遇
液冷技术本身也在不断演进和优化:
技术路线并存与发展:目前冷板式液冷因改造成本相对较低、更易于部署,占据了主流市场份额(80-90%)。浸没式液冷虽然初期投入和运维要求较高,但散热效率更极致,更适用于超高密度场景,是未来的重要方向。此外,为了平衡现有基础设施和散热需求,气液双通道(L2A)冷却技术可能会成为一个过渡方案,而效率更高、稳定性更强的液对液(L2L)冷却技术预计将从2027年起迅速普及。
产业链日趋成熟:液冷产业链涵盖上游的零部件(快速接头、CDU、冷却液、管路等)、中游的液冷服务器/芯片厂商及集成设施、下游的算力使用者(云厂商、运营商、IDC等)。国内已涌现出一批具有竞争力的企业,如在冷板、CDU等领域布局的英维克、深耕浸没式液冷的曙光数创、提供液冷管路系统的川环科技。
液冷行业之所以站上风口,是因为它恰逢其时地解决了AI算力爆发式增长带来的高密度散热痛点,顺应了国家绿色低碳发展的政策导向,并且其优异的经济性正在逐步显现。
未来,随着AI芯片功耗的持续增长和液冷技术的不断成熟(如成本进一步降低、标准化程度提高、生态更加完善),液冷技术有望从当前的数据中心、智算中心,进一步渗透到更广泛的工业电子散热领域,成长为一个千亿级的巨大市场。
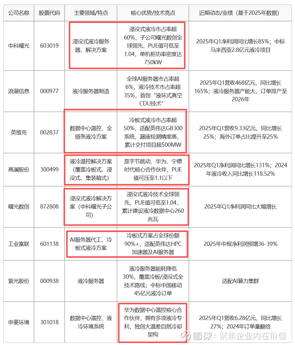
那么下一个问题来了,国内的液冷行业龙头上市公司有哪些?

再换一个产业链的视角=》

再换一个视角=》

基本上选择覆盖的应该是英维克和浪潮信息了。此外,工业富联已经覆盖过了,就不多说了。
继续=》先从英维克开始了!
先来看2024年年报=》
英维克成立于 2005 年,2016 年在深交所上市(股票代码:002837),核心业务是为数据中心、算力设备、电化学储能系统、通信网络、电动汽车充电桩等领域提供精密温控节能解决方案,同时涉足地铁、电动客车等车辆空调及冷机产品,以及人居健康空气环境管理领域,是业内领先的精密温控节能方案和产品提供商。
2024 年公司实现营业收入45.89 亿元,同比增长 30.04%;归属于上市公司股东的净利润4.53 亿元,同比增长 31.59%;扣非后净利润4.30 亿元,同比增长 35.87%,连续 10 余年保持收入利润双增长,增长韧性强劲。
按产品划分,收入贡献及增长特点如下:

其中,液冷业务表现突出:2024 年来自数据中心机房及算力设备的液冷相关营收约 3 亿元,累计交付液冷链条达 1.2GW,冷板、快速接头、液冷 CDU 等产品通过英特尔验证,并入选英伟达 MGX 生态,“全链条液冷” 平台优势显著。
=》英维克主要还是凸显的液冷平台的定位!
2024 年综合毛利率 28.75%,同比下降 1 个百分点,主要原因包括:
会计政策变更:执行《企业会计准则解释第 18 号》,将售后服务费用转入产品成本,影响毛利率约 2.36 个百分点;
成本压力:大宗商品价格上涨,下半年机房温控产品销售组合及区域组合差异拖累毛利率。
费用端控制稳健:销售费用、管理费用分别同比增长 18.66%、28.75%,与营收增长匹配;财务费用 - 84.88 万元(2023 年为 649.22 万元),因利息收入与汇兑收益增加实现转正。
现金流经营活动现金流净额 1.99 亿元,同比下降 55.89%,主要因供应商付款及员工薪酬支付增加超过客户回款;投资活动现金流净额 - 3.32 亿元,主要用于华南、中原总部基地建设及设备采购。
资产结构总资产 60.14 亿元(同比 + 18.14%),应收账款 24.28 亿元(同比 + 40.38%),与营收增长匹配;固定资产 6.26 亿元(同比 + 117.99%),因华南、中原总部基地部分厂房转固,为后续产能释放奠定基础。
研发投入2024 年研发投入 3.50 亿元,占营收 7.62%,同比增长 32.98%,重点布局高能量密度储能液冷、液冷散热主机、3D-TVC 相变液冷等技术。
专利与标准累计拥有专利权 1371 项(发明专利 102 项)、软件著作权 119 项,参与制定《数据中心服务器液体冷却系统》等多项国家 / 行业标准,技术话语权强。
液冷技术壁垒率先推出 “全链条液冷” 解决方案,覆盖冷板、快速接头、CDU、液冷工质等 “端到端” 产品,实现 “厂到场” 交付,兼容英特尔、英伟达等主流芯片生态。
国内客户数据中心领域服务字节跳动、腾讯、阿里、三大运营商;储能领域为国内主流储能集成商核心供应商;轨交领域在上海、苏州地铁市占率领先。
=》从这个角度看,龙头无疑,覆盖的也都是核心龙头!
海外业务2024 年境外营收 6.60 亿元(同比 + 4.04%),在新加坡、马来西亚等地设立子公司,逐步构建海外供应链与服务平台,液冷业务海外合作逐步落地。
业务覆盖数据中心、储能、通信、轨交、新能源车等多个高增长领域,各领域基于统一技术平台协同发展,降低对单一行业依赖。例如,储能液冷技术可复用数据中心液冷研发成果,形成差异化竞争优势。
液冷业务加大液冷智算中心、液冷服务器拓展,强化海外液冷合作与推广;
储能业务迭代储能液冷产品,优化成本与性能,提升国内外市场份额;
新能源车与轨交抓住电动大巴更新与出口需求,拓展冷链车冷机业务;跟踪重点城市轨交新建与延寿需求;
产能建设充分利用华南、郑州基地首期产能,推进二期建设,完善海外供应链。
市场竞争加剧液冷、储能温控领域新进入者增多,若技术迭代滞后可能导致份额下滑;
新业务拓展风险健康空气环境等新业务若市场验证不及预期,可能影响投入产出比;
政策与贸易风险下游数据中心、储能等行业政策调整,或海外贸易环境变化可能影响业务;
商誉减值风险2024 年计提商誉减值 4612.74 万元,累计减值 1.37 亿元,未来子公司经营不及预期可能继续计提。
总结如下:
英维克 2024 年凭借液冷技术突破与多领域协同布局,实现营收利润高增长,成为精密温控行业受益于 “算力 + 储能” 双主线的核心企业。未来,随着液冷渗透率提升、储能需求放量及海外市场拓展,公司有望进一步巩固行业地位,但需关注市场竞争、成本控制及新业务拓展进度等风险。整体来看,公司长期成长逻辑清晰,具备持续发展潜力。
这块目前看的还是2024年,小荷才露尖尖角=》
液冷业务表现突出:2024 年来自数据中心机房及算力设备的液冷相关营收约 3 亿元,累计交付液冷链条达 1.2GW,冷板、快速接头、液冷 CDU 等产品通过英特尔验证,并入选英伟达 MGX 生态,“全链条液冷” 平台优势显著。
继续=》2025年半年报跟进!


毛利率精密温控节能设备整体毛利率 26.15%,同比下降 2.33 个百分点。分产品看:机房温控(52.50% 营收占比):毛利率 25.83%(-2.63pct),受区域销售组合、国内竞争加剧影响;机柜温控(36.00% 营收占比):毛利率 28.09%(-1.67pct),因储能业务区域 / 产品组合变动;境外业务:毛利率 54.44%(+5.63pct),海外市场溢价能力较强,部分对冲国内毛利压力。
费用率销售费用率 3.91%(+36.85% 增速)、管理费用率 4.01%(+31.79% 增速),均低于营收增速,费用控制有效;研发投入 1.96 亿元(+36.74%),占营收 7.61%,为技术领先性提供支撑。
资产端应收账款 26.28 亿元(+8.23%),占总资产 38.23%,需关注客户回款周期;存货 12.39 亿元(+40.11%),主要为未验收项目发出商品,需警惕减值风险。
负债端短期借款 7.72 亿元(+147.44%)、长期借款 4.08 亿元(+39.83%),主要因银行借款增加;合同负债 4.04 亿元(+76.24%),预收货款增长,反映下游需求旺盛。
技术亮点液冷业务规模突破,报告期内算力设备及机房液冷相关营收超 2 亿元,推出 “Coolinside 全链条液冷解决方案”,覆盖冷板、CDU、液冷工质等 “端到端” 产品,通过 Intel 等头部厂商验证,成为行业标杆。
客户与场景服务字节跳动、腾讯、阿里、三大运营商等,提供模块化数据中心、液冷系统等;受国内数据中心建设需求驱动,营收高增,但毛利率受竞争拖累。
储能温控龙头地位稳固报告期内储能相关营收约 8 亿元(+35%),即使二季度受贸易政策影响,直接出口仍同比增长,海外韧性较强。技术上持续迭代,2025 年推出 6.X 储能液冷解决方案、工商业超薄门装液冷等,适配高密度大容量储能需求。
其他场景覆盖通信基站、充电桩、智能电网等,产品包括压缩机空调、热管换热器等,需求稳定。
客车空调(营收 0.19 亿元,-29.81%)含大巴空调、冷链车冷机等,受补贴政策波动、宏观经济影响,需求放缓,营收与毛利率双降;公司计划丰富产品序列,加大市场拓展。
轨道交通列车空调及服务(营收 0.24 亿元,-50.09%)因地方政府投资力度放缓,轨交行业仍处低谷;报告期内完成苏州地铁 4 号线增购、上海地铁 18 号线二期交付,未来需关注政策刺激与项目落地节奏。
技术与客户基于液冷全链条技术平台,拓展无线射频、算力设备、电力电子等领域,3D-TVC 相变液冷技术小批量应用于储能 PCS、基站 AAU;冷板产品入选 Intel Eagle Stream 服务器 Design Guide,获主流算力芯片厂商规模采购。
营收贡献电子散热业务计入 “其他” 板块,该板块营收 2.53 亿元(+216.04%),成为重要增长极。
平台化技术布局构建从热源到冷源的全链条散热技术平台,涵盖液冷、蒸发冷却、热管等核心技术,累计拥有专利 1,519 项(发明专利 119 项)、软件著作权 130 项。
标准制定与行业认可参与制定《数据中心制冷与空调设计标准》《储能热管理电化学储能用制冷机组》等 50 余项国家 / 行业标准;获 “深圳工业大奖”“2024 年度深圳企业专利创新实力百强” 等荣誉,液冷、储能解决方案多次获行业奖项。
核心团队管理层多来自华为、艾默生等企业,具备丰富行业经验;通过股权激励(2022 年、2024 年股票期权计划)绑定核心人才,2025 年 6 月调整后 2022 年期权行权价 6.323 元 / 股、2024 年 11.332 元 / 股,覆盖核心管理与技术人员。
文化与人才培养以 “专业、价值、信赖” 为核心价值观,建立博士后创新实践基地,获 “深圳市龙华区人才服务先进单位”。
优质客户基础数据中心领域覆盖头部互联网与运营商,储能领域为国内外主流储能厂商主力供应商,轨交领域 “科泰” 品牌在上海、苏州地铁市占率领先。
品牌认可度获 “广东省制造业单项冠军”“工业产品绿色设计示范企业” 等称号,2024-2025 年被认定为 “深圳市总部企业”。

核心业务深耕持续受益于数据中心算力密度提升(液冷需求)、储能行业高速增长(“双碳” 目标),预计机房与机柜温控仍为主要增长引擎。
新业务突破电子散热(算力设备、电力电子)、健康环境机等业务,有望成为第二增长曲线。
产能与全球化推进中原(河南)、华南(深圳)总部基地建设,提升产能;加强海外市场拓展,对冲国内竞争压力,进一步提升高毛利海外业务占比。
财务改善方向通过优化采购、加速回款,改善经营现金流;控制存货规模,降低减值风险,推动盈利质量与规模同步增长。
总结如下:
英维克在 2025 年上半年展现出强劲的营收增长动力,核心业务受益行业红利,技术与客户壁垒稳固,但需关注现金流与毛利率压力。长期看,公司在液冷、储能温控等高景气赛道的布局,叠加全球化与新业务拓展,有望支撑持续增长。
继续=》英维克的生产基地和产能情况

产能利用与订单情况
英维克当前的液冷整机年产能为1.5GW,产能利用率已接近85%-90%的高位。2025年第一季度,公司在手订单超过40亿元,其中液冷相关订单占比达到35%。公司获得了包括字节跳动、中国电信等大客户的订单。
海外产能布局
为应对全球市场需求及规避贸易风险,英维克在东南亚积极布局:
马来西亚工厂是目前海外产能的核心,已通过英伟达MGX平台认证,主要生产液冷连接器及CDU,当前承担公司总产能的15%,并计划在2025年底前提升至25%。
泰国工厂已于2025年启动建设,规划液冷机柜年产能5万台,预计2026年第三季度投产,重点覆盖英伟达在东南亚的数据中心需求。
产能扩张的战略逻辑
英维克的产能扩张基于以下几点考量:
匹配AI算力爆发需求:应对英伟达GB200等超高功率密度计算平台的强制液冷需求。
技术协同与升级:新基地将强化浸没式液冷等前沿技术的研发和产业化。
全球化布局:海外设厂有助于规避关税风险(如美国35%的综合税率),并就近服务东南亚、北美等地区客户。
业务多元化:将数据中心液冷技术复用至储能温控领域(2024年储能营收超15亿元),平滑行业周期波动。
风险与挑战
英维克的产能扩张也面临一些挑战:
资金压力:深圳、郑州、中山等地总投资超55亿元,可能增加财务杠杆。
投产节奏:新建产能的投产进度至关重要,若延迟可能错失市场机遇。
毛利率波动:2025年第一季度净利润曾因原材料涨价和费用上升等因素出现下滑,新产能爬坡初期可能再次对毛利率造成压力。
总体而言,英维克通过国内多地基地扩建和东南亚产能布局,预计到2026年将其液冷总产能显著提升至4-5GW,以应对全球AI算力基建和储能温控市场的爆发性需求。
好了,整体看差不多了,下面看一下英维克未来净利润增长的驱动因素=》

数据中心液冷业务爆发
AI算力需求的迅猛增长是核心驱动力。AI服务器(如英伟达GB200)功耗大幅提升,传统风冷散热已难以满足需求,液冷技术成为必然选择。英维克的Coolinside全链条液冷解决方案(涵盖冷板、快换接头、CDU等)已获得英特尔、英伟达等巨头的认证,能效比行业平均提升12%,PUE可降至1.05以下。公司深度绑定国内外头部互联网和云计算企业,如阿里云、腾讯、字节跳动及国内三大运营商。随着液冷渗透率从2024年的约10%快速提升,机构预计2027年中国液冷市场规模或达1077亿元。
储能温控业务稳健增长
全球储能市场持续扩张,英维克在此领域占据领先地位,2024年全球市占率约30%。公司已绑定宁德时代、比亚迪、阳光电源等头部客户。技术方面,其6.X全链条液冷方案适配工商业储能,单机柜价值量提升至25万元(风冷仅8万元)。2025年上半年,公司储能温控业务营收约8亿元,同比增长35%。
海外市场扩张
海外市场,特别是北美和东南亚,对液冷需求迫切且毛利率更高(海外业务毛利率可达49%)。英维克通过英伟达MGX生态系统合作,并加速海外产能布局(如马来西亚工厂2025Q4试产)。公司目标将海外收入占比从2024年的16%提升至2025年的30%,未来有望进一步提升至35%+。
技术降本与效率提升
英维克拥有全链条自研能力(冷板、CDU、快接头等),这不仅构筑了技术壁垒,也带来了成本优势。规模化生产有助于摊薄研发和认证成本。公司费控能力较强,2025年上半年销售费用率和管理费用率同比均有下降。随着高毛利的液冷和海外业务收入占比提升,公司综合毛利率和净利率有望得到修复和提升。
需要注意的风险
尽管前景看好,但英维克的净利润增长也面临一些挑战:
原材料价格波动:铜、铝等金属价格的上涨会对毛利率造成压力。
市场竞争加剧:国内液冷领域存在价格战(冷板式液冷降价10%-15%),竞争对手也在积极布局。
技术迭代风险:如亚马逊的直冷芯片技术可能跳过CDU组件,对现有方案构成潜在威胁。
应收账款与现金流:2025年上半年经营性现金流为负(-2.34亿元),应收账款周转天数较长,回款压力需关注。
也就是说,英维克未来净利润的增长,预计将主要来自其数据中心液冷业务的爆发、储能温控业务的稳健增长、海外市场的拓展以及技术降本。
OK,下面开始进入到盘估值的阶段了!

2025年9月16日上午9点,当前的股价是74.47元,市净率 23.96倍,市值是721.86亿元。
2025-2027年净利润中枢分别是6亿元,10亿元,14亿元。
其中2027年利润,高的估算给到了16亿元,2026年利润低的给到了9亿元。这块咱们就正常看待。
市盈率视角


历史平均市盈率是50倍,最低到过27倍,最高到过100倍。平均的话,给到40倍 50倍 60倍。
市净率视角


历史平均市净率是6.31倍,当前是23.96倍,肯定是贵的。这个不必说。
那么这块选哪个比较好呢? 我觉得还是市盈率选择40倍 50倍 60倍 当前的阶段,是50倍市盈率,后面逐步趋向于40倍。
索性都展开来看一下。



就我而言,选择50倍是可以看一下的,选择40倍是可以接受的,选择60倍是高估的路数。目前就只有60倍,2027年的市值还能看,潜在涨幅也还可以。
那么目前呢? 就一个字,等调整,再介入!
其他英维克值得跟踪的点:
1.机房温控收入高速增长,海外储能业务具备良好韧性分业务来看,1H25 公司机房温控业务同比增长 57.91%至 13.51 亿元,认为未来机房温控业务仍将处于高速增长阶段,主要受益于:1)AI 需求拉动下海内外数据中心建设维持较高景气度;2)液冷技术渗透率提升,散热系统在数据中心建设 CAPEX 中占比提高。1H25 公司机柜温控业务同比增长 32.02%至 9.26 亿元,其中,储能业务同比增长 35%至 8 亿元,二季度在关税政策扰动下,公司直接出口的储能相关业务仍实现同比增长,反映了海外储能业务具备良好韧性。
2.电子散热业务获头部客户认可,有望成为下一重要业绩增长点1H25 公司其他业务收入同比增长 216%至 2.5 亿元,主要受益于电子散热产品的放量。公司的 3D-TVC 产品已经开始小批量应用于储能 PCS 和基站AAU 射频单元;全链条液冷解决方案中的快速接头、Manifold、冷板、长效液冷工质、漏液检测等产品已获得一些主流算力芯片厂商、头部算力设备制造商认可并开始被规模化采购应用。2H25-2026 液冷产业链正进入全面需求放量阶段,公司有望凭借前期深厚的技术积累,切入海外算力产业链,并享受到全球 AI 基建高景气周期带来的发展机遇,迎来下一个业绩高增长阶段。
3.2025Q2 营收超预期,合同负责大幅增长。公司机房及机柜温控产品快速增长。分业务看,机房温控营收 13.51 亿元,同比增长 57.91%,毛利率 25.83%,同比降低 2.63pct。机柜温控营收 9.26 亿元,同比增长 32.02%,毛利率 28.09%,同比降低 1.67pct。公司综合毛利率、净利率为 26.15%/8.78%,分别同比降低 4.84pct/1.92pct,毛利率影响主要来自于机房温控侧的受区域、产品销售组合、中国市场竞争加剧影响,以及
机柜侧的受储能业务区域销售、产品销售组合影响。单季度看,25Q2 营收为 16.41 亿元,同环比增速分别为 69.67%/75.91%,净利润 1.68 亿元,同环比分别为 37.98%/249.16%,整体经营超预期。25H1 公司股份支付费用为 1368.38 万元,对归母净利影响为 1163.12 万元。公司综合费用率为 15.61%,同比降低 4.51pct,期间费用率持续优化。25H1 存货 12.39 亿元,相比 24 年末增加 3.55 亿元,主要系未验收项目的发出商
品所致,合同负债达 4.04 亿元,较年初增长 76.24%,同比增长 109.18%,订单及发货旺盛。
4.GB300 有望放量并全面应用液冷技术,公司作为英伟达合作伙伴充分受益。英伟达 GB200 服务器整机功耗升至 140kW,液冷技术成为高密度计算场景标配。目前,英维克已成为英伟达 Blackwell 平台的全球合作伙伴之一,随着北美云大厂持续加大 AI 算力资本开支,GB300 亦有望于本季度底启动批量出货,公司液冷产品通过进入英伟达液冷供应链而充分受益。产能方面,华南总部基地首期和郑州首期今年有望充分利用起来,同时,华南总部基地二期、郑州基地二期加快建设中。同时公司积极布局海外平台,提高海外客户服务能力。公司已为字节跳动、腾讯、阿里巴巴等互联网客户,秦淮数据、万国数据等 IDC 提供商,及三大运营商提供大量高效节能制冷系统及产品。25H1,公司已在算力设备及机房液冷相关营业收入超过 2 亿元,同比大幅增长。
5.持续加大创新技术研发投入,做全链条液冷开创者。25H1,公司研发投入 1.96 亿元,同比增长 36.74%,主要为研发人员和薪酬增长,以及研发原材料投入增长。同时,公司分别在深圳、北京设立了新技术研究院,并已逐渐成为公司新产品、新技术的内部孵化及对外合作平台。随着数据中心机房正向高热密度趋势演进,叠加高能效散热要求,液冷技术有望加速导入。公司作为全链条液冷的开创者,率先推出高可靠 Coolinside 液冷解决方案。产品覆盖冷板、快速接头、Manifold、CDU、机柜,到 SoluKin
g 长效液冷工质、管路、冷源等。目前,公司能够实现从服务器制造工厂到数据中心运行现场的“厂到场”交付。并不断将产品和服务延伸,通过自主研发、自主生产、自主交付、自主服务,全面保障液冷系统的零风险运行。
6.市场存在预期差,液冷行业进入壁垒较高。1、具备全链条能力才更懂 knowhow(英维克从服务器到系统层级,一次侧到二次侧全面覆盖);2、定制化+本地化部署能力至关重要(CDU、manifold 环管部分非集成方案需要严格参考机房现场情况施工&布设)。就这些!