$七彩化学(SZ300758)$ 是时候给各位股东们展示一下七彩的真正隐藏实力了
光刻胶就不用说了,一卡脖子就炒这个,或者芯片周五发酵之后,就会发散到光刻胶,电子化学品
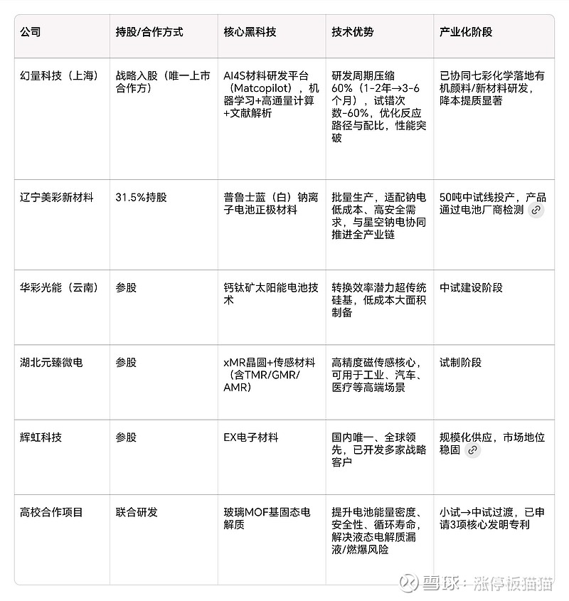
黑科技也都强的一批
随便拿出一个来都是可以翻倍的题材
AI计算的化学品开发,幻量科技
钠离子正极材料50万吨
钙钛矿太阳能电池中试
XMR晶圆半导体
EX电子材料国内唯一
只是量化还没捕捉到这些信息而已,股东们多关注,转发,量化捕捉到了讨论度因子就会买入,买入反推上涨,上涨反推游资和散户买入,再反推上涨,再推动技术买入指标驱动的量化买入,加强股价和传播的飞轮循环
所以股东们多动动小手,转发,点赞就行
随后持股待涨