商业航天行情告一段落,是否就此打住?和一个在某航天研究院的同学聊了一下,说从前4点多就下班,现在加班加疯了。找他普及了一下基础知识。
航天动力、航天电子、航天控股、航天机电、航天信息、航天发展、航天长峰、航天科技、航天南湖等等,这些公司都是干什么的,是不是带“航天”两个字的就和航天有关?下面详细来说一说。
首先,这些公司都是中国航天科工、中国航天科技下属的上市公司。航天科技和航天科工的区别,简单来说,航天科技是“送人上天的”,而航天科工是“送人上西天的”(网络上的形象比喻,意指前者负责航天工程,后者负责国防装备)。

这么一看,就很清楚商业航天和哪个相关了吧。与火箭发射、卫星上天最直接相关的是航天科技。但是,注意但是,航天科工也借助其技术积累开展了航天相关的工作,比如中军龙头航天发展就隶属航天科工。
先说中国航天科技集团(CASC)。其业务自上而下覆盖了整个航天产业链:

上游:研制长征系列运载火箭(如胖五“长征五号”),是将各类航天器送入太空的“太空班车”。
中游:研制各类航天器,比如用于通信/导航的卫星、接送航天员的神舟飞船、探索月球的嫦娥探测器、组成中国空间站的各个舱段。
下游:提供卫星应用服务,如我们日常使用的北斗卫星导航、风云气象卫星的云图等。
下属的研究院所有这么几家:

旗下共有 8家核心A股上市公司,它们分别隶属于集团不同的研究院,是各院核心技术的产业化平台。

再来看中国航天科工集团(CASIC)。

主要下辖 8个研究院(部分亦称“研究院级单位”),它们构成了科工集团导弹武器系统与国防装备研发的主干力量。这8个院的核心信息如下:

可以看出,对于航天科工:
核心主线:与航天科技集团主攻“航天工程”不同,航天科工各院的核心主线非常明确——服务于国家安全,构建导弹武器系统和空天防御体系。从二院的防空、三院的攻击、一院的信息对抗,到十院的配套,形成了一个完整的国防装备研制链条。
商业航天:在确保国防主业的同时,部分院(如四院/航天三江)也利用导弹火箭技术,积极开拓 “快舟”系列商业火箭发射等民用市场,是军民融合的典范。
把航天科工的在航天这部分的再聚焦一下,主要在一院和四院:

航天科工的商业航天路径非常清晰:以“快舟”火箭打开发射市场,以“行云工程”卡位卫星应用赛道。其最大的特点是充分发挥了军工技术(快速机动发射)和系统工程优势:
1. 商业发射服务:“快舟”火箭
这是航天科工商业航天最亮眼的名片。
技术来源:直接源于成熟的固体弹道导弹技术,具有可靠性高、准备时间短的特点。
核心优势:快速响应。火箭在厂房完成总装测试,通过运输车运抵发射场后,可像导弹一样快速起竖发射,极大地缩短了传统发射模式所需的周期。
市场定位:主要面向低轨小卫星星座的组网、补网发射,提供专享或“拼车”服务。其快舟一号甲火箭已是商业发射市场的“常客”。
2. 卫星星座运营:“行云工程”
这代表了航天科工对未来太空经济的布局。
是什么:一个计划发射上百颗低轨卫星组成的天基物联网星座。
做什么:提供全球范围内的数据采集、传输服务,解决海洋、山区、沙漠等地面网络盲区的物联网通信难题。应用于物流跟踪、地质灾害监测、环境监测等领域。
战略意义:这意味着航天科工不仅负责把卫星送上天,还要自己运营一个卫星系统并提供服务,实现了从制造商到运营商的角色延伸。
但是,又要说但是了,航天科工集团最核心的商业航天业务(即“快舟”火箭发射和“行云工程”星座运营)目前并未直接装入其现有的A股上市公司主体内,而是由集团内部的非上市专业公司直接运营:
· “快舟”系列火箭 主要由 航天科工火箭技术有限公司(隶属于四院/航天三江)运营。
· “行云工程”星座 主要由 航天科工空间工程发展有限公司(隶属于一院)等单位负责。
这些公司目前均为非上市的有限责任公司。
不过,集团旗下多家上市公司为商业航天及其他主营业务提供着至关重要的技术配套与产业链支持。

好复杂,总结一下:
航天科技是搞航天的,但是并不是所有下属企业都搞航天,不能见到带“航天”两个字就买。航天相关的是中国卫星、航天动力、航天电子、中国航天万源、亚太卫星、航天控股(这个比较勉强)。
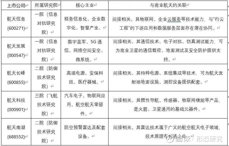
航天科工是搞军工的,主业不在航天,但是也有部分下属企业涉及航天领域,包括:航天信息、航天发展、航天长峰、航天科技、航天南湖。但具体业务有多少,就要再进一步分析了。
最后,除了航天科技和航天科工,中科院下属单位也在做这方面工作,后面再找时间说说。