来源:市场资讯
(来源:普华有策)
混炼胶行业发展现状与趋势分析
1、混炼胶概述
混炼胶是由橡胶添加剂与生胶混合而成的流动性胶料,其通过密炼机等设备将橡胶助剂混入生胶制成,混炼中原料相互作用会改变橡胶分子结构等,且助剂配方、混炼工艺等影响其特性;作为橡胶制品基础材料,混炼胶质量对制品性能等起决定作用,故橡胶混炼是产业链重要环节。
2、混炼胶行业发展状况
(1)全球橡胶消费长期向好
2013年至2023年,全球橡胶消费量由2,550万吨增长至2,880万吨,年复合增长率为1.22%,整体呈上升趋势,全球橡胶消费量长期向好。2024年全球橡胶消费量为3150万吨,其中合成橡胶占比52%,天然橡胶占比48%。根据国际橡胶研究组织(IRSG)预测,在2025年至2030年间全球橡胶需求将保持2.3%的平均增长。
2013年-2024年全球橡胶消费量

尽管受全球经济发展放缓的影响,2021年至2023年全球橡胶消费量有所下降,但同期,全球非轮胎橡胶制品市场仍呈现上升状态。根据2025年数据,全球非轮胎橡胶制品50强总销售额为848.28亿美元,同比下降2.3%。其中,中国两家企业(安徽中鼎密封件和株洲时代新材)位列前50名,分别排名第8和第14位。
(2)国内橡胶制品行业呈现增长态势
在中国经济快速增长和产业政策引导下,橡胶制品业发展势头良好,自21世纪初快速发展,2010年成为全球最大橡胶工业生产国,主要产品产量全球领先,此后形成完整产业链和齐全品类,向节能、环保、智能化方向发展。据中国橡胶工业协会对重点会员企业的统计,2016-2023年行业销售规模总体上升,2017-2020年稳定发展,2022-2024年因行业自身发展及政策支持,市场需求大增,呈现良好增长。
2016年-2024年中国主要橡胶企业销售规模

中国橡胶工业协会《橡胶行业“十四五”发展规划指导纲要》提出,未来行业将通过结构调整、科技创新、绿色发展等,聚焦提升产品质量、自动化与信息化水平、生产效率、节能环保、产业集中度、企业竞争力及经济效益,建设国际竞争力企业集团和产业集群,打造国际知名品牌,推动我国从橡胶大国迈向强国。
3、行业技术水平及特点
当前国内外混炼胶生产以传统多段混炼为主,分母炼(生胶与除硫化剂外助剂混合)和终炼(母胶与硫化剂混合),按段数有一段、二段和多段:一段周期短但助剂分散不均,二段提升助剂分散性但周期长、能耗高,多段胶料性能更优,常用于轮胎;企业多依下游需求选二段或多段工艺。不同企业技术差异体现在配方、流程、设备及节能环保等方面,大型企业资本强、设备全、自动化智能化水平高,小型企业因投入有限,设备和研发不足,技术、质量稳定性及竞争力较弱。
4、行业特征
(1)周期性
混炼胶行业服务于众多领域的橡胶制品企业,这些下游企业遍布的范围非常广泛。由于混炼胶行业与这些下游应用领域的周期性密切相关,下游领域的多样性在一定程度上降低了混炼胶行业的周期性波动。总体而言,混炼胶行业与国家宏观经济的景气程度存在一定的正相关性。
(2)区域性
我国经济发展区域不平衡,长三角、珠三角及京津冀等经济发达地区需求旺盛,橡胶制品企业多分布于此。受混炼胶储存期限、供货周期等影响,其生产企业多邻近橡胶制品企业布局,以降低运输成本、缩短供货时间,故分布地域特征明显,产品销售也多局限于特定区域。
(3)季节性
混炼胶行业的下游橡胶制品企业分布的领域较为广泛,包括汽车工业、物料输送、工程机械、建筑工程、电力能源、轨道交通、造纸印刷、航天航空、运动器材等众多领域,广泛的下游应用使得炼胶行业不存在明显的季节性特征。
5、行业发展趋势
(1)行业趋于自动化、智能化
混炼胶行业随发展和需求增长向设备自动化转型,以减少人工、实现全自动控制,提升生产效率与产品质量,同时增强安全性、降低消耗、延长寿命,并通过改变产品形态适应橡胶工业智能制造;“互联网+”进步将全面提升行业信息化水平,实现产品信息全程可追溯,全面管理生产流通,高效处理客户需求并提供精准服务。
(2)提高技术创新能力与技术储备
近年来,国内橡胶制品行业快速发展带动混炼胶需求上升,市场对其种类、质量、产能及响应速度要求更高,行业技术升级尤为重要。一方面需建立丰富技术储备、构建产品数据库、优化技术方案,以满足不同配方需求,缩短研发周期并提供技术支持;另一方面要开发环保新材料替代传统合成材料,研发特殊功能橡胶新材料,减少石油依赖,缓解高端材料进口依赖。
(3)生产环保化、企业规模化
2021年“两会”有代表建议建设大型橡胶混炼中心,认为其利于湿法混炼等新技术的验证实施以生产高品质产品,且规模化中心配备先进环保设备,可解决小型中心污染问题、降低能耗。随着国家对绿色环保节能的重视,传统混炼胶企业加快淘汰有毒有害原材料,环保意识提升,环保设备投资增加,预计未来企业将更注重环保、规模化和专业化发展。
6、混炼胶行业竞争格局
我国橡胶制品企业混炼胶外购比例约5%,远低于欧美发达国家的30%,市场化程度待提高。行业分工细化下,混炼胶企业向专业化、独立化发展成趋势,但目前企业分散、集中度低,多为小企业:2024年年产销超5万吨的仅几家,1万-5万吨的约10家,其余均在1万吨以下,导致营收分布不均。小企业因设备落后,产品质量不稳定,且竞争激烈,难成规模效应,利润率低,限制了技术创新、设备更新及环保投入。
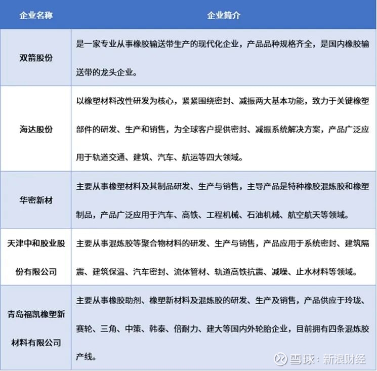
行业内主要企业有双箭股份、海达股份、华密新材、天津中和胶业股份有限公司、青岛福凯橡塑新材料有限公司等。
行业内主要企业介绍

《2025-2031年混炼胶行业IPO及融资调研分析研究报告》涵盖行业全球及中国发展概况、供需数据、市场规模,产业政策/规划、相关技术、竞争格局、上游原料情况、下游主要应用市场需求规模及前景、区域结构、市场集中度、重点企业/玩家,企业占有率、行业特征、驱动因素、市场前景预测,投资策略、主要壁垒构成、相关风险等内容。同时北京普华有策信息咨询有限公司还提供市场专项调研项目、产业研究报告、产业链咨询、项目可行性研究报告、专精特新小巨人认证、市场占有率报告、十五五规划、项目后评价报告、BP商业计划书、产业图谱、产业规划、蓝白皮书、国家级制造业单项冠军企业认证、IPO募投可研、IPO工作底稿咨询等服务。(PHPOLICY:GYF)
报告目录:
第一章2020-2024年混炼胶行业发展环境分析
第一节 所属行业界定及分类
第一节 混炼胶行业主管部门及监管体制分析
第二节 混炼胶行业相关发展规划
第三节 混炼胶主要产业政策解读
第四节 混炼胶行业管理方面的法律法规
第五节 政策及法规对混炼胶行业市场影响分析
第二章 2020-2024年国外混炼胶行业发展分析
第一节 全球混炼胶发展历程分析
第二节 混炼胶行业竞争格局
第三节 混炼胶行业供需规模分析及预测
第四节 混炼胶产品技术水平
第五节 混炼胶应用场景分析
第六节 混炼胶行业主要龙头企业情况
第七节 混炼胶行业发展趋势及前景预测
第三章 2020-2024年中国混炼胶发展现状分析
第一节 中国混炼胶发展概况
第二节 混炼胶的技术演进与更新历史
第三节 中国混炼胶市场竞争情况
第四节 混炼胶行业主要壁垒构成
一、技术壁垒
二、资金壁垒
三、人才壁垒
四、其他壁垒
第五节 混炼胶行业技术水平、发展特点及技术趋势
第六节 行业经营模式分析
第七节 行业发展特征
一、周期性
二、区域性
三、季节性
第八节 行业利润水平的变动趋势及变动原因
第四章 2020-2031年混炼胶市场供需状况及变动原因分析
第一节 2020-2024年混炼胶行业产量及增速分析
第二节 2025-2031年混炼胶行业产量预测
第三节 2020-2024年混炼胶行业需求量及增速分析
第四节 2025-2031年混炼胶行业需求量预测
第五节 影响供需变动因素分析
第五章 混炼胶行业上下游产业链分析
第一节 产业链结构图
第二节 上游行业发展分析
第三节 下游应用结构分析
第四节 下游细分应用需求规模分析及预测
一、A领域用混炼胶市场分析
(1)行业发展现状
(2)需求规模
(3)需求前景预测
二、B领域用混炼胶市场分析
(1)行业发展现状
(2)需求规模
(3)需求前景预测
三、C领域用混炼胶市场分析
(1)行业发展现状
(2)需求规模
(3)需求前景预测
第六章 2020-2031年混炼胶所属行业市场情况
第一节 混炼胶所属行业现状
一、混炼胶所属行业供给市场分析
二、混炼胶所属行业需求市场分析
第二节 混炼胶所属行业发展历程
第三节 混炼胶所属行业技术环境
第四节 2020-2031年混炼胶所属行业市场规模及预测
第七章2020-2031年混炼胶市场需求分析
第一节 混炼胶行业发展现状分析
第二节 需求市场分析
第三节 前景预测
第八章2020-2031年混炼胶行业细分市场分析
第一节 混炼胶行业市场容量分析
第二节 细分市场结构分析
第三节细分市场容量分析及预测
一、细分市场一
(1)行业发展现状
(2)市场容量分析
(3)需求前景预测
二、细分市场二
(1)行业发展现状
(2)市场容量分析
(3)需求前景预测
三、细分市场三
(1)行业发展现状
(2)市场容量分析
(3)需求前景预测
第九章 2020-2023年国内混炼胶行业主要企业
一、企业概况
二、主要产品及产品规格分析
三、经营情况分析
四、市场占有率
一、企业概况
二、主要产品及产品规格分析
三、经营情况分析
四、市场占有率
一、企业概况
二、主要产品及产品规格分析
三、经营情况分析
四、市场占有率
一、企业概况
二、主要产品及产品规格分析
三、经营情况分析
四、市场占有率
一、企业概况
二、主要产品及产品规格分析
三、经营情况分析
四、市场占有率
第六节 其他企业
第十章混炼胶行业发展趋势及前景预测
第一节 混炼胶行业市场规模预测
第二节 混炼胶行业发展趋势
第三节 混炼胶行业应用趋势及前景预测
第四节混炼胶行业发展影响因素分析
第十一章 混炼胶行业投资机会及风险分析
第一节 混炼胶行业投资机会
一、产业链投资机会
二、细分市场投资机会
三、重点区域投资机会
第二节混炼胶行业投资风险及防范
一、政策风险及防范
二、技术风险及防范
三、供求风险及防范
四、宏观经济波动风险及防范
五、关联产业风险及防范
六、产品结构风险及防范
七、其他风险及防范
第十二章 混炼胶行业研究结论及建议