多家银行被“加仓”,透露什么信号?

用户头像
新浪财经
 · 北京  

来源:滚动播报

  来源:金融时报

  记者:张冰洁

  近日,银行股再现“增持潮”,多家上市银行董事、监事、高级管理人员以及大股东集体出手,“真金白银”增持自家股票。

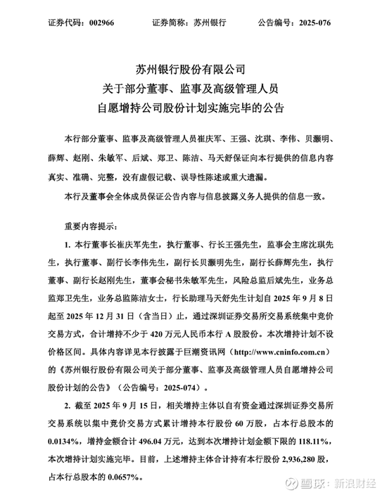
  9月16日,苏州银行发布了关于部分董事、监事及高级管理人员自愿增持公司股份计划实施完毕的公告。

  具体来看,截至今年9月15日,苏州银行董事长崔庆军,执行董事、行长王强,监事会主席沈琪共12位增持主体以自有资金通过深圳证券交易所交易系统以集中竞价交易方式累计增持该行股份60万股,占该行总股本的0.0134%,增持金额合计496.04万元。

  9月15日,齐鲁银行也发布公告称,该行部分董事、监事、高级管理人员和总行部门、分行主要负责人等计划通过上海证券交易所交易系统集中竞价交易方式,以自有资金共计不低于人民币350万元自愿增持公司股份,增持实施期限为自2025年9月16日至2025年12月31日。

  《金融时报》记者注意到,进入9月以来,上市银行董监高动作频频,已有超5家上市银行相继发布公告,宣布增持计划或披露增持进展。

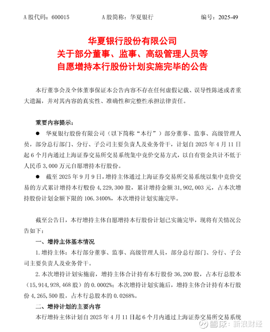
  其中,华夏银行董监高增持计划已于近期实施完毕。9月10日,华夏银行发布的公告显示,截至今年9月9日,该行部分董事、监事、高级管理人员,部分总行部门、分行、子公司主要负责人及业务骨干累计增持该行股份422.93万股,累计增持金额约3190万元。

  对于董监高的增持行为,多家银行在增持公告中表示,增持计划是基于董监高对公司价值的认可、未来战略规划及发展前景的信心,相信公司股票长期投资价值。

  值得关注的是,连日来,上市银行不仅屡获董监高的力挺,也频频获得大股东“真金白银”的支持。

  9月11日,光大银行南京银行同日发布公告,披露了控股股东增持的具体情况。其中,光大银行在公告中表示,该行4月8日披露的控股股东增持计划取得阶段性进展。截至9月11日,光大集团增持光大银行A股股份1397万股,占该行总股本的0.02%,增持金额5166.10万元。

  南京银行则迎来了大股东控股子公司的“加仓”。7月18日至9月10日期间,南京银行大股东南京紫金投资集团有限责任公司(以下简称“紫金集团”)控股子公司紫金信托以自有资金增持该行股份5677.98万股,占该行总股本的0.46%。在本次增持后,紫金集团及紫金信托合计持股比例由12.56%增加至13.02%。

  成都银行近日也披露了实际控制人控制的股东增持计划进展。公告显示,今年8月27日至今年9月4日期间,该行股东成都产业资本集团、成都欣天颐以集中竞价的方式,分别累计增持成都银行股份477.55万股、436.45万股,累计增持金额分别为8700.10万元、7959.35万元。

  在业内人士看来,银行股东、高管密集增持向市场传递了多重积极信号。一方面通过增加资本金,可以减轻银行资本补充的压力,提高抗风险能力;另一方面,增持行为也有助于增强市场信心,缓解投资者对于银行业务模式、资产质量等方面的担忧。

  “当前银行股普遍市净率较低,其低估值与高股息特性符合长期资金配置需求,对投资者吸引力较强。高管增持的额外考量,体现对公司基本面的信心,并强化市场对其经营能力的信任。”在中国邮储银行研究员娄飞鹏看来,今年增持集中在股价上涨期,反映出从防御到主动市值管理的转变。银行不再仅因股价破净增持,而是基于对经济复苏、息差企稳的预期,主动引导估值修复。

  “中长期来看,在流动性充裕环境下,高收益资产荒延续,银行高股息、业绩稳定优势凸显,配置价值突出。”对于银行股后续走势,东兴证券在研报中分析认为,从资金面来看,政策持续鼓励中长线资金入市,预计保险资管、理财公司以及在公募新规推动下主动管理型基金均对银行板块有加大配置的需求,利好板块表现。