南京银行:南京高科持股比例由9.00%升至9.99%

用户头像
新浪财经
 · 北京  

来源:金融一线

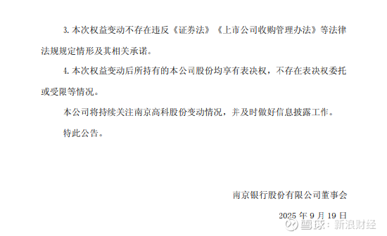
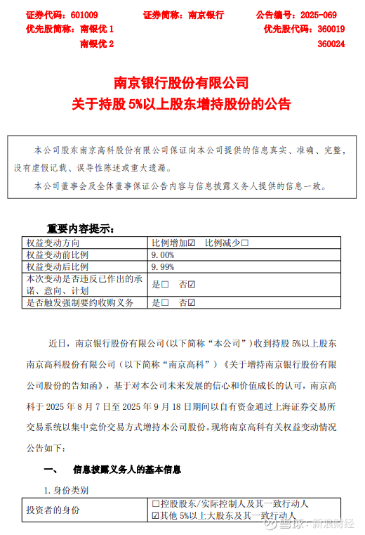
  9月19日金融一线消息,南京银行公告称,持股5%以上股东南京高科股份有限公司于2025年8月7日至2025年9月18日期间,以自有资金通过上海证券交易所集中竞价方式增持公司股份1.23亿股,占公司总股本0.99%,持股比例由9.00%升至9.99%;增持后所持股份均享有表决权;南京高科承诺在法定期限内不减持。