688053,将被ST!

用户头像
新浪财经
 · 北京  

来源:市场资讯

  来源:中国基金报

  中国基金报记者 闻言

  9月19日晚间,思科瑞公告称,公司2022年年报存在虚假记载,虚增营业收入996.04万元,虚增利润总额700.54万元,涉嫌违反《中华人民共和国证券法》(2019年修订,以下简称《证券法》)相关规定,构成违法行为。

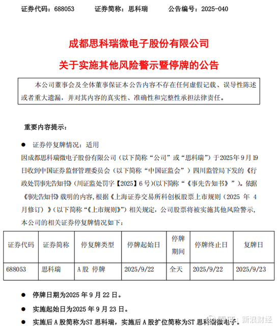
  根据《上海证券交易所科创板股票上市规则(2025年4月修订)》相关规定,思科瑞自9月22日开市起停牌一天,自9月23日开市起实施其他风险警示,A股简称将变为ST思科瑞,扩位简称将变为ST思科瑞微电子。

  截至9月19日收盘,思科瑞股价报31.50元/股,跌幅为0.63%,总市值为31.50亿元。截至6月30日,公司股东人数为5164户。

  监管查明思科瑞涉嫌三项违法事实

  9月19日,思科瑞收到四川证监局下发的《行政处罚事先告知书》显示,经查明,思科瑞涉嫌违法的事实包括涉嫌虚构销售业务、涉嫌提前确认收入、涉嫌不当确认收入。

  具体来看,2022年12月,思科瑞虚构一笔与四川赛狄信息技术股份公司336.65万元的检测业务,在未收到待检货物且未真实开展检测业务的情况下,安排人员生成对账单,并利用与四川赛狄信息技术股份公司相关工作人员私人关系加盖对方公章,导致思科瑞2022年分别虚增销售收入和利润总额336.65万元、318.81万元。

  2022年9月,思科瑞在尚未向客户佳缘科技股份有限公司交付检测货物且未经佳缘科技股份有限公司确认对账单的情况下确认收入,导致思科瑞2022年分别虚增收入和利润总额246.93万元、203.7万元。

  2022年9月,思科瑞与缘科技股份有限公司签署的两笔结算合同出现重大争议,争议部分涉及合同金额达412.46万元。佳缘科技于2022年10月、11月发现检测问题后向思科瑞提出异议。

  2022年末,上述合同结算金额存在较大争议,但思科瑞在明知存在前述争议情况下仍确认收入,导致其2022年分别虚增销售收入和利润总额412.46万元、178.03万元。

  《行政处罚事先告知书》显示,思科瑞2022年年报共虚增营业收入996.04万元,虚增利润总额700.54万元,分别占其同期营业收入、利润总额的4.16%和6.56%。

  四川证监局认为,思科瑞的上述行为涉嫌违反《证券法》第七十八条第二款,以及《上市公司信息披露管理办法》第三条第一款的相关规定,构成《证券法》第一百九十七条第二款所述违法行为。

  四川证监局依据《证券法》第一百九十七条第二款,拟决定对思科瑞及其时任董事长张亚、时任副总经理舒晓辉等高管给予警告,同时对思科瑞处以200万元罚款,对张亚、舒晓辉等时任思科瑞高管合计处以360万元罚款。

  将触及其他风险警示情形

  根据《行政处罚事先告知书》认定的情况,思科瑞判断其中涉及的违法违规行为,存在触及《上海证券交易所科创板股票上市规则(2025年4月修订)》规定将被实施其他风险警示的情形。

  根据中国证监会行政处罚事先告知书载明的事实,上市公司披露的年报财务指标存在虚假记载,包括营业收入、利润总额、净利润、资产负债表中的资产或负债科目,上海证券交易所将对上市公司实施其他风险警示。

  思科瑞公告称,公司被实施其他风险警示期间,公司股票不进入上海证券交易所风险警示板交易,不适用于风险警示板交易的相关规定,股票涨跌幅仍为20%。

  同时,思科瑞在被实施其他风险警示期间,投资者当日通过竞价交易、大宗交易和盘后固定价格交易,累计买入思科瑞股票数量不得超过50万股。

  思科瑞公告称,公司董事会和管理层高度重视《事先告知书》载明的事项,将积极落实监管要求采取有力措施,尽最大努力尽快消除相关事项的影响。