来源:中科财经

被立案调查、资产重组失败、亏损持续扩大,南新制药正面临多重困境
《中国科技投资》何梓嫣
2025前三季度,南新制药(688189.SH)实现营业收入8315.44万元,同比下降66.89%;归母净利润亏损6863.38万元,亏损同比扩大19.96%。11月10日,南新制药召开2025年第三季度业绩说明会。
值得注意的是,在本次业绩说明会上,南新制药并未就近一个月公司涉嫌信披违规被监管立案和公司重组事宜进行说明。9月30日晚间,南新制药曾发布两则公告称,公司因涉嫌年报信披违法违规收到中国证券监督管理委员会(下称“中国证监会”)出具的《立案告知书》。同时,南新制药4.8亿元重大资产重组项目,在筹划仅一个多月后便宣告终止。
业绩亏损扩大 重组终止
三季报显示,南新制药第三季度营业收入为2130.81万元,环比增长0.41%。对于三季度单季营收实现环比提升,公司在业绩说明会上表示,得益于核心产品线的稳定贡献以及销售费用与管理费用结构性优化。然而,2025前三季度,南新制药实现营业收入8315.44万元,同比下降66.89%;归母净利润亏损6863.38万元,亏损同比扩大19.96%。
南新制药的业绩下滑趋势已持续多年。2021-2024年,南新制药的营业收入分别为7.44亿元、6.99亿元、7.2亿元、2.63亿元,各期净利润分别为-1.62亿元、-0.79亿元、-0.11亿元、-3.57亿元。2025年半年报显示,公司实现营业收入6184.63万元,同比下滑71.28%;归母净利润亏损4000.23万元。
南新制药业绩下滑与其核心产品帕拉米韦氯化钠注射液受到市场冲击有关。帕拉米韦氯化钠注射液为国内首个上市的抗流感1.1类创新药,亦是南新制药的“现金奶牛”。2020年该产品收入占其当期营收比重达到71.96%。然而,随着帕拉米韦的新药证书和药品生产批件届满,再到2023年各大药企的帕拉米韦注射液陆续获批上市,打破南新制药在该领域十余年的领先地位。为应对竞争,南新制药采用以价换量策略。南新制药在2023年年报中提到,受行业环境与竞争影响,公司及时调整和优化销售策略,加大产品销售力度,提高市场占有率。另外,其他药企的帕拉米韦注射液被纳入医保集中采购目录,亦影响了南新制药的经营业绩。
在2024年第十批国家组织药品集中采购中,帕拉米韦注射液的整体申报价格降幅高达90%,挤压了南新制药的市场空间和利润。南新制药在2024年年报中则明确提到,对部分核心产品的销售价格进行下调事宜以及核心产品被纳入医保集中采购目录的相关风险。南新制药在2025三季报中表示,其业绩下滑与报告期流行性感冒的病例少于往期、竞品增多和竞品已进入国家集采目录等因素影响,市场竞争加剧导致的产品销量明显减少有关。
为寻求新的业绩增长点,南新制药曾于今年8月筹划拟以现金不超过4.8亿元收购西藏未来生物医药股份有限公司、许昌未来制药有限责任公司和合肥市未来药物开发有限公司(以下合称“未来医药”)的资产组。彼时,南新制药称,未来医药的多种微量元素注射液(Ⅰ、Ⅱ)已在市场形成规模销售,短期可为公司带来一定的收入和利润增长点,有利于增强公司的持续经营能力和提升公司盈利能力,进一步丰富公司产品管线,完善公司“全年龄健康管理”的产品矩阵,优化公司“抗感染—慢病—营养支持”产品布局。然而,经过一个半月的磋商,交易双方无法就核心条款达成一致,该项重组于9月30日宣告终止。
南新制药亦采用内生式研发创新寻求增长。此前,曾有投资者在交流会中提到公司主导产品单一,后续研发进度缓慢,创新药进展引发关注。2025年半年报提到,南新制药将在下半年全力推动改良型新药帕拉米韦吸入溶液的Ⅲ期临床试验;加速完成1类创新药盐酸美氟尼酮片的项目数据分析与疗效评估;同步启动丁苯酞口服冻干粉的I期临床试验工作。然而,新药研发周期长、不确定性高,在成果兑现之前,公司当前的业绩承压问题依然严峻。
信息披露违规被立案引关注
除了业绩和资产重组失败带来的经营层面的困境,南新制药近期亦面临着监管部门立案带来的合规压力。2025年9月30日晚,南新制药发布公告称,因涉嫌年报信息披露违法违规,被中国证监会立案。
南新制药的信息违规或源于定期报告会计差错调整更正。今年4月底,南新制药曾发布关于前期会计差错更正及定期报告更正的公告。该公告显示,南新制药自查发现,其2023年12月底销售的部分产品在2023年确认收入的条件不充分,应计入2024年收入,需调减2023年收入2453.97万元,该部分收入占2023年营业收入的3.4%。
南新制药对上述会计差错采用追溯重述法进行更正,拟更正《2023年年度报告》《2024年第一季度报告》《2024年半年度报告》和《2024年第三季度报告》中资产负债表、利润表相关科目。更正后,南新制药2023净利润由盈转亏,从更正前公司盈利375.15万元调整为亏损1086.87万元。
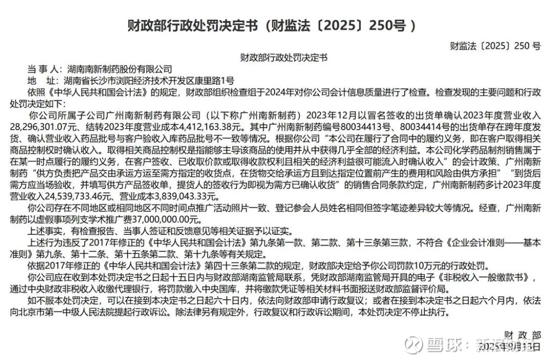
作者注意到,9月13日,财政部对南新制药下发的行政处罚决定书恰好与上述会计更正差错所涉数额吻合。财监法[2025]250号显示,南新制药所属子公司广州南新制药有限公司(下称“广州南新”)在2023年12月以冒名签收的出货单确认2023年度营业收入2829.63万元、结转2023年度营业成本441.22万元。广州南新的出货单存在跨年度发货、确认营业收入药品批号与客户验收入库药品批号不一致等情况。广州南新多计2023年度营业收入2453.97万元、营业成本383.9万元。
此外,财政部下发的行政处罚书还提到,南新制药存在不同地区或相同地区不同时间点推广活动照片一致、登记参会人员姓名相同但签字笔迹差异较大等情况。经查,广州南新制药以虚假事项列支学术推广费3700万元。
基于上述事实,有检查报告、当事人签证和反馈意见等相关证据予以证实,财政部对南新制药予以罚款10万元的行政处罚。
*图片截自财政部官网值得注意的是,2023年4月28日,南新制药曾因在2021年第一季度期间发生了销售退回6664.17万元(含税),南新制药却未就上述退回事项进行追溯调整,被中国证券会湖南监管局责令改正。2023年6月6日,上交所亦就此事对南新制药及时任董事长杨文逊、时任总经理张世喜、时任财务总监李亮予以监管警示。
由此可见,南新制药在财务管理方面的合规水平仍待加强。受监管部门立案调查和重组失败等因素的影响,10月9日,南新制药股价亦应声“20cm”跌停,市场信心大挫。10月10日,南新制药股价跌幅超过10%,两个交易日跌幅约30%。而在9月25日,南新制药持股5%以上股东广州乾元投资咨询合伙企业(有限合伙)就已宣布,计划自2025年10月27日起的三个月内,通过集中竞价和大宗交易方式减持不超过823.2万股公司股份,占公司总股本的3%。
业绩承压、重组失败以及监管立案调查多重困境下,南新制药亟需找到新的出路。