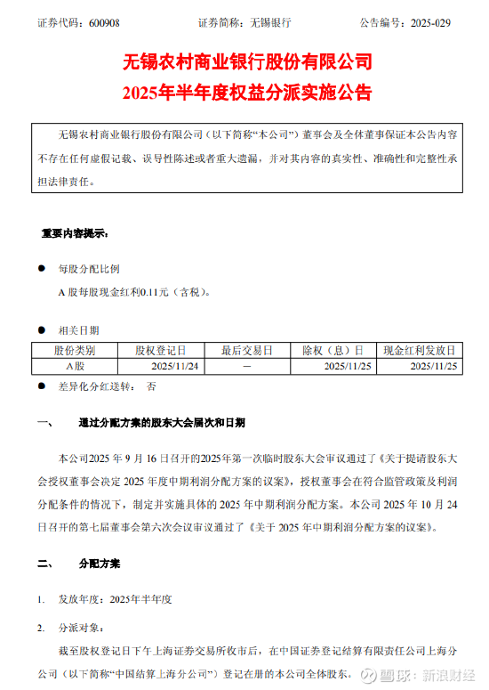
无锡银行:2025年半年度拟派发现金红利2.41亿元,每股派发现金红利0.11元(含税)

用户头像
新浪财经
 · 北京  

来源:金融一线

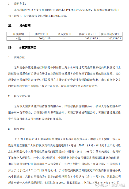
  11月17日金融一线消息,无锡银行公告称,公司2025年半年度利润分配方案已通过审议。本次以总股本21.95亿股为基数,每股派发现金红利0.11元(含税),共计派发现金红利2.41亿元。股权登记日为2025年11月24日,除权(息)日和现金红利发放日为2025年11月25日。无限售条件流通股委托中国结算上海分公司派发,部分股东由公司自行派发,不同类型股东扣税方式有别。