来源:上海证券报



中金公司并购对象尘埃落定。11月19日晚,中金公司、东兴证券、信达证券发布《关于筹划重大资产重组的停牌公告》,三家公司正在筹划由中金公司通过向东兴证券全体A股换股股东发行A股股票、向信达证券全体A股换股股东发行A股股票的方式换股吸收合并东兴证券、信达证券。

中金公司表示,本次重组有助于加快建设一流投资银行,支持金融市场改革与证券行业高质量发展。通过重组各方能力资源的有机结合、优势互补,力争在合并后实现规模经济和协同效应,提高公司服务国家战略和实体经济的质效,并提升股东回报水平。
根据三季报,截至三季度末,中金公司总资产7649.40亿元,信达证券总资产1282.51亿元,东兴证券总资产1163.91亿元。以此计算,三者合并后,新公司资产总规模达到10095.82亿元。
换股吸收合并
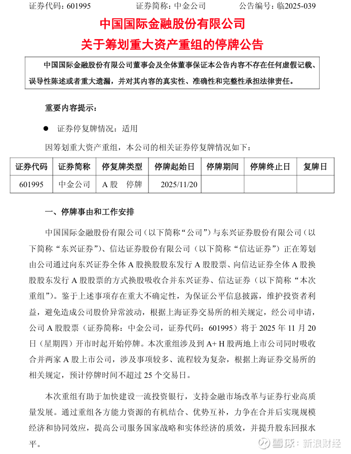
11月19日晚间,中金公司发布公告称,中金公司与东兴证券、信达证券正在筹划由公司通过向东兴证券全体A股换股股东发行A股股票、向信达证券全体A股换股股东发行A股股票的方式换股吸收合并东兴证券、信达证券(下称“本次重组”)。
中金公司称,鉴于上述事项存在重大不确定性,为保证公平信息披露,维护投资者利益,避免造成公司股价异常波动,根据上海证券交易所的相关规定,经公司申请,公司A股股票将于2025年11月20日(星期四)开市时起开始停牌。
根据公告,本次重组有助于加快建设一流投资银行,支持金融市场改革与证券行业高质量发展。通过重组各方能力资源的有机结合、优势互补,力争在合并后实现规模经济和协同效应,提高公司服务国家战略和实体经济的质效,并提升股东回报水平。
在业内人士看来,中金公司的业务优势和特色与另两家证券公司形成天然互补。东兴证券和信达证券在网络、客户及资本金资源的深厚积累将与中金公司的综合投行、专业投资、跨境交易服务、财富管理等专业能力发挥互补优势,有助于合并后中金公司加强客户资源的综合服务转化,为更广泛的客户提供全方位的优质综合金融服务,实现多维度协同价值。
“换股后借助两家资管公司股东在不良资产处置领域的专业能力,中金公司可进一步深化债务重组、风险化解、产业投行等方面的服务能力,拓展投行新型业务的协同增量空间。”上述人士称,合并后,中金公司将提升资本实力,实现客户资源整合,在证券行业竞争格局中进一步巩固头部优势,迎来“规模效应+业务协同”的多重业绩增长动力,推动营收结构持续优化、盈利能力稳步提升,进一步提升国家战略服务能力。
三者同属汇金体系
中金公司三季报显示,截至报告期末,中央汇金是其第一大股东,持股比例为40.11%。中央汇金则通过控股中国信达、东方资产间接控制信达证券和东兴证券,根据三季报,信达资产是信达证券第一大股东,持股比例为78.67%;东方资产是东兴证券第一大股东,持股比例为45%。
中金公司近年来坚定践行金融服务实体经济使命,在国家重大战略领域持续发力,成效显著。2025年前三季度,中金公司实现营业收入207.6亿元,同比增长约54%;归母净利润65.7亿元,同比增长130%,增长势头强劲。截至2025年9月末,归母净资产为1155亿元。
东兴证券成立于2008年5月,业务涵盖财富管理、投资交易、投资银行、资产管理、期货等,形成了顺逆周期双轮驱动的综合金融服务体系。2025年前三季度,东兴证券实现营业收入36.1亿元,归母净利润16.0亿元,同比增长70%。截至2025年9月末,归母净资产为296亿元。
信达证券成立于2007年9月,在破产重整等特殊资产投行领域优势突出,同时财富管理转型成效显著、债券承销实力较强,注重金融科技投入,多业务协同发展。2025年前三季度,信达证券实现营业总收入30.2亿元,同比增长28%;归母净利润13.5亿元,同比增长53%。截至2025年9月末,归母净资产为264亿元。
券业并购潮涌
去年以来,券商并购重组节奏加快。新“国九条”提出,支持头部机构通过并购重组、组织创新等方式提升核心竞争力,鼓励中小机构差异化发展、特色化经营。
在业内人士看来,通过并购重组等方式进行资源整合,有利于提升券商在行业中的竞争地位,同时也推动行业进行供给侧改革。
截至目前,已有“国泰君安+海通”“国联+民生”“浙商+国都”“西部+国融”“国信+万和”等多起券商并购案已经落地或正在推进中。
其中,“国泰君安+海通”已于今年3月完成合并,新公司名为“国泰海通证券”;“国联+民生”已于今年1月完成合并,新公司名为“国联民生证券”;“浙商+国都”于今年5月完成控股股东变更,浙商证券成为国都证券控股股东;“西部+国融”“国信+万和”则于今年8月获得监管批复。
在南开大学金融发展研究院院长田利辉看来,部分头部券商通过并购拓展国际业务,增强全球化布局能力。同时,金融科技的发展促使券商在并购中更加注重技术整合和数字化能力的提升,证券业并购已进入精准化阶段。
业内人士表示,在政策支持下,预计未来券业并购重组案例将会增多,资源整合或将成为券商快速提升规模与综合实力的重要方式。此外,并购模式的多元化趋势一定程度反映出券业并购已从简单的规模扩张转向聚焦能力跃迁。
(文章来源:上海证券报)