官宣后1个月,博裕已经搞定了收购星巴克的资金,收购主体落地在宁波

用户头像
新浪财经
 · 北京  

来源:市场资讯

  来源:李丹Fintalk

  一个月前,星巴克咖啡正式宣布博裕收购星巴克中国60%股权。

  时隔八年估值不升反降,博裕资本24亿美元拿下星巴克中国8000家门店

  根据公布的信息来看,博裕资本需要花费大约24亿美元来完成这笔交易。

  24亿美元,大概是165亿人民币。

  作为一个私募基金,投资项目有两种方式,一种是先募资再找项目,一种是先找项目再募资。

  这次博裕收购星巴克,应该采用的是后者。

  如果没有意外的话,实施这次收购的主体,应该是博裕在宁波新成立的股权基金:

  博裕新智新产(宁波)股权投资合伙企业(有限合伙)

  2025年12月1日,宁波市政府基金公司宁波甬元在自己的公众号上官宣了这个新基金的成立:

  从公众号内容来看,我觉得这个新基金和星巴克高度相关,新基金应该就是收购主体。

  这次合作应该是年初就确定的了,因为年初的时候,博裕资本的关键人江志成成了宁波国资基金“朋友圈的新成员”

  这可是为数不多的江志成的国内照片⬇️⬇️

  接下来几天,三家上市公司的公告,披露了更多博裕新智新产基金的信息。

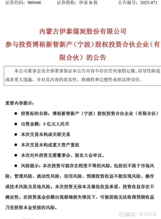
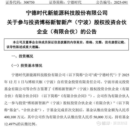
  公告显示,宁德时代洛阳钼业和伊泰B分别出资5亿成为上述基金的有限合伙人。

  从公告信息看,博裕新智新产基金认缴总出资额是40亿元人民币,由博裕系公司担任管理人和普通合伙人。基金最终规模可以随着需要增加,在公告里说,最终规模可能是80-100亿元。

  宁波甬元投资应该也是有限合伙人LP之一,加上前面三家,每家5亿,那么就是20亿元的资金到位。

  考虑历史合作关系,如果洛阳钼业宁德时代参与的业务,那么项光达的青山控股恐怕也少不了。

  算上青山控股,就有了5个LP,总计25亿资金了。

  还差点,别急,早就有风声放出来了。

  11月19日,彭博有一则消息,说博裕准备为这笔交易引入腾讯和新加坡国资GIC作为外部投资者。

  如果算上这些,40亿的首批募资应该是已经差不多了。

  也就是说在项目确定后的28天,博裕资本凭借自己无与伦比的影响力,在28天之内搞定了40亿人民币的股权基金募资。

  当然了,整笔交易至少需要160亿人民币,差额部分应该是通过并购贷款来完成。

  而这笔并购贷款,可能早在交易官宣后第三天就确定了。

  11月6日,同样是彭博社消息,平安银行兴业银行民生银行已经接近达成一笔14亿美元(100亿人民币)并购银团贷款协议,期限7年,这笔贷款将用于支持博裕收购星巴克

  一个月时间,博裕搞定了所有收购资金160亿人民币。

  具体如下

  40亿首批股权基金出资由宁波国资、伊泰、洛阳钼业宁德时代(可能的青山控股、腾讯、GIC等投资者)提供,期限12年,可延期。

  100亿并购贷款,由三家中资银行一共,期限7年,

  差额部分,则由基金lp追加投资覆盖。

  博裕资本的号召力、人脉以及谈判效率确实首屈一指。