“白酒教父”加持中坚科技,IPO前吴明根女婿上位

用户头像
新浪财经
 · 北京  

来源:市场资讯

  来源:预审IPO

  文/瑞财经 李姗姗

  在大西洋彼岸,一座漂亮的大房子,配上郁郁葱葱、修剪整齐的草坪,是北美家庭的门面担当,也是他们热爱生活的一种体现。

  在美国,草坪所占大陆表面积的约1.3%,比土地比农作物还多。而整洁油亮的草坪需要花费时间、精力和金钱去打理,超过60%的家庭每周花3小时在草坪和花园的修剪、浇灌等护理上。

  巨量的需求催生了诸多割草机企业,国内的中坚科技(002779.SZ)亦凭借旗下的TOPSUN、中坚、伐木者等品牌闯进欧美市场。

  近日,这家由吴明根家族在背后操盘的企业,向港交所递交了招股书,试图通过向智能割草机器人转型进一步打开国际市场。

  01

  吴明根一家四口控股

  “白酒教父”加持

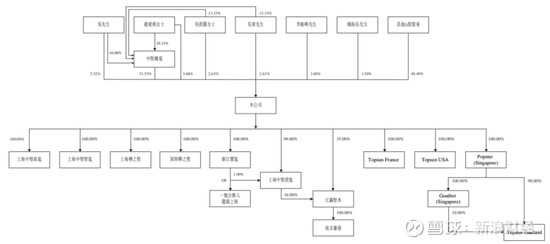
  二十八年前的冬天,吴明根家族共同托举的一家企业——中坚科技诞生了。

  1997年12月,中坚科技的前身永康市中坚工具制造有限公司成立,初始注册资本380万元,由永康博大以房屋及土地使用权出资73.2%,吴明根以机器设备及实物资产出资26.8%。其中,永康博大由吴明根的兄弟吴明厅以及吴明厅的配偶应媛琳持有。

  因永康博大用作出资的房产和土地使用权无法办理过户手续,2003年5月,该部分出资变更为由浙江博大现金出资278.3万元。另外,吴明根出资的实物资产由于未能评估,出于谨慎原则,2010年9月,吴明根以现金投入公司101.7万元予以修正。

  2003年6月至2010年12月,中坚科技完成多轮注资及股权转让后,注册资本增至3260万元,吴明厅夫妇退出持股,而吴明根的直系亲属入局。

  截至2010年12月完成股份制改革后中坚科技由中坚机电、吴明根、漳州笑天、赵爱娱、李卫峰、吴晨璐、吴展及杨海岳分别持股68.73%、7.36%、6.00%、4.91%、4.00%、3.50%、3.50%及2.00%。

  其中,赵爱娱是吴明根的配偶,吴晨璐、吴展分别是吴明根和赵爱娱的女儿和儿子,中坚机电则由吴明根一家四口持有。其余个人股东均为公司高管。

  五年后,中坚科技成功登陆A股,于深交所上市,共发行2200万股A股,募资净额2.18亿元。

  2016年7月及2025年7月,公司实施资本公积转增股本,分别资本化4400万股、5280万股股份。截至最后实际可行日期,中坚科技总股本为1.85亿股。

  递表前,中坚机电、吴明根、赵爱娱、吴晨璐及吴展分别持有中坚科技31.55%、5.52%、3.68%、2.63%及2.63%股份,吴氏家族合计控制公司46.01%股权。其中,吴明根、赵爱娱为公司实际控制人。

  不过,截至今年11月4日,中坚机电持有公司的3379.6万股股份尚处于质押状态,质押股份合计占其所持股份比例达57.97%,占公司总股本的比例为18.29%。

  天眼查显示,中坚机电的质押权人包括中信银行股份有限公司金华永康支行、华夏银行股份有限公司金华永康支行等,质押股份用途为自身生产经营。

  中坚科技的高管亦在前十大股东之列,其中,执行董事兼副总经理李卫峰持股3%,执行董事、首席工程师兼研发总监杨海岳持股1.5%。

  个人股东林高潮持股2.35%,今年2月至3月,林高潮曾减持公司264.01万股股份,变现约2.81亿元。

  另外,天眼查显示,云南融睿高新技术投资管理有限公司持有中坚科技0.96%股份,该公司实控人为“白酒教父”吴向东,他正是珍酒李渡(6979.HK)的创始人。

  02

  IPO前实控人女婿上位

  28年“老将”涨薪最快

  目前,中坚科技的董事会由10名成员组成,包括4名执行董事,2名非执行董事及4名独立非执行董事。而今年以来,公司董事会多次发生变动。

  11月21日,公司原独立董事冯嘉伦因个人规划发生预期之外的变化,无法在公司H股发行并上市后继续任职。同时,由陈素权补选独立董事。

  公司另外三名独立董事冯虎田、沉志峰、祝锡萍也均在2024年1月入选不久。

  7月16日,杨海岳因公司内部工作调整辞去非独立董事的职务,同时辞去董事会提名委员会委员职务,随后选举成为公司职工董事。

  而代替杨海岳担任执行董事的是鲍嘉龙,他是吴晨璐的丈夫,也就是吴明根的女婿。截至最后实际可行日期,鲍嘉龙未持有中坚科技的股份。

  履历显示,鲍嘉龙于1986年出生,现年39岁,在2024年6月加入中坚科技时,担任公司首席策略官,目前为公司副总经理。

  鲍嘉龙在房地产、科技等领域拥有丰富的投资和业务管理经验,目前,他还担任上海忠融投资、上海忠济食品、上海抱家物联网等多家公司的董事,这三家公司均由他与吴晨璐全资持股。

  值得注意的是,鲍嘉龙在2022年7月才通过线上学习的方式,取得南开大学药学文凭及金融学士学位,随后于2024年1月通过线上学习取得江南大学工商管理学士学位。

  更早之前的5月份,卢赵月因到龄退休,辞去公司董事、财务负责人职务。同时,聘任白杨婷为新财务负责人。

  现年62岁的吴明根执掌着中坚科技的大权,担任公司董事长、执行董事及总经理,妻子赵爱娱担任非执行董事。吴晨璐和吴展在中坚科技的持股比例相当,但两人均未进董事会。

  公司另外一名执行董事为李卫峰,他与鲍嘉龙平起平坐,同样担任公司副总经理。不同的是,李卫峰早在公司刚成立时就加入了,1997年12月,年仅20岁的李卫峰就在中坚科技开启了职业生涯,历任公司品保部经理、销售部经理营运及管理职务。

  李卫峰也是中坚科技涨薪最快的执董。2022年-2024年,李卫峰的年薪分别为51.5万元、102.6万元、114.7万元,三年涨薪63.2万元。

  而吴明根的薪酬不涨反降,三年分别领薪48.5万元、46.5万元、45万元。

  03

  前三季业绩增速放缓

  毛利率持续升高

  中坚科技主要从事户外动力设备产品的研发、设计、生产及销售。公司产品体系涵盖轮式户外设备与手持式户外工具两大类,包括骑乘式割草机、手推式割草机、链锯、割灌机、吹风机、绿篱机等,广泛应用于园林绿化修剪、草坪养护、农业维护及城市景观管理等场景。

  根据灼识咨询的数据,以2024年全球户外动力设备收入计算,中坚科技在中国户外动力设备制造商中位列前十。

  自成立以来,中坚科技逐渐培育了诸多自有品牌,包括TOPSUN、中坚及伐木者等,形成多品牌发展格局,推动业务模式从单纯的产品销售转型至“品牌+渠道+服务”综合运营。

  北美与欧洲作为全球主要户外动力设备市场,庭院草坪广阔、绿化维护渗透率高,对相关设备需求旺盛。因此,公司大部分的销售来源于欧洲及北美地区。

  截至2025年6月底,中坚科技的产品已销往欧洲、美洲、亚洲、大洋洲及非洲,覆盖全球超50个国家和地区。2025年上半年,公司来自中国内地的收入仅占5%,其余均来自海外市场。

  近年来,中坚科技充分享受海外市场红利,公司产品销量从2022年的超73.4万台提升至2024年的超93.3万台。

  2022年至2024年,公司总收入从5.12亿元增长至9.71亿元,年复合增长率达37.6%;同期,净利润也由2740.5万元大增6150.9万元,年复合增长率达49.8%。

  然而,中坚科技的高增长在2025年戛然而止,不仅营收增长明显放缓,利润更出现大幅下滑。

  公司A股财报显示,今年前三季度营收同比微增4.45%,归母净利润同比下降43.6%。其中第三季度营收同比增长1.67%,并由盈转亏,归母净亏损约2855.85万元。

  2025年上半年,中坚科技两大核心产品——割草机、链锯的销量均出现不同程度下滑。其中,链锯销量从上年同期的22.55万台降至15.22万台。

  在销量下滑的背景下,公司营收增长主要依靠产品涨价。2022年以来,公司核心产品价格均有不同程度提升,其中,割草机涨价最为明显,三年半时间里涨幅达45.93%,但仅靠提价难以支撑公司的持续增长。

  公司业绩虽出现波动,但毛利率水平持续上升。2022年-2025年上半年(下称“报告期”),公司综合毛利率分别为20.7%、23.8%、26%及29.6%。

  中坚科技表示,整体毛利率主要受成本控制(特别是采购成本)、业务组合及业务规模所影响。2025年上半年,在产品售价提升的作用下,公司毛利率依然保持增长趋势。

  报告期内,公司销售成本分别为4.06亿元、5.08亿元、7.19亿元及3.54亿元。其中,包括引擎及零部件等在内的原材料成本占比分别为83.9%、84.3%、86.2%及84.7%。

  04

  转型机器人赛道谋增量

  前次定增计划两年未落地

  为寻找第二增长曲线,中坚科技尝试跨界布局机器人赛道,抢占新兴万亿市场。

  早在2023年,公司便切入智能机器人领域,目前已有智能化产品落地,于2024年8月成功推出首款智能割草机器人-UNICUT H1、四足机器人-灵睿P1。

  2024年3月,中坚科技斥资约300万美金投资了知名人形机器人公司1X,该公司发布了新一代家用人形机器人NEO Beta,可帮助人类完成简单家务。同年10月,中坚科技还设立全资子公司上海中坚智氪智能科技有限公司,作为对接合作并开拓人形机器人业务的平台。

  中坚科技所切入的机器人赛道正处于高速成长期。据灼识咨询数据,全球智能割草机器人市场规模预计将从2024年的12亿美元增长至2029年的99亿美元,年复合增长率达51.8%;同期全球智能机器人市场规模年复合增长率预计更高达118.9%。

  中坚科技在描绘转型蓝图的同时,重金砸向研发。2022年至2024年,公司研发投入由2835.4万元激增至7267.8万元,年复合增长率达60.1%。2025年上半年,研发费用又同比飙升127.31%至3904.3万元。

  中坚科技自2025年开始销售智能割草机器人,目前对总营收已有贡献。2025年上半年,公司其他户外动力设备产品及智能机器人产品收入合计为5827.6万元,占总营收的11.6%。

  2024年及2025年上半年,公司2.52亿元及1.49亿元的毛利中,其他户外动力设备产品及智能机器人产品占比也分别有9.45%、11.11%。

  此次赴港IPO,中坚科技募资用途重点为用于四足机器人及智能机器人配件的产业化能力发展、智能割草机器人升级及进一步研发。

  此外,中坚科技还在2023年12月发布了A股上市以来唯一一次定增计划,目前尚未落地。最初该定增方案拟募集资金5.16亿元,次年将拟募资金额调高至7.85亿元,并增加了“具身智能机器人产业化项目”作为重点募投项目,计划向其投入3亿元。

  调整前

  调整后

  05

  经营现金流与净利润背离

  新增银行借款7047万元

  报告期内,中坚科技经营活动现金流变化趋势与净利润相反。2022年-2024年,在净利润逐年上涨的情况下,经营活动现金流净额却连年下降,分别为1.02亿元、1063.4万元及599.7万元。

  2025年上半年,公司净利润微增1.98%的情况下,经营活动现金流净额同比增长12.22%至7366.4万元。

  这一情况与公司应收账款和存货变动相关,两项指标的增长占用了公司部分现金流。

  2022年-2024年,中坚科技贸易应收款项及应收票据递增,分别为9817.1万元、1.35亿元及2.48亿元,占收入的比例也逐年增加,分别为19.14%、20.24%及25.54%。

  公司存货亦呈上升趋势,2022年-2024年分别为2.24亿元、2.88亿元、3.01亿元,主要包括原材料及消耗品、制成品等。

  2025年上半年,公司贸易应收款项及应收票据、存货双双减少,分别减至1.86亿元、2.17亿元,获得回款并释放了部分现金流。

  不过,公司贸易应收款项及应收票据在2025年上半年虽然减少,但周转天数却由2024年的75天反弹至82天。期内,公司存货周转效率提升,由2022年的196天降至2025年上半年的134天。

  今年上半年,中坚科技投资活动现金流大额净流出9832.4万元,主要是就泰国生产基地购买物业、厂房及设备项目流出9980万元所致。

  同期,融资活动现金流大额净流入7339.6万元,主要是新增银行借款7047.5万元及出售非控股权益1020万元获得大量现金流入。

  不过,因新增银行借款,中坚科技的资产负债比率,即(计息银行借款+租赁负债)/总权益,从2022年的0.3%升至2025年6月末的14.0%。

  截至2025年6月末,中坚科技现金及现金等价物有1.52亿元,短债为1468.3万元,短期偿债压力较小。另外,公司还有长债9580.4万元,贸易应付款项及应付票据2.67亿元。

  附:中坚科技上市发行有关中介机构清单

  联席保荐人:中国平安资本(香港)有限公司、国金证券(香港)有限公司

  法律顾问:德恒律师事务所(香港)有限法律责任合伙、北京德恒律师事务所、FIDAL Avocats、MagStone Law, LLP、Nitichai International Law Offices Co., Ltd.、金杜律师事务所

  核数师及申报会计师:安永会计师事务所

  行业顾问:灼识行业咨询有限公司