来源:《理财周刊》
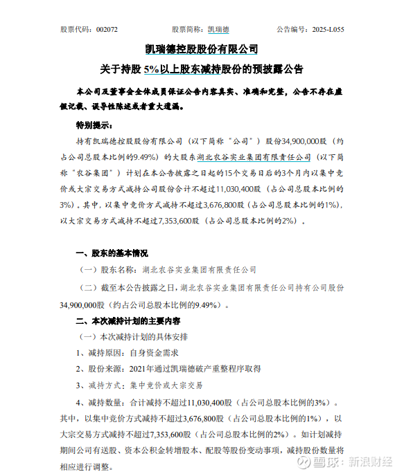
12月21日,凯瑞德控股股份有限公司(002072.SZ)发布公告称,持股5%以上的股东湖北农谷实业集团有限责任公司计划减持不超过11,030,400股公司股份,占公司总股本的3%。其中,通过集中竞价方式减持不超过3,676,800股(占总股本的1%),通过大宗交易方式减持不超过7,353,600股(占总股本的2%)。本次减持的原因是满足农谷集团自身的资金需求。

目前,农谷集团持有公司股份34,900,000股,约占公司总股本的9.49%。此次减持计划不会导致公司控制权的变化,也不会对公司治理结构及持续经营产生影响。
公开资料显示,凯瑞德成立于2000年06月12日,注册资本36768万人民币,法定代表人纪晓文,注册地址为湖北省荆门市漳河新区天山路1号4幢15楼1521号房。主营业务为煤炭贸易业务。
凯瑞德2025年三季度业绩报告显示,2025年前三季度,公司实现营业总收入为3.82亿元,同比下滑23.78%;归属于上市公司股东的净利润为-2112.77万元。
截至12月22日10点23分,凯瑞德的股价7.16元/股,总市值26亿元。(《理财周刊-财事汇》出品)