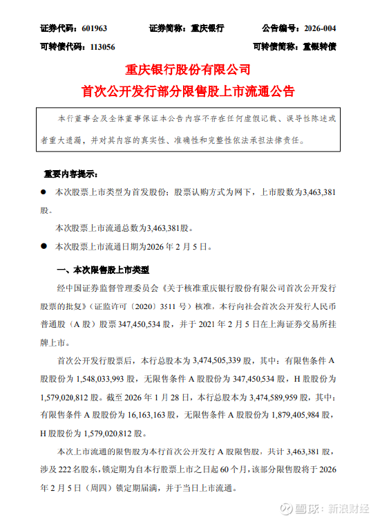
重庆银行:346.34万股限售股2月5日解禁上市流通

用户头像
新浪财经
 · 北京  

来源:金融一线

  1月29日金融一线消息,重庆银行发布公告称,其首次公开发行A股部分限售股将于2026年2月5日解禁上市流通,数量为346.34万股,涉及222名股东。截至1月28日,该行总股本为34.75亿股,其中有限售条件A股股份为1616.32万股。本次限售股形成后,因“重银转债”转股总股本增加8.46万股。股东在限售期、减持比例等方面作出承诺,且均履行相关承诺。