来源:市场资讯
(来源:药财社)


本文约3000字,阅读时长约10分钟
莎普爱思这次被市场盯上,并不是因为一笔普通并购,而是因为一家原本以滴眼液闻名的上市公司,突然要拿出5.28亿元现金,去买控股股东手里的医院资产,而且评估增值率高达2417.87%。
简单说,标的公司上海勤礼账面净资产只有约2097万元,评估值却被抬到了5.28亿元,差不多是24倍。

交易完成后,莎普爱思将间接持有上海天伦医院100%股权。公司给出的解释是,要解决同业竞争,同时加码医疗服务,切入银发经济更集中的综合医院赛道。
表面上,这是一笔“药企向医疗服务转型”的延伸布局;但由于卖方正是控股股东及一致行动人,关联交易的敏感性一下子把这笔并购推到了聚光灯下。
上交所在公告当晚就发出问询函,说明监管最担心的不是故事讲得好不好,而是价格是否公允、风险是否被充分揭示。
▲关注药财社聚焦医药界▲
01
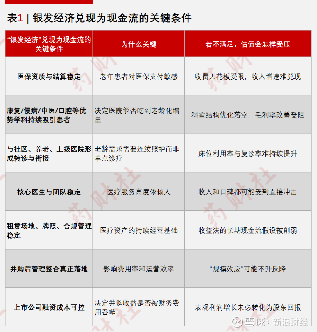
从商业逻辑看,天伦医院所在的上海虹口区老龄化程度确实很高,老年医疗、康复、慢病管理、医保结算等需求也更稳定,这正是莎普爱思想讲的“银发经济”逻辑。
公司过去长期靠苄达赖氨酸滴眼液等产品被大众熟知,但近年单一明星产品的声量和销量都不如从前,医药制造业务本身又面临竞争加剧、增长放缓的问题,于是“药+医”双轮驱动成了转型方向。
医院资产的吸引力在于现金流相对稳定、服务需求刚性较强,而且与老年患者群体存在天然连接,这也是不少药企、医疗集团愿意布局医院端的重要原因。

不过,逻辑成立不等于价格合理。收益法评估通常更看未来盈利,可一旦对床位利用率、医保支付、客单价、区域竞争等变量过于乐观,估值就会被迅速放大。
换句话说,这次争议的重点并不只是“买医院对不对”,而是“为什么值得花这么多钱买”。
监管追问的第一层,就是这个高溢价到底靠什么支撑。根据披露,上海勤礼2025年实现营业收入约1.57亿元、净利润2713.96万元,对应本次交易静态市盈率约19.45倍。

只看市盈率,似乎还不算特别离谱,但问题在于,医院资产的利润能否持续兑现,远比一个静态倍数复杂得多。
上交所要求公司进一步解释,未来几年收入增长预测为何能保持在较高水平,相关预测是否充分考虑了医保政策变化、区域竞争加剧、床位使用率波动和床日均费用变化。
监管还追问评估可比公司选取是否存在“挑着有利样本来比”的情况,因为一旦可比案例选择偏乐观,就可能把关联交易包装成“市场化定价”,实际上却让上市公司高价接盘。

这也是资本市场最敏感的一点:如果估值模型的关键参数站不住脚,高溢价就很容易被质疑为利益输送。
02
第二层压力来自钱从哪里来。莎普爱思账上截至2025年三季度末的货币资金约1.01亿元,交易性金融资产约1.22亿元,合计约2.23亿元,与5.28亿元总对价相比仍有明显缺口。
而且付款安排并不轻松,前两期就要支付约70%,大约3.7亿元,这意味着即便把账上较灵活的资金都算进去,也仍需要较大规模的外部融资或并购贷款支持。

问题在于,莎普爱思自身近两年经营承压,2024年已由盈转亏,2025年业绩预告又显示预计亏损2.13亿元到3.19亿元,主要原因之一就是此前收购医院形成的商誉减值。
对一家刚因商誉问题而大额预亏的公司来说,再做一笔大额现金关联收购,不仅会增加负债和财务费用,也可能挤压日常经营周转空间。
所以监管才会特别追问:银行授信是否已经落实,并购贷款审批进展如何,大额现金支出会不会影响后续正常运营,甚至导致交易最终落空。
03
第三层,也是最让投资者警惕的一层,是“以前踩过的坑会不会再来一次”。
莎普爱思此前已经从控股股东处收购过泰州妇产医院、青岛视康眼科医院,彼时也有业绩承诺,但承诺期后相关资产均出现业绩下滑,并带来商誉减值压力。
如今上海勤礼再次给出较高的业绩承诺,2026年至2028年净利润分别不低于3240万元、3730万元和4265万元,三年累计不低于1.12亿元。

数字看起来很积极,可市场更关心的是,承诺期内的增长究竟来自真实经营改善,还是来自阶段性冲量;承诺期过后,医院是否还能维持稳定盈利。
除此之外,问询函还关注到医院经营场所租赁、产权完整性、许可证续期、过渡期内医疗事故和核心团队流失等细节,因为医院不是普通制造资产,牌照、医生团队、医保资质、场地稳定性,任何一项出现瑕疵,都可能直接伤及估值基础。
对莎普爱思而言,这笔交易真正要回答的,不是“有没有转型故事”,而是能否证明这是一笔对上市公司长期有利、而不是短期好看的并购。
值得注意的是,消息公布后,莎普爱思股价在3月18日一度强势涨停,这说明市场并非完全否定这笔交易,部分资金仍愿意为“老龄医疗+医院并购”的想象空间买单。
但二级市场的短线热情,和交易本身能否经得起审查,是两回事。
对一家总市值不到30亿元、而单笔收购金额就达到5.28亿元的公司来说,这已经不是普通扩张,而更像一次押注明显的战略转身。
若回复问询时无法把估值依据、融资安排、整合方案和风险补偿机制解释清楚,市场情绪很容易从期待转向谨慎。
反过来看,如果公司真能证明天伦医院具备持续盈利能力,并把过去两次医院并购后的商誉教训转化为更严密的治理安排,这笔交易才有可能从“高溢价争议”变成“转型关键一役”。