来源:活报告
据LiveReport大数据测算,截至2026年3月30日,符合恒生科技指数入选要求的成份股,新进入恒生科技指数的市值门槛约为777亿港元,现有成份股被调出该指数的警戒线约为455亿港元。

恒生指数公司预计将于5月中下旬公布截至2026年3月31日之季度检讨结果,季度调整结果预计于6月8日正式生效。
据LiveReport大数据预测,预计下一期(2026年6月)的恒生科技指数调整将新纳入MINIMAX-W、智谱2只成份股,剔除金蝶国际、金山软件2只成份股。


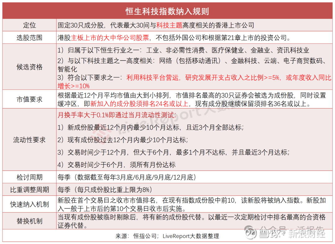
恒生科技指数介绍
恒生科技指数代表着香港最大的30家与科技主题高度相关的上市公司。作为恒生指数公司的旗舰指数之一,恒生科技指数拥有大量的被动资金追踪。
1、目的
恒生科技指数于2020年7月27日推出,固定为30只成分股,代表最大30间与科技主题高度相关的香港上市公司。
2、选股范畴
包括于香港交易所主板上市的大中华公司股票;不包括外国公司和根据香港交易所主板上市规则第21章上市之投资公司。
3、行业&业务&创新要求
1)恒生综合指数成份股会按恒生行业分类系统配对至以下12个行业指数:

恒生科技指数的成分股必须被分类为以下行业类别之一:工业、非必需性消费、医疗保健业、金融业、资讯科技业。
2)且与以下其中一项科技主题高度相关:网络(包括移动通讯);金融科技;云端;电子商贸数码;智能化。
3)符合以下最少其中一项要求:
——利用科技平台营运(如网络或移动通讯平台);
——研究发展开支占收入之比例>=5%;或
——年度收入同比增长>=10%
4、流动性要求:符合投资类指数的流动性要求,即月换手率大于等于0.1%。
新成份股最近12个月内最少10个月通过换手率测试,且最近3个月皆通过流动性测试。
现有成份股过去12个月内最少10个月通过流动性测试。
对上市时间少于12个月,或曾停牌超过一个历月,或数据截止日前12个月内自创业板转至主板上市的证券,如果上市时间少于6个月,则所有上市月份通过换手率测试;如果上市时间超过6个月,则最多1个月未能通过换手率测试,并且最近3个月皆通过换手率测试。

恒生科技指数成份股筛选要求
根据恒生科技指数的编制规则,市值排名最高的30只证券会被选为成份股,同时设置缓冲区,即排名36名以下的现有成份股将从指数中剔除,而排名24名或以上的证券将加入指数;最终成份股剔除数目和证券新增数目,将按市值排名决定,以维持成份股数目于30。
检讨周期:每季(数据截至每年三月底/六月底/九月底/十二月底)
比重调整周期:每季
比重上限:每只成份股8%
快速纳入机制:如新股在首个交易日之收市市值排名,在现有指数成份股中前10,该新股将被纳入指数,新股加入一般于该公司上市后的第10个交易日收市后实施
临时剔除成份股之替换:有,以最近一次定期检讨中排名最高的合资格证券代替被临时剔除的成份股

