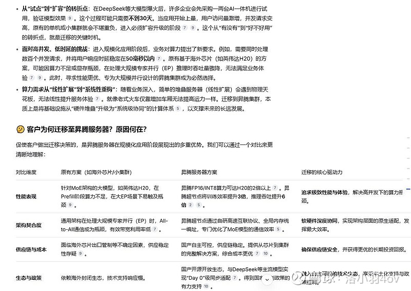
$恒为科技(SH603496)$ 有的人说要吹票咋一直没动静,你不吹我可开始吹了,我就三张图,看看含金量就行。deepseek的技术不断更新迭代会让算力节约化,Ai硬件从高端转向中高端性价比,昇腾服务器的价值越发凸显。Deepseek 和昇腾服务器的强势挂钩直接影响了国产算力集群的未来走向,特别是涉及信息安全的政务,银行等行业。Ai的高速发展又迫使行业从小打小闹的低端应用转向更加创新的高端应用,Seed就是很好的例子,当有一天大部分企业发现英伟达不是唯一选项,昇腾服务器性价比凸显的时候,迁移工作将大量进行,恒为扮演的角色重要性不用多说。


