用户头像
大唐不短炒
 · 安徽  

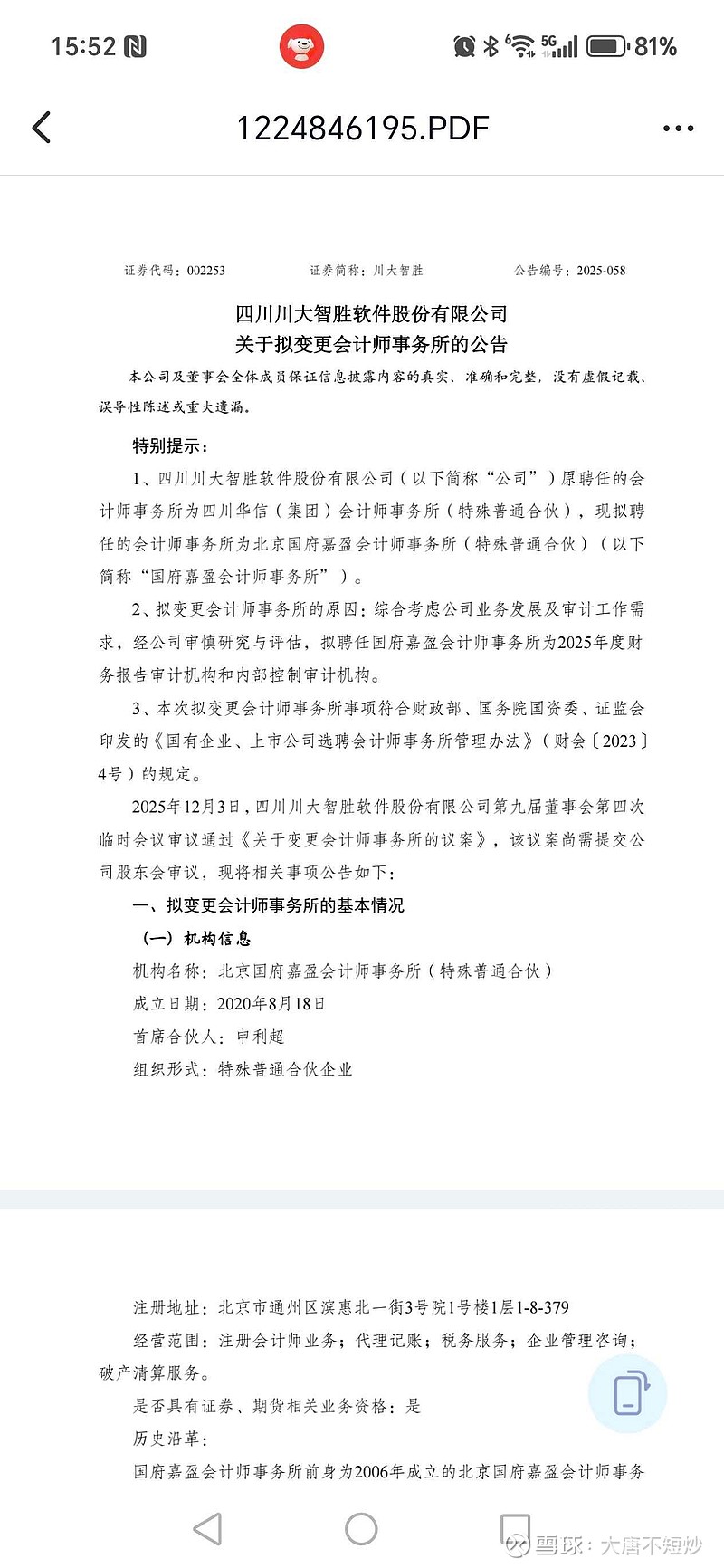
$*ST智胜(SZ002253)$ 这个时候换会计事务所,发力了

图片

图片