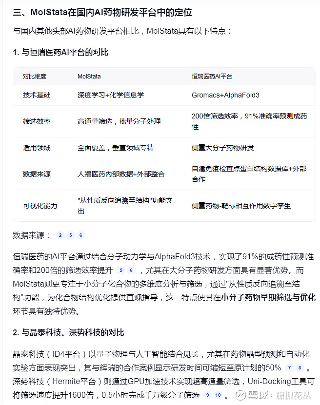
$人福医药(SH600079)$ 人福医药于2025年9月20日正式发布的首款AI化合物分析与筛选平台——MolStata,是该公司在AI赋能药物研发领域的重要突破,标志着人福医药从传统制药企业向智能化研发转型的关键一步。 恒瑞医药的AI平台通过结合分子动力学与AlphaFold3技术,实现了91%的成药性预测准确率和200倍的筛选效率提升 ,尤其在大分子药物研发方面具有显著优势。而MolStata则更专注于小分子化合物的多维度分析与筛选,通过"从性质反向追溯至结构"功能,为化合物结构优化提供直观指导,这一特点使其在小分子药物早期筛选与优化环节具有独特优势。
来一篇关于MolStata的爽文,以下内容来自AI深入分析,不代表本人的观点,不作为投资建议!





