
2025年,“新消费”火爆到令人瞠目结舌的程度,泡泡玛特、老铺黄金、蜜雪集团们的暴涨让资本市场为之疯狂。
“新消费”火了之后,港股市场前所未有地热闹,前所未有地受到A股投资者关注。以至于A股都出现了泡泡玛特、蜜雪集团相关概念股。
现在,任何一家赴港上市的消费类企业,都会被投资者拿着放大镜研究,生怕错过又一个暴富机遇。
八马茶业,又要IPO了
2025年港股IPO市场中,最受关注的当属3月份上市的蜜雪集团。
蜜雪冰城的辨识度、存在感、影响力实在太强了。一说“新式茶饮”,人们第一个就会想到蜜雪冰城。但说到“传统茶饮”的代表是谁,几乎所有人都会一脸问号。
2023年,中国传统茶饮市场规模超过3500亿元,如此巨大的产业规模下,却未能诞生一家纯茶叶类的A股上市公司。
这一现象背后的原因很复杂,比如:传统茶饮的小农经济模式缺乏规模化种植与加工能力;茶叶炒制流行手工技术,机械化率不足;茶叶品质受产地、季节、工艺等多重因素影响,定价体系混乱,无法形成标准化等等。
港股倒是有两家茶叶类公司,分别是2011年上市的天福,2023年上市的澜沧古茶。不过两家公司股价表现都非常拉胯。
天福2024年下跌超过18%,2025年以来再度下跌超过18%;澜沧古茶2024年下跌超过23%,2025年以来下跌超过41%。
更要命的是,这两家公司每天成交额只有几万港元,死水一潭。
目前,天福市值34亿港元,澜沧古茶市值更是仅有3.7亿港元,两者股价、市值的惨淡跟蜜雪冰城的火爆形成鲜明对比。
传统茶饮公司,到底还行不行了?
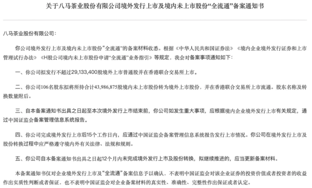
在资本市场对传统茶饮公司的重重疑虑之际,家喻户晓的八马茶业于2025年7月17日获得中国证监会境外上市及“全流通”备案,这标志着公司完成赴港上市的一个重要程序。

八马茶业拟在香港联交所发行不超过2913.34万股新股,并推动境内106名股东持有的4398.7万股未上市股份实现流通。
不过,八马茶业由于之前递表六个月内未通过聆讯,其招股书已自动失效。后续想要赴港上市,得再次更新招股书。
八马茶业,IPO屡战屡败
按2023年销售收入计算,八马茶业在中国高端茶叶市场、乌龙茶市场、红茶市场均排名第一。其铁观音销量连续10余年全国第一,岩茶销量连续5年全国领先。
从这些指标看,八马茶业是如今中国最大茶叶公司,因此其赴港上市备受关注。
八马茶业赴港上市并非一帆风顺,之前在A股上市更是三度折戟。
早在2013年,八马茶业就尝试在A股上市,在中小板、创业板、主板试了三次,但都以IPO失败告终。
第一次是2013年在中小板上市失败,主要原因是行业属性与盈利稳定性存疑。八马茶业给自己定位为“精制茶制造业”,但该细分行业在A股缺乏明确的政策支持。
当时八马茶叶的招股书显示,公司营收增长依赖加盟扩张,但单店盈利能力未充分披露,引发监管层对其商业模式稳定性的严重质疑。
第二次是2021年在创业板上市失败,主要原因是行业定位矛盾与创新能力不足。这次八马茶业将自身归类为“零售业”而非“精制茶制造业”,试图规避创业板对后者的限制。
但创业板讲究上市的公司符合“三创四新”定位,即“创新、创造、创意”和“新技术、新产业、新业态、新模式”。而八马茶业研发投入低下,2021年研发费用仅占营收0.38%,研发人员仅10来个人,显然不符合相关要求。

经过三轮问询后,八马茶业主动撤回IPO申请。
第三次是2022年在主板上市失败,主要原因是审核环境收紧与公司战略调整滞后。2021年在创业板上市失败后,八马茶业又准备换个地方,申请在深交所主板上市。2023年初,证监会就其IPO申请提出非常多的问题,要求公司说明关联交易方的基本情况、关联交易内容、交易金额及占比,交易金额占关联方业务量比重等等问题。
这里要提一下或许跟关联交易有关的话题。
八马茶业实控人王文彬之子王焜恒,娶了安踏体育创始人丁世忠的女儿丁斯晴;王文彬长女王佳琳,嫁给了七匹狼实控人周永伟之子周士渊。
安踏、七匹狼、八马茶业都是福建泉州企业,通过联姻,它们形成了紧密的商业网络。
之前八马茶业卖给了七匹狼十几万的茶叶,虽然不多,但这被市场质疑为“美化财报”或利益输送。
2023年全面注册制实施后,主板对行业适配性、财务指标要求更严格。八马茶业沿用“零售业”定位,但证监会在反馈意见中,指出其业务模式仍与精制茶制造高度关联,行业分类合理性受质疑。
2023年9月,深交所终止了对八马茶业在主板上市的审核。
典型家族公司,扩张速度放缓
八马茶叶三次冲击A股失败的过程中,投资者越来越发现其家族治理模式的问题。
八马茶业的实控人是王文彬、王文礼、王文超三兄弟及其配偶,合计持股62.8%,家族成员包揽了董事长、总经理、董事会秘书等关键职位。

王文彬的儿子管销售,弟弟管生产,堂弟当董秘。这种“家族抱团”的管理结构,使得外人很难参与公司的核心决策,容易让外人觉得公司决策不透明,甚至可能有“一言堂”的风险。
八马茶业的家族式管理结构,跟笔者之前文章中提到的中国辣条巨头卫龙美味,非常非常相似。
与蜜雪冰城这种门店往往爆满不同,八马茶业的门店很多都是门可罗雀。八马茶业这能赚到钱吗?有分析认为,八马茶业走的是“收取加盟费-产品卖给加盟商-让加盟商将门店开在繁华地段”的商业模式。
截至2024年9月底,八马茶业的线下门店数量是3498家,其中加盟店数量为3224家,占比92%。
赚加盟商的钱,这是很多连锁品牌的人尽皆知“秘密”。
不过,八马茶业过度依赖“收加盟费”的商业模式,也遇到严重问题。招股书显示,八马茶业在2024年前9个月新开加盟店170家,远低于2023年的475家。
过去几年,加盟商给八马茶业每年大致带来50%左右的营收,但毛利率仅为46%,远低于直营店78%的毛利率水平。
加盟商赚不到钱,自然影响八马茶业整体扩张。
八马茶业对加盟商的管理也是大问题。部分加盟店为完成采购任务大举压货,导致存货积压。
有的加盟店因质量问题,比如产品过期而被起诉,损害了八马茶业的品牌形象。
总的来看,八马茶业面临诸多问题,而且每一个都很不好解决。
现在年轻人都喝蜜雪冰城去了,对八马茶业这种传统茶饮不感兴趣。原因很简单,蜜雪冰城几块钱一杯,价格非常亲民。而茶叶往往太贵,被认为是智商税,年轻人不愿买单。
比如,八马茶叶的明星产品赛珍珠1000(250g)售价约600元,赛珍珠3000(250g)甚至高达千元以上。

一斤茶叶一两千块钱,手里的蜜雪冰城它不香么?
昂贵的售价,让八马茶业被称为“茶中茅台”。但也许只有中老年人喜欢这个,年轻人对真正的茅台都没兴趣,更别说什么“茶中茅台”了。
回到资本市场,之前三次冲击A股失败的经历,以及同行天福、澜沧古茶这两年拉胯的表现,都会严重拉低八马茶业在港股的估值水平。
八马茶叶,就算最后在港股成功上市,似乎也不会掀起什么浪花。