稳住必能赢
2026-02-09 11:14
· 广东
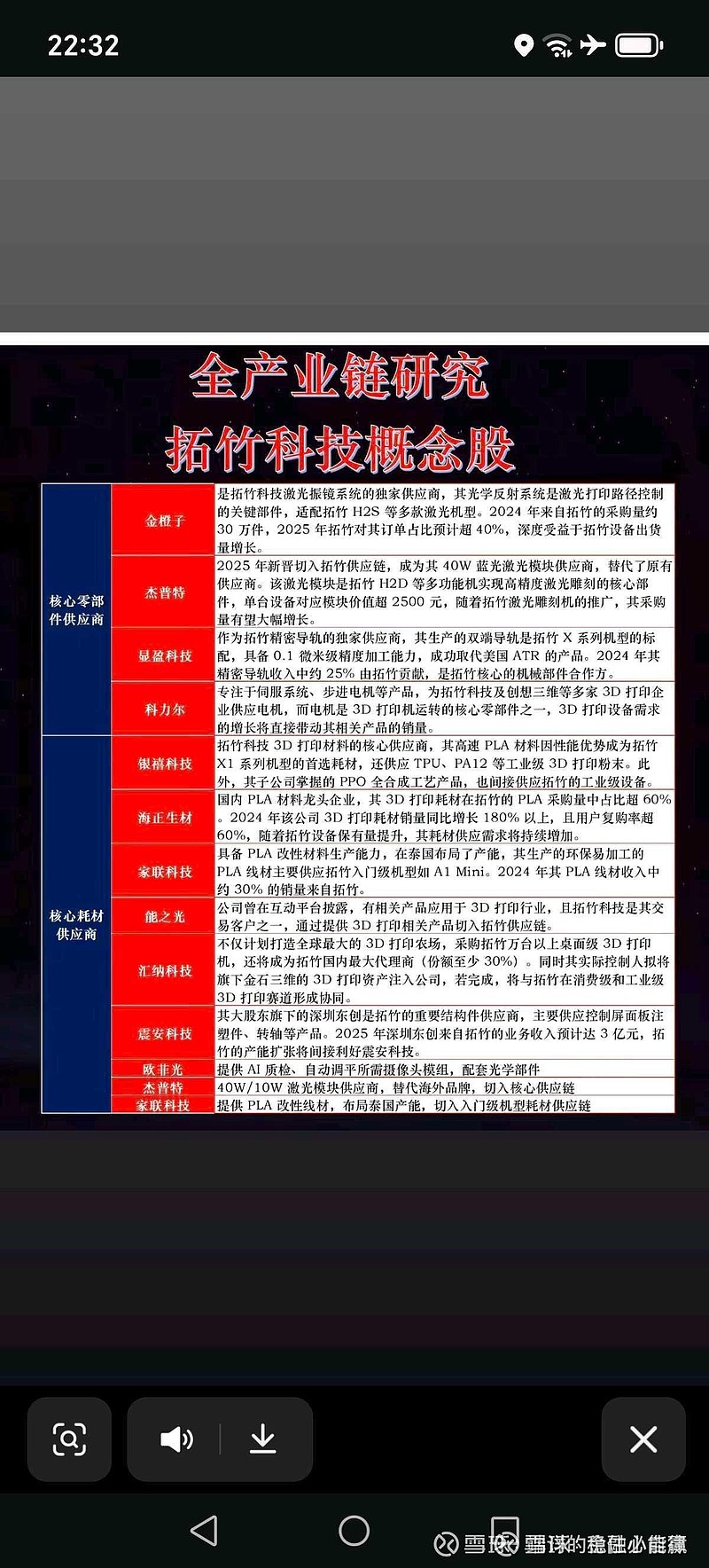
$汇纳科技(SZ300609)$
消费级3D打印概念股
$杰普特(SH688025)$