文章太长,内容没有控制权转让,没有数字人民币,没有卫星算力芯片,没有对星辰大海的臆想,只有朴实的对ST规则理解,你们肯定觉得没意思,谨慎阅读。
先从最近一次的风险警示的进展公告开始看。

一,公司因为违规担保2023年被实施其他风险警示,前述违规担保情形已消除,于2024年4月29日申请撤销风险警示,至今未获得同意。
二,公司2025年4月因被出具无法表示意见的财报和否定意见的内控报告叠加退市风险警示。
三,简而言之,若2026年4月继续被出具非标审计意见,则触及退市情形。
对于天喻来说,问题解决了就是标准审计意见可以直接申请摘帽,没解决就是非标审计意见直接退市。
所以天喻想要保壳或想要摘帽,2025年年报必须是标准无保留意见或者带强调事项段的无保留意见。
众所周知去年我分析过墨龙的摘帽可能性,网页链接,前年我分析过红相的摘帽的可能性,网页链接,两只都是当年摘帽大牛股,当时对于能不能摘帽跟老师们的意见也大有不同。
接下来就要上难度了。
根据25年半年报董事会对上一年度的非标审计意见说明。

我罗列了一下,共有六点,接下来就要逐一拆解。
一,应收代理商锦瑞通198万元未收回。
根据12月26日的公告,该款项已由中茵集团代偿,并于12月30日收到款项,已解决。
二,应收锦瑞通1.185亿元,该款项被拆借给原实控人关联公司,已于2024年4月25日支付。已解决。
三,公司作为借款人之一,向越秀贸易借款4000万元转入红茶世家后下落不明。
根据12月26日的公告该款项由中茵集团代偿,并于12月30日收到款项,已解决。
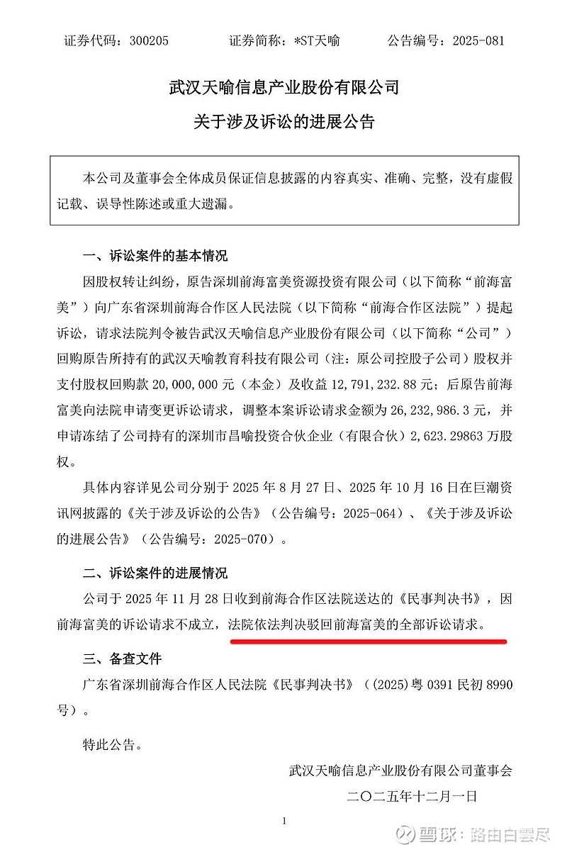
四,上图第一个方框,天喻信息中间商收到货款后未向上游支付,导致被起诉,中间商睿宇源692万+ 聚仁思创 1889万,合计2581万,均已计提预计负债。公告称这两个中间商与实控人控制的另一家公司注册地址重合,大概也是被实控人占用。
五,上图第二个方框,诸多诉讼事项,天喻信息作为子公司的共同借款人涉案金额2.13亿,作为担保人涉案1.4亿,另有6000万子公司昌喻投资作为共同担保人。
除了子公司作为共同担保人的这个6000万,公司没有公告,2.13亿和1.4亿均已公告且有结论。
12月5日,公司作为担保人3000万元诉讼,判定公司无责

11月17日,公司作为担保人1.1亿元诉讼,判定公司无责。

合计1.4亿,所以公司作为担保人的诉讼全部完毕且无责。
这里加一句题外话,市面上这些不专业的小额贷款公司,上市公司作为担保,他们开没开董事会股东大会你们看不到?这种还有必要打官司浪费司法资源?能打赢?这些业余的小贷公司亏死活该。
公司作为共同借款人的2.13亿,判决结果是天喻,深创,闫,沈需要偿还1.91亿本金及利息,这一堆共同借款人里面有钱的只有天喻上市公司主体,据我所知,上诉成功难度大,估计年报会直接计提。

六,往上翻,中报非标事项里面最后一个方框,子公司内控重大失控,子公司昌喻投资的应收有三笔。
一,昌喻投资应收北京载川股权回购款7486万元。根据10月20日公告,目前双方还在管辖权大战,并无结论。

应收红茶世家4000万元,中茵国际已代偿。
应收鲲鹏支付5.24亿股权投资。原因如下。

上面这个仲裁双方一月就签订了和解协议,内容如下

看到这里事情基本就明朗起来了,大概是闫同学拆借了大量民间借贷,斥资5.24亿投资了鲲鹏支付,结果时间已到,鲲鹏支付未能如期上市,于是闫同志只能各种拆东墙补西墙,占用挪用担保能想的办法用尽了,最终玩脱了。
看这些只是为了了解事件缘由,重点是昌喻投资已经解散清算,不再合并报表,那么整个第六条昌喻投资内控失控也就迎刃而解了,连同第五条众多诉讼里面的子公司昌喻投资作为共同借款人的那6000万的诉讼也随之剔除上市公司了。

另外还有一些其他诉讼或者仲裁情况,天喻教育的股权纠纷,法院驳回原告诉讼请求,也算告一段落。

综上所述,一至六条,若全部解决且年审会计师背书,即可年报标准无保留。
一二三已解决,那么接下来重点就是判断四五六有没有解决,能不能给标准无保留。
四,公司的代理商未给上游付款,本质上是代理商的问题,公司被牵连,公司出于谨慎原则对此已经计提预计负债。
五,公司作为2.13亿的共同借款人诉讼,因为一审已经判决,官司已有结论,如果全额计提的话,也算告一段落。
六,子公司昌喻投资鲲鹏支付的应收问题,如果如期按照和解协议履行,将16%股权质押登记,也算有始有终。实际上随着子公司昌喻投资解散清算,整个第六条问题已全部解决,该清算就清算,该计提负债就计提负债,不再合并报表,子公司昌喻投资内控失效的基础已经不复存在。


当然,如何判断靠个人对ST规则的理解,和交易所对立案尺度的理解。
若4-5-6出具标准意见或者带强调事项段的无保留意见,虽然公司有立案在身,根据合力泰和百灵来看,立案并不影响摘帽,个人判断与违规担保有关,根据深市规律,公司甚至会再次申请摘帽,当然批不批是另外一回事了。
若4-5-6出具无法表示意见或者保留意见,或回归到之前未结案不能申请摘帽的严尺度话,因立案暂无结论出具保留意见,则退市,三股东在退市前额外多花4200万冤枉钱。
文末,风险提示。
若1-4月例行风险提示没有重大变化,我认为年报大概会给至少是带强调事项段的无保留意见,若风险提示有交易所贴心加粗提示,则注意退市风险。