公司全称: 江苏亚威机床股份有限公司 股票代码: 002559.SZ 所属市场: 深圳证券交易所主板 核心业务一句话概括: 国内高端金属成形机床龙头,以折弯机与伺服压力机为主业,并前瞻参股布局半导体存储/CPO测试及光刻胶材料的智能制造设备供应商 1。
探讨亚威股份的中长期上涨逻辑,核心在于厘清其“传统主业的周期复苏与结构升级”与“泛半导体业务的估值重塑”这两大主线。资本市场当前对其定价的主要矛盾点在于:其基本盘是具备较强周期属性的通用设备制造,但其远期期权却深度挂钩于高弹性的AI算力(CPO)与半导体自主可控产业链 3。从买方视角出发,这种“下有基本盘托底,上有高科技期权”的哑铃型资产结构,构成了本轮逻辑推演的起点。
当前行业所处阶段与趋势分析:
从宏观及中观维度审视,亚威股份所处的行业矩阵呈现出“传统产业温和复苏与前沿科技极速扩张”交织的复杂形态。
金属成形机床(处于技术迭代与设备更新周期的早期至中期): 传统的液压或机械成形机床正面临向“伺服化”、“自动化”与“柔性生产线”全面升级的历史性拐点。随着下游汽车工业(尤其是新能源汽车的轻量化结构件和高强度钢热成形工艺)、航空航天及家电制造对加工精度、响应速度和节能减排要求的非线性提升,具备复杂运动曲线编程能力的伺服压力机渗透率正在快速跃升 5。此外,在国家大规模鼓励设备更新以及制造业数字化转型升级的政策催化下,数控机床行业正逐步走出前期的资本开支低谷,迎来新一轮的存量替换与增量升级周期 7。中国机床工具工业协会的数据也印证了这一点,2024年前三季度全国规模以上企业金属成形机床产量出现温和的筑底反弹迹象 8。
泛半导体及CPO测试设备(处于行业爆发的早期扩张阶段): 随着生成式AI算力需求的指数级爆发,传统可插拔光模块在铜线连接下面临严重的“功耗墙”与“带宽墙”。共封装光学(CPO)架构通过将光引擎与交换芯片深度整合,成为了解决算力瓶颈的关键路径,其整体功耗有望大幅降低近20倍 9。然而,CPO的高度集成化带来了极高的测试壁垒,要求测试设备具备亚微米级的对准精度和复杂的热管理测试能力。这催生了对800G、1.6T光模块及CPO芯片高精度测试设备的巨大增量需求 4。该细分行业当前正处于从技术验证向规模量产跃升的极早期,行业红利刚刚显现。
相比于同行,亚威股份的关键优势正在发生从“线性规模扩张”向“核心技术质变”的跨越,其企业阿尔法主要体现在以下几个维度的竞争壁垒:
基本盘的绝对龙头地位与抗风险能力: 亚威在钣金机床细分领域(如数控折弯机、数控转塔冲床)经过数十年的深耕,已实现中高端进口替代,其折弯机产品被工信部评定为“国家制造业单项冠军”,市占率常年保持国内首位 11。这种在细分赛道的极高市占率和深厚的客户积淀,构筑了极其稳定的现金流底座,使其有能力在行业下行期抵御周期波动,并在上行期率先抢占份额。
产品结构的实质性高端化(质变而非线性增长): 公司正从提供单一机床的设备商,蜕变为提供“自动化、智能化软硬件一体化解决方案”的系统集成商。1250T多工位伺服压力机在汽车行业的销售突破,标志着公司成功跨越了技术门槛,切入了高壁垒、高附加值的重型高端成形设备领域 11。这并非简单的产能扩大,而是切入了高维度的市场生态位。
前瞻且精准的泛半导体第二曲线布局: 亚威股份正在通过产业资本的敏锐触角,摆脱传统机械加工设备的单一标签,向半导体设备与材料核心环节进行战略延伸:
CPO与HBM存储测试的稀缺卡位: 公司持有苏州芯测(苏州芯测电子有限公司)23.81%股权,通过苏州芯测收购韩国GSI,成功将触角延伸至全球顶级的存储芯片测试设备领域(GSI是海力士HBM存储测试设备的核心供应商)。更关键的质变在于,该高精尖的测试技术架构可平滑延伸至CPO测试场景,相关CPO测试设备目前正在紧锣密鼓地推进送样验证 3。
半导体材料领域的“隐蔽资产”: 公司参股威迈芯材(持股比例约10.54%),该公司是国内高端半导体DUV级别光刻胶核心主材料的量产企业,不仅服务于传统半导体光刻工艺,还为MicroLED与CPO等新兴技术提供关键材料支撑 4。
硅光芯片底层资产的间接捕获: 公司通过亚威产业基金等资本运作渠道,间接涉及对熹联光芯(硅光芯片及CPO技术的核心独角兽标的)的投资布局。熹联光芯在100G硅光模块已持续量产出货,并积极推进400G、800G及更高规格CPO相关产品的验证与上市 17。
市场当前可能低估了什么? 当前资本市场仍带有极强的思维惯性,习惯于将亚威股份按“传统通用金属成形机床”的周期股逻辑,给予15-20倍的静态PE估值体系。然而,这种简单的估值锚定可能严重低估了其在AI浪潮下孵化的第二资产的潜在爆发力。苏州芯测在HBM测试与CPO测试双重AI算力风口下的资产稀缺性,目前完全没有在亚威股份的市值中得到合理体现。一旦苏州芯测的CPO测试设备验证通过并获取批量订单,或者威迈芯材的DUV材料加速放量并谋求资本化,市场将面临对其进行分部估值法(SOTP)的强制重塑需求,半导体业务部分理应享受更高的科技成长股估值溢价。此外,市场可能仅看到了传统数控折弯机增长随宏观经济的放缓,而忽视了伺服压力机一期全面投产及1250T高端机型突破后,对公司整体客单价(ASP)和毛利率中枢的系统性拉升作用 13。
哪些点还没有被充分定价? 市场目前对“CPO测试设备从送样验证到实质性订单落地”的预期差极大,处于“将信将疑”的朦胧期,尚未将其转化为盈利预测中的确定性DCF现金流。此外,如果底层被投资标的熹联光芯在2025年如期启动IPO(市场传闻其在一级市场估值可能突破150亿元),作为间接利益相关方,其持牌资产价值的重估也属于完全未被充分定价的期权盲盒 18。
评估亚威股份的中长期成长空间,必须运用第一性原理,严格界定其自身的能力边界、所在的行业边界以及资本市场赋予的估值边界。
金属成形机床(基本盘市场): 这是一个庞大但成熟的市场。根据相关产业研究院数据,2023年中国数控机床市场规模达到约4090亿元,其中金属成形机床虽然产值占比小于金属切削机床,但国内年产值依然稳固在数百亿元级别,且全球先进金属成型机床市场规模在2024年达到了203.5亿美元,预计到2031年将达到298.2亿美元,复合增长率稳定在5.8%左右 22。
伺服压力机(高增长增量盘): 作为成形机床中附加值最高的高端演进方向,由于工业自动化升级和新能源汽车的爆发式需求,伺服系统(含压力机底层驱动环节)市场规模在2025年有望达到235亿元,全球伺服压力机细分市场年复合增长率(CAGR)维持在4.0%以上 24。
泛半导体及CPO测试设备(极高天花板的期权盘): 这是一个天花板极高、技术迭代极快且当前基数极小的蓝海市场。随着AI集群对高带宽低功耗互联的渴求,MicroLED与CPO相关的全球市场规模在2026年预计将迅速突破35亿美元 4。苏州芯测切入的HBM测试机与CPO测试耦合设备,面对的是全球顶尖存储巨头(如SK海力士)与光通信巨头的海量扩产需求,其 TAM 虽难以精准刻画,但爆发力惊人。
在金属成形领域, 亚威处于国产产业链的核心“链主”或关键主机厂节点。通过自建大规模结构件产能(如伺服压力机二期项目),公司正积极向产业链上游延伸,大幅强化了核心零部件的自给率、供应链韧性和综合成本控制力 26。
在泛半导体与新材料领域, 公司目前主要处于战略投资者与生态早期参与者的位置。苏州芯测作为硬科技设备供应商,正利用韩国GSI的技术底座,努力卡位一线半导体大厂的供应链测试制高点;而威迈芯材则在上游光刻胶核心主材料端发力 14。
保守预期(Beta逻辑): 依托长年积累的单项冠军品牌势能,亚威在数控折弯机、冲床等传统钣金机床领域的国内市占率将长期维持在绝对领先位置(部分细分品类市占率已居全国首位),并在中高端伺服压力机领域逐步实现对进口设备(如日本阿马达、德国通快等)10%-15%的国产替代渗透率 12。
中性预期(Alpha兑现逻辑): 苏州芯测的CPO测试设备顺利通过下游核心客户的严苛验证并获得实质性连续订单,在国产CPO自动化耦合与测试设备领域抢占先发优势,获取10%-20%的早期市场份额 10;同时威迈芯材的DUV材料在国内晶圆厂实现稳步验证放量,带来可观的投资收益。
亚威股份的未来成长空间是一场罕见的**“2倍的周期逻辑修复 + 5-10倍的科技赛道期权”**的混合体。
逻辑修复(确定性托底): 主业机床业务由于近年来宏观制造业周期下行导致的盈利受损,随着下游汽车、家电等需求回暖和自身高毛利伺服压力机产能的加速释放,存在估值修复与业绩企稳双升的“戴维斯双击”空间(对应传统机械行业估值向历史中枢回归)。
赛道红利(弹性上限): 如果其CPO测试设备和HBM测试设备的底层逻辑被实质性订单反复验证(证真),其估值体系将发生质的飞跃,有望享受AI算力与半导体设备产业链动辄数十倍甚至更高的成长股溢价边界。这部分期权价值,是真正决定其市值天花板能否被彻底打开的核心驱动力。
在重型装备制造行业,产能释放节奏是跟踪企业业绩兑现最核心的先行指标。亚威股份当前的产能扩张逻辑极为明确,战略重心主要聚焦于高端伺服压力机的瓶颈突破与产业链垂直整合。
公司已经具备成规模的金属成形机床及激光加工装备产能,且前期重金投入的“伺服压力机项目一期工程”已全面达产。这一关键产能的释放,不仅丰富了公司的产品矩阵,更为公司近两年高端主机业务产出规模的逆势增长提供了最直接、最坚实的物理物理产能支撑 20。
当前对公司基本面影响最大的增量产能,来自于正在规划推进的**“伺服压力机及自动化冲压线生产二期项目”**。
项目核心内容与规模: 拟投资建设配套伺服压力机及自动化冲压线的年产3.17万吨大型精密结构件的生产能力 27。
深层战略意图: 此庞大产能完全作为发行人中间产品,全部用于一期伺服压力机及自动化冲压线项目的自用配套,绝不涉及对外销售。这是典型的向产业链上游“要利润、要效率”的垂直整合举措。
产能释放节点预期: 目前该二期工程正根据地方政府的供地进度,积极准备尽早开工建设。其落成将极大缓解现阶段因大吨位结构件高度依赖外购而导致的交期滞后及成本不可控问题 20。
非资金维度受限: 公司一直保持着健康的现金流,且已通过向特定对象发行股票等资本市场工具积极筹措专项资金,扬州国资的入主更为其长期资本开支提供了强力的信用背书,资金链并非掣肘 30。
非核心技术受限: 一期项目的全面投产以及极高技术难度的1250T多工位伺服压力机在苛刻的汽车行业实现销售突破,有力证明了公司在大吨位伺服控制系统上的技术瓶颈已被彻底攻克 13。
核心受限在于“超长订单周期与上游结构件外协瓶颈”: 重型锻压设备的生产周期极长,且非标定制化程度极高。对于数百吨甚至上千吨的设备,底层承重结构件的焊接、退火、精密机加工需要巨大的加工设备和场地。二期自建结构件项目的核心目的,正是为了打破目前高度依赖上游外协供应商带来的产能响应速度瓶颈,大幅压缩交付周期并降低制造成本 27。如果二期项目建设进度低于预期,则可能制约一期整机产能的极限释放。
制造业在重大产能扩张的早期,不可避免地会遭遇**“产能先行 → 巨额折旧增加 → 利润表现滞后”**的客观经济规律。目前,虽然二期项目尚在前期筹备阶段,但一期项目的全面转固投产已经开始在财务报表上产生可观的固定资产折旧压力 32。结合公司2024年的年度财务数据(营业收入实现微增,但归母净利润大幅下滑),我们可以深刻洞察到,利润受损的重要原因之一便可归结为新产能前期的固定成本大规模摊销,以及在高端市场开拓初期的费用前置 29。随着后续伺服压力机订单的不断引入和产能利用率的陡峭爬坡,规模效应将逐步显现,单位固定成本将被迅速摊薄,利润弹性将迎来滞后释放的拐点。
对于正处于高端设备换代期与产能扩张期的机床龙头,单纯追踪“量”的增长是片面的,必须辅以对“价”的边际变化监测,以及深入剖析原材料成本波动形成的“利润剪刀差”机制。
是否出现大范围被动涨价: 经过细致梳理,目前公开信息暂无明确数据支持亚威股份在2024至2025年间,针对全线标准成形机床产品发布过直接的“提价函”。在宏观制造业复苏动能尚在蓄力的阶段,中低端机床市场的内卷和价格战风险犹存。特别是200吨以下的中小吨位伺服压力机设备,随着部分同行产能的激进释放,标准化程度提高,价格甚至存在持续下探的巨大压力 34。
涨价性质判定(典型的高端化迭代): 核心在于,亚威股份整体盈利能力的支撑,并非来自供需错配导致的“全线主动提价”,也不是为了覆盖原材料上涨的“成本推动型被动涨价”,而是极其明显的**“通过发新品、卖重型设备实现结构性均价(ASP)提升”**的高端化迭代逻辑。
虽然标准数控折弯机等红海产品可能面临惨烈的价格竞争,但公司整体ASP的强力支撑来自于产品销售结构的深度优化——单价动辄数百万甚至千万级的大型伺服压力机(如1250T多工位)、高度定制化的自动化钣金柔性生产线在总营收中的占比逐年增加 13。
高毛利的复杂产品组合带来的ASP提升,是驱动经营利润率扩大的核心内生动力,这远比单纯的产品提价更具可持续性和护城河效应 36。
原材料成本方向(上游钢材波动): 亚威机床生产耗用的核心底层原材料是钢材、大型铸铁件及焊接结构件。回顾2024年至2025年上半年的大宗商品走势,国内钢材价格呈现出典型的震荡偏弱格局。2025年上半年总体现货行情受累于终端需求预期不足,整体呈现震荡下行(部分热轧卷板甚至降至3200元/吨的历史相对低位);尽管在2025年下半年受部分政策预期扰动,钢价出现过阶段性的触底反弹(如7月监控到钢价回升至3640元/吨),但整体原材料成本压力较历史高位已有显著缓解 37。
利润剪刀差是否显现最佳窗口? 重型机床行业最理想的超额盈利窗口正是“原材料趋势性下跌 + 终端产品价格坚挺/上涨”。由于高端机床(特别是具备复杂数控系统的伺服压力机和精密激光加工设备)的定价权更多取决于其技术附加值、加工精度和稳定性,而非单纯按钢铁重量的“论斤卖”。因此,钢价的阶段性低位运行,理论上能够为公司带来显著的BOM成本改善,使得其“成本利润剪刀差”呈现正向扩大的积极趋势 40。
内部成本护城河(二期项目效应): 如果未来钢价重新步入上行通道,前文深度剖析的二期项目(自建年产3.17万吨配套精密结构件产能)一旦投产,将发挥极其关键的“蓄水池”与“成本对冲”作用。它将直接平抑外部钢材及结构件现货市场价格剧烈波动对整机毛利率的冲击,将这部分原本被上游外协加工厂赚取的制造利润,牢牢截留在亚威股份内部 27。
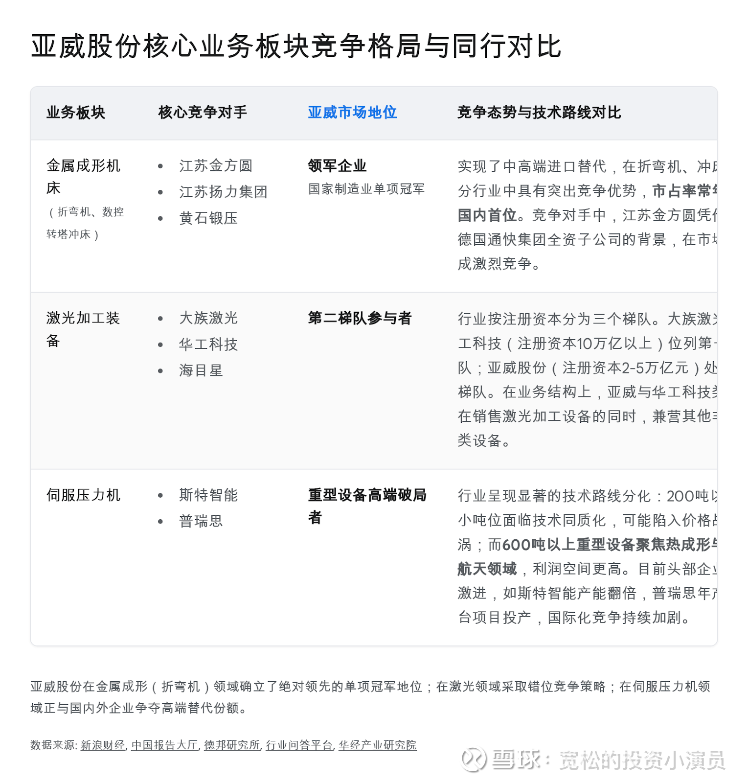
中国金属成形机床及激光设备市场群狼环伺,竞争格局复杂多变,但亚威股份凭借清晰的战略定位,在多个细分赛道均保持着极强的辨识度与竞争力。
由于亚威的业务横跨多个工业母机细分领域,其核心对手需按业务板块进行精准拆解:
A. 钣金及金属成形机床领域(核心主战场)
扬力集团(Yangli Group): 这是国内金属成形机床领域的非上市巨无霸。在产品线的广度、低端冲床的产量总规模上极具压倒性优势,是亚威在普通机械冲床、剪板机及部分中低端折弯机领域最强劲的规模化对手 6。
江苏金方圆(Jinfangyuan): 技术流的典型代表。2015年被全球机床巨头德国通快集团(Trumpf)全资收购。依靠外资母公司极其强大的底层数控技术赋能和品牌溢价,金方圆在中高端数控钣金机床(尤其是转塔冲床和高端折弯机)领域与亚威展开了直接且长期的“硬碰硬”较量 6。
斯特智能 / 普瑞思(新兴破局者): 在高景气度的伺服压力机新赛道,部分非上市装备企业近年扩产极为激进(例如斯特智能在几个月内产能翻倍,普瑞思规划年产300台)。这些新兴力量在中小吨位标准机型上可能利用价格杠杆快速抢占市场份额,引发局部市场的价格混战 34。
B. 激光加工装备领域(第二主业)
大族激光 / 华工科技: 属于国内激光设备的绝对领军第一梯队。这两家企业注册资本雄厚,营收规模庞大,技术覆盖从宏观厚板切割到微观精密加工的激光全产业链 45。
海目星 / 联赢激光 / 亚威股份: 海目星与联赢激光分别在锂电与激光焊接细分领域称王。亚威在整体激光装备领域客观上处于跟随的第二梯队,但其采取了极其聪明的“差异化错位竞争”策略——避开第一梯队竞争极其惨烈的标准切割机红海,选择与韩国LIS公司强强联手,重点固守并拓展OLED显示面板精密切割等泛半导体/显示领域的细分高端应用市场,借此维持较高的毛利水平 2。

马太效应初显,但集中度依然偏低: 纵观整个中国机床行业,在经历多年的低谷洗牌后,马太效应正在逐步显现。然而,金属成形机床领域的市场集中度相比于金属切削机床依然更低。目前国内仅有亚威股份一家纯粹以金属成形机床为主业的A股上市企业(其他竞争者多为非上市的民营区域龙头或综合性重工央企)12。亚威等头部企业凭借强大的资本化运作能力与持续的研发投入,正在加速侵蚀并整合长尾中低端落后产能。
不可忽视的内卷与价格战风险: 站在2025年乃至2026年的时间窗口,行业依然存在深度洗牌的隐忧。最危险的区域在于200吨以下的中小吨位伺服压力机设备市场,随着技术壁垒的逐渐平滑和大量新进入者的激进扩产,产品趋向高度标准化。如果下游需求增速不及预期,这种技术同质化极易在短期内引发极为惨烈的“价格战漩涡”,拖累全行业的利润率中枢 34。
综上所述,亚威股份是一家极其典型的**“传统细分龙头 + 前沿隐形冠军”的复合生命体。其基本底色是国内中高端金属板材成形机床的绝对领军者**,在折弯机等细分领域拥有毋庸置疑的定价权;同时,它又敏锐地察觉到了周期的极限,正试图通过苏州芯测、威迈芯材等资本触角,向“半导体材料/CPO测试设备”的跨界破局者演进。只要其高毛利的重型设备(如600T以上伺服压力机、柔性生产线)在总营收中的占比能够持续攀升,其就能成功建立起“避风港”,从低端价格战的泥潭中从容抽身 12。
深入剖析公司近两年的财务数据,我们的核心目标不是罗列静态的营收规模,而是捕捉其边际变化中传递出的拐点信号与经营隐患。
营业收入的抗周期韧性: 亚威股份2024年全年实现营业总收入20.57亿元,同比增长6.70% 33。在宏观固定资产投资整体疲软、制造业资本开支意愿不强的大背景下,这一营收的正向增长实属不易,从侧面强有力地印证了公司在数控折弯机、伺服压力机上的市场份额不仅没有萎缩,反而仍在逆势稳步扩大 11。
利润弹性的深度滑坡: 与营收增长形成强烈反差的是利润端的雪崩。2024年归属于上市公司股东的净利润仅为7500.09万元,同比大幅下降24.13%;更为核心的扣非净利润仅录得5141.38万元,同比跌幅高达45.40% 33。
特殊财务信号的深度解析: 这种极其典型的**“收入增、利润不增”**甚至“增收降利”现象,犹如财务报表上的警钟,深刻揭示了以下几个潜在的经营痛点:
毛利率方向的结构性承压: 尽管高端产品(大吨位压力机)占比在努力提升,但不可否认的是,整个机床行业的基础市场价格竞争依然极度惨烈。为了在逆境中维持工厂开工率和抢占市占率,公司在部分成熟标准品上很可能采取了“以价换量”的激进策略,主动牺牲了部分毛利润空间。
费用端前置与巨额减值压力: 公司正处于向智能制造及泛半导体新业务转型的关键阵痛期。对半导体测试设备(如苏州芯测)的技术消化吸收、CPO相关研发投入的激增,以及新产品市场渠道铺设的先期投入,这些前置费用无情地侵蚀了当期的大量净利润 33。
产能折旧的重负: 如前文第四部分所述,伺服压力机一期等新增重资产产能的转固,带来了每年固定的高额折旧摊销。在产能利用率尚未达到最优设计状态的爬坡期,这种折旧压力对净利润的杀伤力是巨大的。
一句话点评: 尽管利润表短期承压,但公司主业的经营性现金流造血能力依然稳健,资产负债结构保持健康;这种稳固的财务底盘,为支撑长周期的半导体核心技术孵化(如CPO测试验证)与庞大资本开支(如二期自建结构件项目)提供了不可或缺的安全垫 27。如果缺乏这种现金流韧性,任何第二曲线的跨越都将是无源之水。
在资本市场,任何高弹性的预期溢价都不可避免地伴随着极端的下行风险。对于亚威股份当前的资产结构,以下风险点具有随时重塑估值的“一票否决”破坏力:
机床装备是典型的极度顺周期行业,其景气度与宏观经济的固定资产投资增速高度绑定。如果核心下游行业(如新能源汽车、3C家电、航空航天)的扩产意愿由于宏观经济复苏疲软或贸易摩擦加剧而陷入长期停滞,那么所谓的“设备更新周期”逻辑将被彻底破坏。届时,整个机床行业的Beta将面临漫长的估值与业绩双杀。
重资产产能消化风险: 正在规划推进的二期3.17万吨结构件项目以及已投产的一期伺服压力机代表了庞大的固定资产投资。若遭遇下游市场需求超预期萎缩,或在关键订单竞标中被竞争对手以低价恶性抢单,将导致公司产能利用率长期低下,随之而来的巨额固定折旧将如无底洞般吞噬公司本就微薄的净利润 44。
价格战向高端蔓延的风险: 目前中小吨位伺服压力机市场的同质化内卷已经显现。如果这种恶性的“价格战”火苗随着竞争对手技术的快速模仿,不幸向上蔓延至600T甚至1250T的中大吨位领域,将无情地侵蚀公司刚刚建立起来的高端产品护城河与超额利润区 34。
这是目前主导亚威股份股价波动最大的非基本面情绪风险。市场对其阶段性的强烈追捧,很大程度上并非基于折弯机卖了多少台,而是完全受限于对苏州芯测的CPO/HBM测试设备预期,以及对威迈芯材、熹联光芯等参股资产的巨大想象空间。
核心证伪点(一旦发生将导致估值雪崩): 哪些事件发生会直接证伪其本轮成长逻辑的核心溢价部分?
苏州芯测极力推进的CPO测试设备在头部光通信客户处的“送样验证”宣告失败,或验证周期被无限期拉长,迟迟无法转化为报表上可观的量产订单收入 4。
韩国GSI的技术转移过程中出现严重的知识产权纠纷或水土不服,国内市场开拓受阻,导致其被寄予厚望的存储(HBM)测试业务放量严重不及预期。
其参股的底层重磅资产(如被市场传闻估值极高的熹联光芯)未能如期实现IPO上市,或其硅光芯片技术迭代速度落后于行业巨头,使得前期被市场过度炒作的预期投资收益估值泡沫彻底破裂 18。
综合以上对亚威股份基本面周期、产业链地位与资本预期差的深度拆解与反复推演,我们的核心研究判断总结如下:
值得跟踪吗(赔率与胜率的博弈): 胜率极高,且赔率具备巨大的向上弹性空间。 其“胜率”由金属成形机床领域单项冠军的绝对市占率、稳健的现金流底座以及国家设备更新周期托底,下行空间被极大封杀;而其“赔率”则完全取决于苏州芯测在CPO测试及HBM测试设备上能否实现从0到1的惊险一跃。这种“下有实体保底,上有科技期权”的典型哑铃型资产结构,在当前的A股装备制造板块具有较强的稀缺性。
资金属性匹配度: 现阶段极其适合中长期耐心资本与深谙产业规律的产业资金进行左侧潜伏布局。由于泛半导体硬科技设备的客户验证与导入周期极为漫长且充满不确定性,该标的绝对不适合追求短线立竿见影、急功近利的趋势博弈资金。
当前所处阶段的精准定性: 公司目前正处于一个微妙的十字路口:“主业周期修复逻辑的极早期 + CPO/半导体测试逻辑的情绪博弈与漫长等待兑现期”。
后续核心跟踪指标: 逻辑能否最终闭环,核心在于未来12-18个月内必须死盯两大关键验证点:其一,苏州芯测首批CPO或HBM测试设备正式斩获一线大厂实质性量产订单的官方公告(此为估值跃升的发令枪);其二,后续定期财报中,整体毛利率指标是否能够在高端产品放量与二期降本项目的双重驱动下,出现触底向上的实质性“利润修复拐点”。只有这两点同时共振,亚威股份才能真正迎来一场酣畅淋漓的戴维斯双击。