
文/段伟林
时隔八个月,无锡尚德与弘元绿能的重组又有了新进展。
近日,江苏尚德太阳能有限公司成立,法定代表人为弘元绿能总经理杨昊,注册资本6.3亿元,这标志着命运多舛的尚德迈入发展新阶段。
虽然尚德在光伏圈历史悠久,但经历破产重组后,实际上已经是一个全新的实体。
此尚德已非彼尚德。新成立的江苏尚德为独立法人主体,与仍处于预重整阶段的无锡尚德相互独立,资产、债务及法律责任完全隔离。
早在2025年9月,弘元绿能财务总监万英姿便已出任无锡尚德董事长,但无锡尚德目前仍由顺风光电100%控股,法定代表人为顺风光电董事长何淑范。
弘元绿能采取“接管理权不接债务”的重组模式,在有效控制风险的前提下盘活尚德资源,为行业洗牌期的企业整合提供了差异化路径。
弘元绿能、尚德以及可能在背后发挥了推动作用的无锡市,能否创出三赢局面?
一个城市与两家光伏企业的沉浮
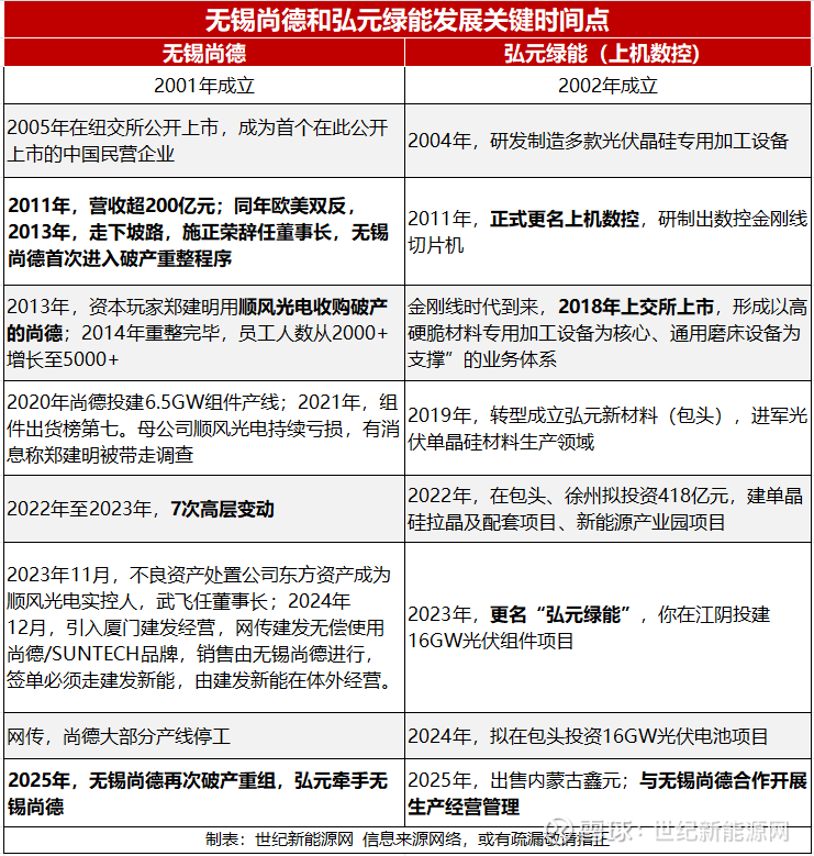
在中国光伏的发展史中,无锡曾与尚德深度绑定在一起,尚德的崛起离不开无锡市政府的大力支持,尚德鼎盛时期,周边配套企业有100多家,建立起了完备的产业链和人才积累。
无锡由此成为中国光伏发源地,组件产能一度占到全国的1/4。
但双反之后,无锡尚德破产重整,“巨星的陨落”一定程度上使得当地政府对于光伏产业的支持更为谨慎。
如今,距离无锡尚德最为风光的时候过去了15年,光伏新王早已登基,一批以光伏制造为主导的千亿级产业城市在全国范围内崛起。
2022年前后无锡光伏组件产能已不到全国的10%,产业规模逐年下降,目前无锡的光伏企业中,已缺少类似通威、隆基这样的龙头企业,单个企业的带动性和影响力远远不够。
过去十几年,无锡尚德虽一直在顺风光电旗下,但三易管理人,反复被“托管”,过得坎坷。
早期顺风光电也尽心尽力,30亿元接盘,带领尚德回到上升轨道,但随着竞争压力提升,顺风光电及尚德共同进入调整期,在行业技术变革最为迅猛的2022-2023年,尚德高层7次变动,产线停工,后续托管更多是在压榨尚德剩余价值。
2025年尚德再次陷入破产重整,继续等待有人来收拾这个“烂摊子”。
与尚德同期起步的上机数控,则走出了一条截然不同的发展路径。其早期聚焦光伏设备制造,2019年切入单晶硅生产领域,在创始人杨建良的带领下,2023年正式更名弘元绿能,完成从硅片企业到全产业链光伏企业的转型,颇有当年隆基之风,业内人称“小隆基”。
尽管弘元绿能一体化扩张野心显著,但在组件市场的根基薄弱,尚未在激烈竞争中形成优势。

二者的公开交集始于2025年。当年5月,无锡市新吴区人民法院裁定无锡尚德进入预重整阶段,招募公告中明确三项核心指标:实缴注册资本不低于5亿元、最近一年净资产不低于100亿元、资产负债率不高于70%。
弘元绿能以注册资本6.79亿元、2024年末净资产118.84亿元、资产负债率59%的指标“擦边”达标,被一些投资者认为是量身定制。
2025年7月,弘元绿能与顺风光电签署《合作经营协议》,接手无锡尚德的生产经营管理,助力维持企业稳定运营;
11月,弘元就已携手尚德共同亮相CREC2025无锡展,这也是尚德融入弘元体系之后的首次亮相。同一展台弘元与尚德分列两侧,无锡城市logo占据C位,展现出联动的姿态。

当前光伏行业的核心主旋律是资源整合,弘元绿能重组尚德也是踩中行业洗牌的核心节点,是企业整合存量资源的战略性布局。
当地政府无疑是想保住无锡尚德这张名片、盘活企业资产,若能借此培育一个链主企业带动区域产业升级,岂不美哉。
弘元绿能的一体化
急需“尚德”这块金字招牌
过去一年多,弘元绿能在业内存在感不低,多次传闻弘元绿能不配合行业自律,该公司屡次否认,其“另类”广为流传。
其业绩表现同样凸显特殊性,是目前已披露2025年度业绩预告的光伏企业中为数不多的盈利主体。
2025年,弘元绿能预计实现净利润1.8亿-2.5亿元,成功扭亏为盈,较上年同期近27亿元的亏损大幅回升,但扣非净利润仍为-2.5至-3.1亿元,全年主营业务同样没赚到钱。

弘元绿能2025年前三季度业绩
其在2025年有一个非常高光的时刻,2025年第三季度单季净利高达5.32亿元。
从弘元绿能的行事作风及盈利情况来看,其深知行业目前的状况不是某一家企业能够去改变的,且很擅长在大环境下发挥自己的优势,主要有两点:
一是,把握行业节奏。弘元自身调整了出货策略,在产业链价格略回升的三季度,出货量显著提升。
二是,通过资产优化实现回血,将所持内蒙古鑫元硅材料27%股权以12.45亿元转让给江苏中能硅业,为公司增加2025年度合并利润总额约2.91亿元。
此举缓解了巨额亏损的压力,也减少了硅料领域的重复投资。在2025年初,弘元绿能表示其硅料自给率已超过50%,对外采购多晶硅原材料的需求大幅降低。

弘元绿能的产品布局
财报显示,2024年,弘元绿能多晶硅产量为5.1万吨,硅片产量为29GW,电池产量为8.95GW,组件产量仅为4.45GW。组件环节明显是其全产业链布局的短板。这也正是弘元绿能2025年推进尚德重组的核心动因。
借助尚德的品牌积淀、市场渠道及销售体系,补齐弘元组件端短板。据此前媒体报道,尚德团队仅200余人,基本上都是销售人员,与弘元的产业优势形成互补。
对当下的弘元绿能而言,能否通过托管尚德拿下更多订单,尤其是海外订单,直接决定其组件业务的突破成效。
相较于目前海外业务占比仅2.66%的的弘元绿能,尚德的市场资源无疑要好得多,从其官方微信平台可见,尚德海外参展频次高,且已形成实质性成果。
2026年1月,尚德发布了与埃及、黎巴嫩、沙特的区域合作伙伴达成的最新战略合作,展示了其在中东、北非市场的渠道网络和本地布局,也给弘元注入了更多信心。
弘元绿能依托自身全产业链协同优势,叠加尚德的品牌影响力与海外渠道资源,有望真正打开下游组件市场的成长空间。
国外协同尚德,国内低价投标,能走通么?
但这条路子真的好走么?
光伏反内卷已走进深水期,多数企业都到了背水一战的境地。
这一轮走出内卷的关键在于低效产能的出清,恢复供需平衡。
根据Taiyang News统计的数据,尚德的PERC产品转换效率21.7%,其TOPCon的商用转换效率为22.4%,在TOPCon产品中处在偏后的位置,在如今的标准下基本都是低效产能,产线多已停产,早晚需要彻底退出市场。
弘元绿能官网提供的产品详情来看,其TOPcon 3.0组件最高转换效率为24.8%,绝对算是行业先进产能。但持续收录商业化量产组件的Taiyang News至今未收录弘元绿能的组件数据。

Taiyang News的收录标准
其产品在业内尚未形成规模和认可度。
品牌力不足的背景下,弘元绿能在组件市场的核心竞争手段,只能聚焦于低价优势,比拼成本控制能力。
如今行业价格分化已十分明显,飙升的银价叠加即将到来的出口退税节点,推动组件价格进入上行通道,一线大厂已纷纷明确涨价:
隆基绿能670W高功率BC组件报价突破1元/W,天合光能轻质单玻组件报价区间1.08-1.12元/W;晶科自3月起对650W以上的飞虎3和其他场景化特殊制程产品执行涨价计划,其他组件大厂基本都在涨价。
华电3月3日集采结果也印证了价格上涨趋势。高效组件标段投标价格为0.82~0.925元/W,常规组件标段价格在投标单价0.77~0.893元/W。
中国华电集团有限公司2026年光伏组件集中采购批次评标结果

而弘元绿能则延续一贯的低价竞标策略,组件投标价0.780元/W,仅比最低价的恒羲光伏高0.01元/W;
根据网传的32家企业投标价格对号入座来看,弘元的高效组件和常规组件投标价价差直接为零,而所有企业的平均价差为3.4分/W。弘元绿能虽未进入高效组件中标候选人名单,但如此低价背后,是可以接受亏损保生产,还是其垂直一体化的成本控制真这么好?

近期弘元还中标了华电另外一个100万千瓦风光制氢项目,组件报价0.743元/W,同样大幅低于另一入围企业正泰的0.783元/W。
在行业激烈洗牌的当下,弘元绿能独特的生存策略,实际上也是在给行业提供了一个不同于巨头们的差异化生存样本。
最终弘元绿能能否与尚德实现互惠互利,必须要通过两大考验:
一方面是尚德的品牌力,能否有效转化为订单优势;另一方面是弘元绿能的垂直一体化质量,能否持续释放成本优势,支撑其低价策略的同时实现盈利平衡。这条路的最终走向,仍需市场给出答案。
编辑:刘英丽
责编:刘婧媛