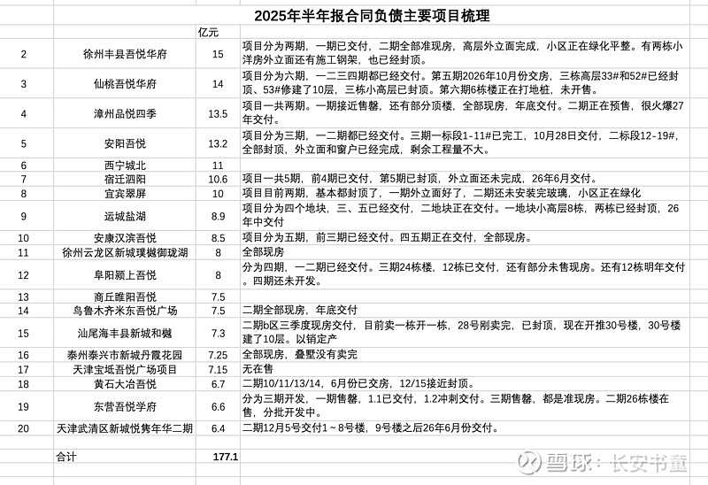
$新城控股(SH601155)$ 忙活一天,梳理了半年报列示的主要合同负债项目的进度情况,合计梳理了177亿,基本都是现房。还有两三个项目,还在持续分批开发中,节奏很好,项目位置不错,后续销售问题不大。
结论是什么?结论是,这些合同负债项目不需要耗用太多现金流了,基本都是现房。年底合同负债肯定可以降到300以内,手上还有200亿+的未售现房持续贡献正现金流,经营先现金流将会持续好转!
说得更直白一点,那就是住宅板块,能够自己包圆了!这个包袱已经甩掉了,可以按照商业广场去估值了。
住宅不挤占吾悦的现金流,吾悦可以拿租金去降低有息负债,卸掉抵押,然后reits扩容。
