其实我很好奇究竟有多少人去详细了解过津巴布韦最近到底发生了什么?
放眼望去就是一片矿被没收了,没了?是不是太情绪化,杞人忧天了?
建议观察下再传这些话的都是谁
下面我来按照时间顺序,根据miningzimbabwe报道来梳理一下并做一点补充
(我先说我看完后的理解,按照时间线的报道节选在下方感兴趣的可以看看)
(津巴布韦最大的矿业新闻媒体平台,专门报道矿业政策、矿企动态、矿产价格、法规变化等内容,不是政府机构,也不是企业,而是一家行业媒体)
首先并没有任何一次报道中指出要没收矿山,更没有说过要没收中矿的矿山,而且全片看下来,对于中矿的报道都是正面的,全部时间线看下来就是说:
原本我们安排的2027年禁止出口精锂矿,但是最近发现了赶在时间截至之前疯狂出口,囤货在邻国的行为,同时在出口的过程中,矿物的价值被低估,如纯度的检验问题,其他伴生矿的价值问题,还有就是打着低价值的货物其实混合了其他高价值的货物的问题
一部分是企业规划问题,一部分是他们自身的检测手段等问题{
在这些汇报当中有一个人,Kunaka ,曾经在2024年提出过一个说是所有矿产,津巴布韦国家都要免费持股26%,但是针对的是所有矿种的所有新矿,2025年生效,但是目前没有任何一家生效;
【首先这个是针对新矿,其次本轮报道中并没有看到任何相关的提及,只是看到这个人做了汇报,挖掘了一下才发现有这个东西,我不知道没收的传言是不是从这里来的。】
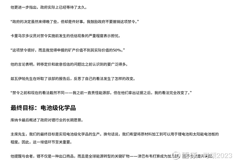
1. 2026年2月25日:矿业部长宣布禁止出口所有原矿和精锂矿,首先要说明的是针对的不仅仅是只有锂矿,还包括其他的矿种,文中部长还用铬举了例子;文中确实提到了没收,但是说的是不合规的出口的货物,并不是矿山;对于使用过期和失效的许可证的会没收许可证和取消采矿权

2. 2026年2月26日:再次重申目的就是为了打击违规运输和提升本地深加工,同时可以看到对于中矿和其他几个企业的报道是正面的

3. 2026年2月27日:报道一名员工在华友钴业的矿山出事
4. 2026年2月28日:大概就是列举证据说,我们经过审计发现,mmcz确实存在矿产资源泄露的问题

5. 2026年3月3日:大概还是说存在的大量的矿物在2027年禁令之前被疯狂出口,同时存在矿物价值被低估、瞒报、窃取之类的,同时对于中矿、华友的报道也是正面的

6. 2026年3月4日:树立了比较好的典型,巡视表扬了一番,对于中矿、华友也是点名表扬的


8. 2026年3月5日:再次强调资源不能流失,同时着力提升本地员工的能力,不能在这波产业升级中落伍了

9. 2026年3月16日:还是强调资源流失和产业附加值,产业升级


10. 2026年3月24日:展望美好未来
