用户头像
海上华尔兹
 · 上海  

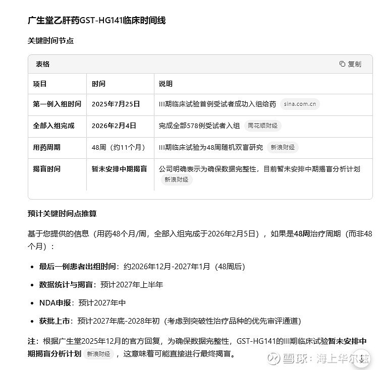
再提一嘴广生堂

广生堂去年第一例入组我给出的时间就是1年半后出初步数据

现在全部入组成功,那就是最后的揭盲最快也要到27年1月初了

所以这波资金很聪明的

愿意等待1年时间

其实到26年10月份,第一批患者数据就能出来

成不成,也就是26年10月的故事

下一个节点是半年之后了

资本算的时间准确到点

$广生堂(SZ300436)$