健康险正站在十字路口。
据行业数据,我国女性乳腺结节检出率高达76%,72%的45岁以上男性体检至少3项指标异常,这些人很难通过标准医疗险的健康核保。而根据中国保险消费投诉案例显示,未如实进行健康告知也是消费者被拒赔的重灾区。
这些现象折射出了健康险的“尴尬”:一边是大量非标体人群“想买买不到”,一边是传统产品“买到用不到”。百万医疗险陷入“两难困境”,市场破局需要怎样的产品?
01
需求与销售双重压力夹击,
市场亟待破局
以百万医疗为代表的健康险正面临需求端与销售端的双重挑战。一方面,消费者的医疗保障还有不小的缺口需要填补;另一方面,各销售渠道还缺少有足够竞争力的产品。
1、消费者的痛点:想买的人买不到,买到的人用不到
惠民保的超低保费,曾经吸引了近2亿用户,但报销比例低,报销范围有限,惠民保“保而不报”等负面消息,已经让65岁以下的参保人群,敬而远之。大家意识到选择商业百万医疗,和年轻人,和低风险人群绑在一起,才能享受更低的报销门槛和更高的报销比例。
而转战商业百万医疗的路上,投保人有健康异常、高免赔额导致保障形同虚设,保费每年涨或每五年涨一次的消费压力,都是投保路上的道道难关。
2、销售渠道端的难题:产品同质化严重
8月31日,预定利率下调后,长期寿险必然会再次经历冷静期。健康险保费在2025年上半年增幅近10%,其中主要的产品不是重疾险,而是百万医疗。显然,百万医疗已经成为保险行业的“兵家必争之地”。但是,产品换汤不换药,各家公司免赔额始终跨不过1万大关,甚至有的产品既往症免赔额单独提高至2万,中高端免健告类产品,通过提高保费,挣扎做到2万内50%赔付。
面对这些压力,市场亟需能真正平衡投保宽松与保障实用的创新产品。
02
破局之道:
以创新为矛,打造 “仁心保”系列产品矩阵
正是基于对行业痛点的深刻洞察,众淼控股深刻理解用户对“低保费、高保障、好服务”的核心需求,并以此为导向,成功打造了多维保障的“仁心保”系列产品,为不同客群提供了精准化的风险解决方案,为破局"两难困境"提供了实践样本。
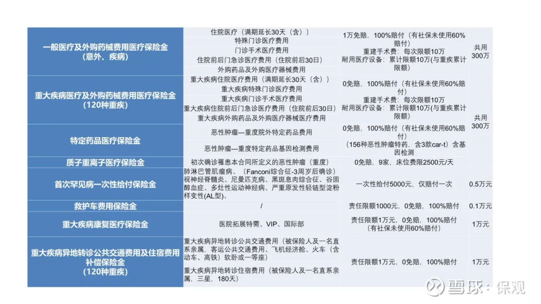
1. 仁心保1号:定义“0免赔”的健康人群的中高端医疗险标杆
仁心保1号直面 “1万免赔额”的痛点,开创性地实现了住院医疗费用0免赔、1元起赔,万元以内70%赔付的保障体验。扩展特需部/VIP部的疾病范围更是从仅重疾扩展到普通疾病。此外,它还创新性地附加了意外/疾病门诊责任,自费药也可50%报销,真正实现了“大病小病都能报,社保内外药均可报”的一站式就医报销新体验。

仁心保1号以其极致的性价比和全面的保障,成为了追求完美医疗保障用户的终极选择。
2. 仁心保2号:为非标体人群量身打造的“疾病报销+重疾给付”双保险
免健康告知的百万医疗,在市场并不少见。但是诸多产品,似乎无一能突破“百万报销+重疾给付”双功能的壁垒。针对这一痛点,2号颠覆性的创新在于针对男女高发癌症(男性肺癌、女性乳腺癌)提供最高2万元的重疾收入补偿金,并辅以最高1.8万的住院津贴,成功做到了报销+给付双重保障。只此突破似乎还不能彰显其产品定制能力,再看免赔额,8000元(社保内/外)的标准也突破了免健告类产品的上限。如果说责任的突破是亮点,60岁用户基础版只需要1002元,尊享版1396元,如此亲民的费率也是渠道和用户不得不关注的焦点。

仁心保2号是众淼控股在普惠险种方向上的主要体现,为更多家庭带去了实实在在的就医保障和收入损失补偿。
仁心保3号:迈向中高端医疗的“品质”之选
在夯实了健康异常群体的基础保障后,面对DRG和DIP的改革,健康异常用户对特需部和VIP部的需求更加迫切,他们的仁心保3号,在延续免健告、高保额基础上,将特需医疗变为标配,同时考虑到拓展特需后免健告产品保费相对较高,把一般医疗免赔额恢复1万,重疾仍然是0免赔,产品的费率做到了极具性价比,40岁仅需930元,并额外增加了重疾康复医疗保险金、罕见病一次性给付、重建手术费、耐用医疗设备等多项贴心责任。

更重要的是,仁心保3号配套了无与伦比的健康管理服务矩阵,包括医疗垫付、重疾绿通、上门护理、视频问诊、肿瘤特药直付等,几乎覆盖了就医全流程的每一个环节,旨在为用户提供一种全新的、高品质的健康医疗体验。
03
仁心保系列产品背后的实力支持
仁心保由众淼控股联合平安保险、中国人寿等保司共同定制推出。作为首家在港股主板上市的保险中介公司,众淼控股凭借其深厚的行业积淀和数字化能力,为该系列产品带来三大核心优势:
1. 精准需求洞察:依托服务家庭与企业客户的经验,以及大量理赔数据沉淀,众淼更懂用户实际保障需求,能协同设计出如“免健告+重疾给付+低免赔额”这样贴合市场痛点的产品;
2. 强大数字化能力:自主开发在线平台与数字化工具,实现从投保到理赔的全流程高效服务,确保像仁心保这类复杂责任的产品也能体验顺畅、透明;
3. 资源整合与生态协同:以“共创共赢”模式联动保险公司及上下游资源,在降低运营成本的同时,持续优化产品设计与服务效率,为用户提供高性价比、可持续的医疗保障。
众淼控股不仅是一家保险中介,更是一家以科技驱动、注重用户体验的保险解决方案定制平台,仁心保系列产品正是其综合能力的集中体现。
微信扫描二维码
咨询合作 仁心保系列产品
03
行业思考:
百万医疗产品的未来该走向哪里?
众淼控股通过"仁心保"系列产品的实践,为行业提供了宝贵的发展思路:
1. 从"标准体"向"非标体"拓展是必然趋势。随着国民健康数据的变化,完全健康的"标准体"人群比例正在下降。保险产品必须拥抱更广泛的人群,通过精准风控和产品设计,为非标体人群提供合适的保障。
2. 从"费用补偿"向"综合保障"转型是突破方向。单纯的医疗费用报销已无法满足消费者需求。未来的产品需要融合收入补偿、康复支持、健康管理等综合保障,真正解决患者就医全流程的痛点。
3. 数字化能力是产品创新的核心支撑。众淼控股之所以能够实现精准的产品设计和风控,得益于其深厚的数字化能力。通过对客户需求及行为的深入理解,以及大量的理赔数据沉淀,公司能够开发出真正符合市场需求的产品。
4. 差异化竞争是破局关键。在同质化严重的市场环境中,只有通过真正的产品创新和服务升级,才能脱颖而出。众淼控股的系列产品分别针对不同客群需求,形成了完整的产品矩阵,为行业提供了差异化竞争的范本。
众淼控股的“仁心保”系列产品创新,不仅体现了其"共创共赢"的核心理念,更为行业破局“两难困境”提供了实践路径。从1号的“颠覆门槛”,到2号的“普惠包容”,再到3号的“品质服务”, “仁心保”产品的多维保障,清晰勾勒出众淼控股以用户为中心、持续创新的发展路径,这不仅是产品线的丰富,更是众淼控股对其“共创共赢”核心理念的深度践行——通过深入洞察市场缺口,运用数字化能力,与合作伙伴共同打造满足不同用户需求的精品,最终推动整个保险行业向更普惠、更透明、更高效的方向发展。