用户头像
二月初八lzh
 · 上海  

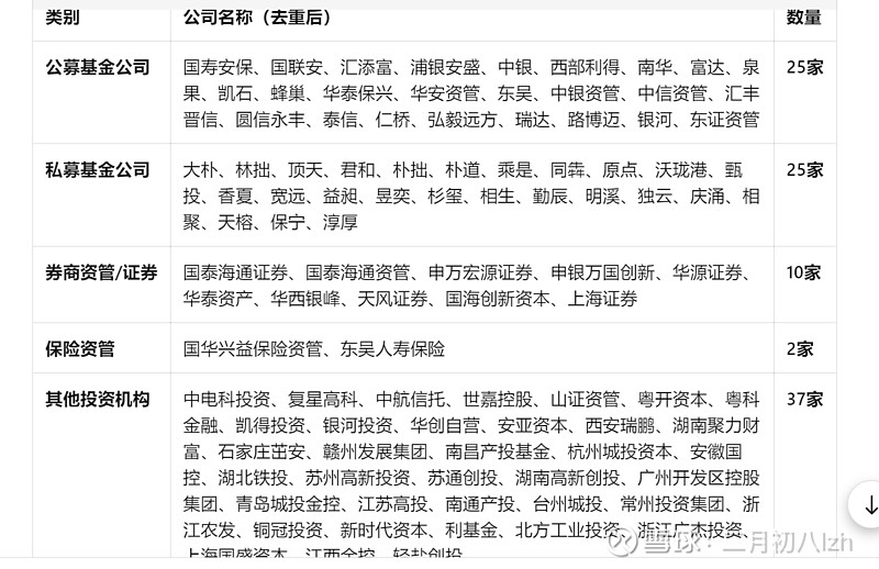
$移远通信(SH603236)$ 看到周五的尾盘,我基本猜测到是证监会通过的增发方案。结合发布的投资者关系活动记录表,在9月中,10个工作日接待了99家机构调研,实质应该为增发前的沟通会。99家机构如下: