每天信息汇报
2025-10-16 09:16
· 广东
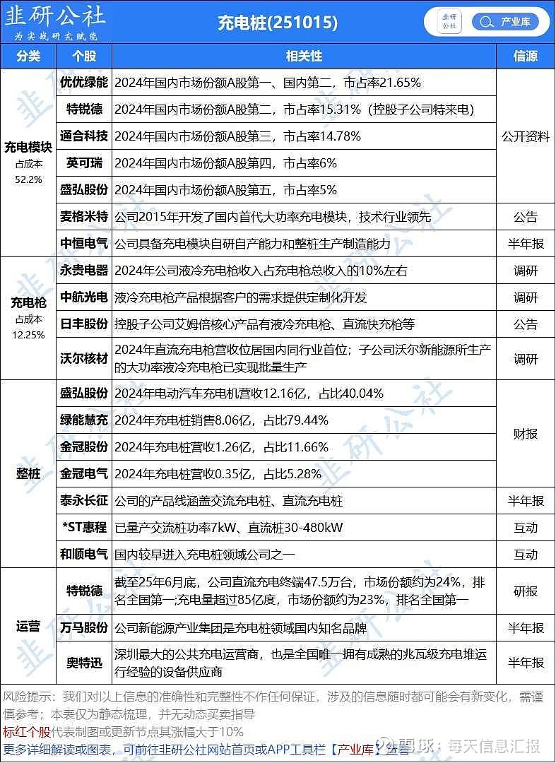
充电桩概念股汇总