恒通股份:与荷兰孚宝成立合营企业,荷兰孚宝是世界上最大液体石化仓储公司!
枫林松涛
2025-06-18 10:21
· 浙江
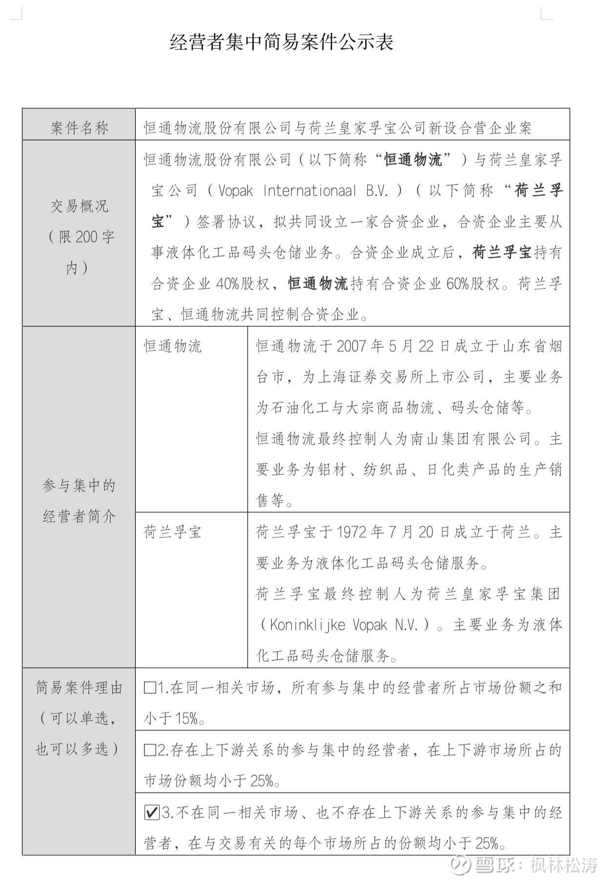
2025年6月17日,市场监督管理局通过无条件批准经营者集中案件列表。其中,恒通物流股份有限公司与荷兰皇家孚宝公司新设合营企业案获无条件批准。
荷兰皇家孚宝集团(Vopak),起源于1616年前,是世界最大的专业性港口储罐经营企业,主要从事液体石化产品的码头接卸和仓储,在全球32个国家拥有80个罐区,总存储容量超过2200万立方米。集团拟在临港工业区投资30亿元建设储运原油、成品油、液相和气相化工品的罐区和码头,正在进行基本设计等前期工作,预计2009年底开始投入运营。
恒通物流于2007年5月22日成立于山东省烟台市,为上海证券交易所上市公司,主要业务为石油化工与
大宗商品
物流、码头仓储等。恒通物流最终控制人为南山集团有限公司。主要业务为铝材、纺织品、日化类产品的生产销售等。
$胜通能源(SZ001331)$
$恒通股份(SH603223)$
$招商南油(SH601975)$