详情联系:吴立 / 戴飞 / 赵哲
核心观点
大地海洋:数字碳中和时代先行者,专注建设“无废城市”
公司是一家专注于废弃资源综合利用和循环经济发展的国家高新技术企业,20年来深耕废弃资源综合利用产业,通过将传统的废弃资源利用行业与互联网等技术相结合,持续对业务模式进行探索创新,是我国“无废城市”的先行者和探路者。公司股权结构稳定,业务体系清晰,整体营收处于快速增长阶段。
废弃资源综合利用行业:数字技术提高效率,助力双碳加速实现
“双碳”时代来临为公司废弃资源综合利用业务带来历史性发展机遇:1)我国作为“世界工厂”和资源消耗大国,资源短缺和资源利用低效已成为制约我国经济社会可持续发展的重要瓶颈;2)随着城镇化推进加速“垃圾围城”,建设“无废城市”已成为一项重要的政治任务。实现循环发展模式是解决这两个核心问题的关键途径,而数字技术在其中的重要程度也日益凸显,尤其是在大幅提升减碳效率相关方面。公司是业内少数几家将大数据、互联网+等技术应用于废弃资源全生命周期管控的企业。
完成收购虎哥,打通从回收到资源化利用的全产业链
1)公司现已占据产业核心生态位——资源化利用环节。公司主营1)危险废物业务,能对废矿物油,废乳化液、废滤芯、废油桶实现资源化利用和无害化处置,创新的“一站式”收集模式为汽修企业解决痛点;2)电子废物业务,能对“四机一脑”等电子废物拆解后销售给下游再生资源利用企业,全资子公司盛唐环保是浙江省废弃电器电子产品处理龙头。
2)为实现废弃资源综合利用全产业链一体化布局,公司正在向上游回收+分类环节延伸。公司于2025年8月收购虎哥100%股权,虎哥是浙江省居民家庭生活废弃物回收服务龙头,旗下拥有居民家庭生活废弃物和生活服务品牌“虎哥”。标的公司创新建立了O2O垃圾回收模式,打造了“前端收集一站式,循环利用一条链,智慧监管一张网”的“互联网+”居民家庭生活废弃物回收体系,完整打通了居民端减碳全流程。标的公司已于2019年实现盈利,在2024年实现0.54亿元的净利润。
盈利预测与估值
我们预计2025-2027年,公司实现营收13.98/16.09/18.64亿元,归母净利润0.05/1.72/2.28亿元,对应EPS 0.04/ 1.22/ 1.61元/股。我们看好大地海洋通过合并打造“回收—拆解—利用”一体化全产业链闭环,叠加业绩高速增长,给予公司2026年35倍PE,对应市值 60.2 亿元,对应目标股价42.7 元,上调为“买入”评级。
风险提示:产品价格下降的风险、废弃电器电子产品处理基金补贴相关风险、环保与安全生产的风险。




1. 大地海洋:数字碳中和时代先行者,专注“无废城市”建设!
杭州大地海洋环保股份有限公司创立于2003年,2021年9月于深交所创业板上市(大地海洋,301068.SZ)。公司是一家专注于废弃资源综合利用和循环经济发展的国家高新技术企业,主营废弃资源综合利用,主要从事危险废物的资源化利用、危险废物的无害化处置和电子废物的拆解处理。公司在不断提升技术工艺的同时,也在持续对业务模式进行探索创新,通过将传统的废弃资源利用行业与互联网等技术相结合,将公司打造成具有现代服务特质的“无废城市”建设运营服务商,推动我国数字经济与绿色经济协同发展。
1.1. 已布局·资源化利用环节:占据产业核心生态位
目前,公司的危险废物业务主要由大地海洋运营,电子废物业务主要由子公司盛唐环保运营。其中电子废物业务是支撑营收的主力,2024年贡献约73%的营收;危险废物业务和电子废物业务对利润的贡献差距不大,2024年分别为47%和50%。


1.1.1. 危险废物业务——“一站式”收集解决汽修企业痛点
公司于2006年取得废矿物油的经营许可。此后,公司陆续开展了危险废物的收集、资源化利用、无害化处置业务,最初主要是面向汽修企业和制造业企业的废矿物油回收业务。在长期为汽修企业提供废矿物油收集服务的过程中,又进一步了解到汽修企业难以用低成本的方法高效处理废油桶、废滤芯、废过滤棉等其他危险废物的痛点。公司于2018年研发了废油桶、废滤芯无害化处置技术,2019年申领危险废物经营许可证后,进一步开展了废乳化液、废滤芯、废油桶的回收业务。公司危险废物业务现已形成“前端收集一站式”服务创新模式,通过“一站式”收集废油桶、废滤芯与废矿物油后,再进行无害化处置。既丰富了公司产品线、提升了盈利能力,同时也大大提高了汽修企业处置危险废物的便利性:
1)废矿物油:
公司向汽修企业、制造业企业收集废矿物油后进行资源化利用,生产出润滑油基础油等产品,转移销售给下游再生资源利用企业以实现盈利。
公司市场部负责与产废单位达成合作意向后签订采购框架协议,对计划利用处置废矿物油的数量、运输方式、利用处置方式等进行约定,并根据其品质等级、市场竞争情况等因素确定采购价格;公司承担运输费。为应对我国废矿物油分布广、分布散、频次多、单次量小等痛点,公司取得了《道路运输经营许可证》,自建由车队、驾驶员、收集员组成的危废收集运输团队,危废运输车辆均装有道路运输车辆卫星定位装置和智能视频监控报警装置,并通过“小蚂哥”云数据平台进行全流程跟踪和数据汇总,以提升危废转移过程中的风险控制能力、并解决了响应不及时以及单次运输成本偏高的问题;公司处置利用部根据所收集的废矿物油数量以及品质等级合理安排废矿物油的加工利用。废矿物油按品质分类至不同的油池,经过沉降除杂、加热、分层除水等一系列处理工艺后生成润滑油基础油。资源化利用过程中产生的固体废物委托具备相应资质的单位进行处置。公司生产的润滑油基础油是制造润滑油的基础原料,下游再生资源利用企业向公司采购润滑油基础油后,经过蒸馏、提纯、精制、调和等多道工序可制成不同品类的润滑油。产品价格受原油价格影响波动较大,所以不会提前约定销售价格。
2)废乳化液、废滤芯、废油桶:
公司向汽修企业、制造业企业收集废乳化液、废滤芯、废油桶等再生利用价值较低的危险废物后进行无害化处置,通过向产废单位收取处置服务费实现盈利。此外,在无害化处置过程中回收废钢铁等再生资源产品,销售给下游再生资源利用企业实现收入。
公司市场部负责与客户达成合作意向后签订危废处置服务协议,综合考虑所处置危险废物的类型、处置成本、距离等因素确定处置服务单价,并依据实际的处置重量与产废单位进行结算;公司收到产废单位委托处置危险废物的需求后,由危废收集运输团队上门收集并运回公司进行处置,运输费用主要由公司承担,收集过程与废矿物油基本相同。不同之处在于这些危险废物的再生利用价值较低,公司收集时向产废单位收取处置服务费;危废收集运输团队将危险废物运至厂区并过磅后,处置利用部对不同类别的危险废物,采用定制化的工艺进行无害化处置。处置过程中产生的含油废渣、水处理污泥、含油废纸等固体废物则委托具备相应资质的单位进行处置。

截至2025年6月,在回收渠道方面,公司已与供应商建立起稳定的合作关系,包括近4300家汽修企业及2700余家制造业企业,成熟稳健的运作模式以及专业的综合利用能力为公司赢得供应商的广泛认可,确保公司能长期稳定地获得危险废物、电子废物等原料资源;在生产端,公司拥有废矿物油收集与利用许可能力6万吨/年、废乳化液3万吨/年、废油桶(壶)0.3万吨/年、废滤芯0.3万吨/年、塑料废油桶0.3万吨/年;业绩方面,公司业务自2020年后快速增长,2022年后增长速度放缓,但仍保持了稳定增长趋势。2024年,公司危险废物分部营收为2.36亿元,同比增长2.33%,毛利0.74亿元,毛利率达31.30%。

1.1.2. 电子废物业务——浙江省废弃电器电子产品处理龙头
2009年,上市公司全资子公司盛唐环保成立,此后公司取得《废弃电器电子产品处理资格证书》。公司将拆解电子废物得到的拆解产物销售给下游再生资源利用企业,并依据废弃电器电子产品的规范拆解种类、数量及基金补贴标准申领废弃电器电子产品处理基金补贴,从而实现盈利。
公司采购的废电视机、废电冰箱、废空调等电子废物最初产生于千家万户、各企事业单位中。首先由流动回收人员通过走街串巷从千家万户中回收电子废物后,就近汇集至当地废旧物资回收站(个人回收商)或废旧物资回收企业,由后者汇集归类后直接销售给废弃电器电子产品处理企业进行拆解处理。
公司作为废弃电器电子产品处理企业,是目前全国仅有的109家及浙江省仅有的5家纳入基金补贴名单的企业之一,在电子废物回收处理链条中占据相对优势的地位,上游供给充足,为提高电子废物采购效率,公司采取集中回收的模式采购电子废物。
在电子废物分类拆解环节,公司分别为“四机一脑”配备了专门的拆解作业流水线,通过人工和机械相结合的方式,对电子废物进行分类拆解,从中获取废金属、废塑料、废压缩机等再生资源产品。过程中分离的出废电路板、含铅玻璃、荧光粉、含汞背光灯管等危险废物,公司收集后委托给具备相应资质的经营单位进行处置。
公司将拆解出的废金属、废塑料、废电路板等再生资源,向下游再生资源利用企业销售实现盈利。公司拆解产物经过再生利用后可作为良好的工业原料,可通过深加工可生成金属、塑料等工业原料,提取出金、银等稀贵金属,且其原料为电子废物,相对而言性价比较高,下游市场需求旺盛。由于拆解产物的价格受金属、塑料等大宗商品价格影响波动较大,所以不会提前约定销售价格。

公司位于长三角地区的浙江省杭州市,制造业企业数量以及居民汽车和电器电子产品的保有量均位居全国前列。与此同时,杭州市正以碳达峰碳中和目标为引领,充分发挥创新、生态、数字经济等优势,到2025年建设成为全国先行示范的“无废城市”样板,为废弃资源综合利用企业提供了广阔的发展空间。
在生产端,2024年盛唐环保规范拆解废弃电器电子产品262.79万台,占浙江省当年公示拆解数量的比例为40.02%,位居浙江省第一名。业绩方面,2024年,公司电子废物分部营收为6.94亿元,同比增长0.24%;毛利0.78亿元,毛利率为11.17%。

根据财政部发布的《关于停征废弃电器电子产品处理基金有关事项的公告》和《废弃电器电子产品处理专项资金管理办法》,2024年1月1日前,公司拆解废弃电子产品可获得政府基金补贴。2024年1月1日后,对具有废弃电器电子产品处理资格、满足申领专项资金标准和条件的企业给予专项资金支持。其中废弃电器电子产品处理基金为政府性基金,根据我国电器电子产品生产者责任延伸制度的要求,电器电子产品生产者、进口电器电子产品的收货人或者其代理人为基金缴纳义务人,按照一定的征收标准缴纳基金。所征收基金主要用于废弃电器电子产品回收处理费用补贴,以促进废弃电器电子产品的规范拆解处理,避免非法拆解引起的环境污染。依法取得废弃电器电子产品处理资格且纳入废弃电器电子产品处理基金补贴企业名单的企业,对列入《废弃电器电子产品处理目录》的产品进行处理,可按照废弃电器电子产品的规范拆解种类、数量及基金补贴标准申请废弃电器电子产品处理基金补贴。政府作为基金的管理者,主要职能是保证生产者缴纳基金,监督处理企业严格按规定进行拆解处理,并根据其规范拆解处理情况从基金中支付基金补贴,该补贴是对处理企业规范拆解处理活动的补偿,不属于政府补助的范畴。

基金补贴和专项资金是公司电子废物分部业务营收中的重要组成。根据《废弃电器电子产品处理基金补贴标准》和公司公告测算,公司2018-2024年可申请基金补贴整体呈现稳定增长状态,2018-2024年CAGR为8.08%。根据国家财政部公布的《2025年废弃电器电子产品处理专项资金预算表》,2025年废弃电器电子产品处理专项资金共50亿元,少于2024年执行数75亿元。其中,用于发放原废弃电器电子产品处理基金制度时尚未补贴的资金额度为23亿元,“以奖代补”支持行业发展的资金额度为27亿元。其中基金补贴制度时尚未补贴的资金额度中归属于公司的金额为5,996万元;“以奖代补”专项资金中2024年度金额中归属于公司的金额为7,903.57万元,合计13,899.57万元。从应收账款来看,公司应收账款主要由应收拆解处理基金和专项资金构成,应收拆解处理基金和专项资金无法收回的风险极小,发生的信用损失主要为由于回款周期较长导致的时间价值损失。截至2024年报,公司尚有应收账款5.56亿元为未发放的基金和专项资金补贴。

1.2. 正收购·回收+分类环节:打通全产业链一体化
1.2.1. 虎哥:浙江省居民家庭生活废弃物回收服务龙头
虎哥(后文称为“标的公司”,与大地海洋公司作区分)成立于2015年7月,是一家专注于居民家庭生活废弃物回收和资源化利用业务领域的高新技术企业,目前已成为浙江省垃圾分类回收领域的领先企业。截至2025年11月30日,虎哥已由杭州大地海洋环保股份有限公司100%控股,并完成工商变更登记,成为其全资子公司。唐伟忠先生与张杰来女士为大地海洋及虎哥的共同实际控制人,本次交易构成同一控制下企业合并。
标的公司成立之初名为“浙江九仓再生资源开发有限公司”,原为上市公司大地海洋的全资控股子公司。但由于当时,垃圾分类回收领域尚无可借鉴的商业经验,标的公司一直处于不断投入和模式探索阶段,运营成本较高且无稳定收入来源,能否在短期内实现盈利存在不确定性,相较而言,大地海洋彼时商业模式相对成熟且已实现盈利。出于对不同业务板块风险隔离的考虑,董事长唐伟忠在2015年底决定将标的公司100%的股权进行剥离,此后大地海洋和标的公司分别独立运营。
自此,标的公司打磨自身、静待时机,后抓住市场需求与国家政策的双重红利,进入发展快轨:
1)随着我国社会经济的快速发展城市化进程的加快以及人民生活水平的迅速提高,城市生产与生活过程中产生的垃圾废物也随之迅速增加,“垃圾围城”问题日益凸显。一方面是生活垃圾占用土地,污染环境的状况以及对人们健康的影响也越加明显,城市生活垃圾的大量增加,导致越来越多的大中城市面临“垃圾围城”压力,根据国家统计局,2023 年仅全国城市的生活垃圾清运量即达 2.54 亿吨;另一方面,生活垃圾是放错了位置的“资源”,也是最具开发潜力的“城市财富”,生活垃圾中的废玻璃、废金属、废塑料、废纸类、废织物等经过分类处理后均可以变废为宝、循环利用。
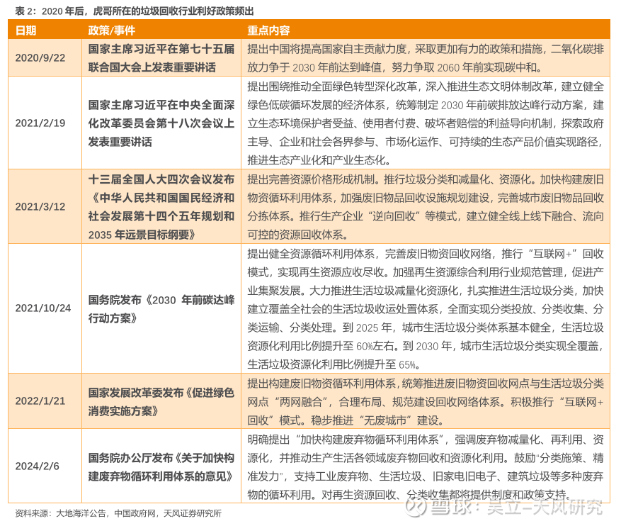
2)2020年9月,国家提出“双碳”目标,此后与发展绿色循环经济相关的产业政策相继落地。尤其是2021年10月国务院发布的《2030年前碳达峰行动方案》中提及,要健全资源循环利用体系,完善废旧物资回收网络,推行“互联网+”回收模式,实现再生资源应收尽收。加强再生资源综合利用行业规范管理,促进产业集聚发展。大力推进生活垃圾减量化资源化,扎实推进生活垃圾分类,加快建立覆盖全社会的生活垃圾收运处置体系,全面实现分类投放、分类收集、分类运输、分类处理。到2025年,城市生活垃圾分类体系基本健全,生活垃圾资源化利用比例提升至60%左右。到2030年,城市生活垃圾分类实现全覆盖,生活垃圾资源化利用比例提升至65%。
根据公司公告,随着业务规模的扩大和运营成本的持续下降,标的公司于2019年实现了扭亏为盈。2019年、2020年和2021年1-6月,标的公司分别实现未经审计的营业收入约 2.07亿元、2.68 亿元和 1.68 亿元,未经审计的净利润约0.12亿元、0.45亿元和0.25亿元,并在2024年实现4.66亿元的营业收入和0.54亿元的净利润,收入增长迅速,盈利能力良好。本次交易中,标的公司成为公司“无废城市”建设运营服务战略布局的重要一步,构建新的利润增长点,实现双方品牌的协同发展。本次交易将有利于公司整合业务资源,进一步完善公司产业链,符合长期经营发展战略。


1.2.2. 创新O2O垃圾回收模式,打通居民端减碳全流程
虎哥是全国“无废城市”的先行者,自成立以来,积极调研、持续投入、不断摸索,创新性地将互联网、物联网、大数据等技术与居民家庭生活废弃物回收相结合,围绕“数字城市”现代环境治理体系建设,打造“无废城市”,提供生活垃圾减量化、资源化和无害化服务,建立了“前端收集一站式,循环利用一条链,智慧监管一张网”的“互联网+”居民家庭生活废弃物回收体系。公司于2021年12月率先完成了生活垃圾可回收物碳减排量(CCER)方法学论证,并成功接入浙江省“浙里办”、“浙政钉”政务平台。2022年4月,虎哥的“虎哥数字城市生活垃圾分类治理服务场景”入选2021年度浙江省人工智能典型应用场景和优秀解决方案(产品)名单。此外,“虎哥模式”亦被列入浙江省首批“无废城市”适用先进技术名单,并向全浙江省推广。

虎哥(英文名:Huge)是浙江虎哥有限公司旗下的居民家庭生活废弃物和生活服务品牌,具体来看:
一、数字城市垃圾治理服务(居民家庭生活废弃物服务)
前端收集一站式。公司在前端可一站式收集全品类可回收物,在该模式下,垃圾回收集中度高,可避免分散管理与资源浪费;同时协同收集有害垃圾、大件垃圾、园林垃圾,可降低生活垃圾治理成本。为解决垃圾前端分类的痛点,实现居民家庭生活废弃物的简单化和便捷化,公司向服务范围内的每户居民发放定制收集袋和支架,对全品类可回收物、大件垃圾等应收尽收。居民通过下载和绑定虎哥APP/微信小程序,即可通过“虎哥回收”呼叫虎哥服务人员上门收集。为进一步让居民体验垃圾分类的“获得感”,提升居民家庭生活废弃物的积极性和持续性,公司开发了线上“虎哥商城”,居民通过提供可回收垃圾获得的环保金,可到虎哥商城兑换商品或进行提现。




智慧监管一张网。公司以“上门到户”的信息登记为基础,构建五大板块于一体的智慧化管理平台,能够实现过程实时化、透明化管理,对接智慧“城市大脑”,助力“垃圾分类”工作全过程信息化。公司将互联网、大数据、物联网技术应用于居民家庭生活废弃物回收和资源化利用业务领域,建立了“垃圾分类大数据平台”、“呼叫订单监管平台”、“物流清运监管平台”、“资源化利用监管平台”、“零售云数据平台”、“居民碳减排信息实时监控平台”等一系列智慧化管理平台,可以实现垃圾分类投放、分类收集、分类运输、分类处置全过程溯源。同时,公司可以将相关信息与政府主管部门实时共享,为居民生活垃圾“碳足迹”跟踪体系以及城市“碳账户”的建立提供有力的数据支持。

二、生活服务
以“以旧换新”的理念,推进各类生活用品制造商实现社会责任延伸,向居民提供快捷、便利、实惠的生活用品和生活服务。
公司营收整体呈现稳步增长趋势,整体盈利能力强。截至2022年8月数据,公司2021年实现营收3.65亿元,同比增38.33%,净利润0.33亿元,净利率9.09%;2022年1-8月,公司实现营收2.77亿元,净利润0.46亿元,净利率16.74%,均创历史新高。截至2022年,公司营收由垃圾回收服务、再生资源销售、虎哥商城销售、技术服务收入四部分组成,前五大客户主要由政府机关和下游再生资源回收企业构成,贡献总营收占比超70%:
1)垃圾回收服务为第一大主业,贡献近70%营收,毛利率超30%。该业务营收主要来自公司已签约服务地区政府主管部门的生活垃圾回收项目,客户为政府机关。公司积极参加招投标项目,由于垃圾回收服务收入规模持续上升,公司垃圾回收服务报价得以呈现下降趋势,从而使公司更具竞争力。我们认为,维持已有政府项目+开发新地区政府项目,是公司业绩可持续增长的基础,公司通过不断优化业务模式、持续降低运营成本、形成区域规模和品牌优势等为此提供了保障。


2)再生资源销售为第二大主业,贡献营收约30%,毛利率平均在47%左右。该业务营收主要来自公司对废纸、废铁、废塑料等再生资源的销售,客户为下游再生资源回收企业。该业务营收和业绩与大宗商品价格呈现一定相关性。为应对再生资源销售价格的大幅波动,公司在与各区域政府签订的政府采购服务合同中有约定,公司可按照市场情况自行调整环保金兑换标准,调整前须经当地政府审核批准。




2025年8月15日,公司已完成对虎哥100%股权的现金收购,交易对价为1.35亿元,资金来源为自有或自筹资金。收购完成后,浙江虎哥成为大地海洋全资子公司。
在公司经营方面,通过收购虎哥,公司可以迅速切入居民端废弃物回收和资源化利用这一快速增长的蓝海市场,公司的业务领域从一般工业固体废物的处置和电子废物的拆解处理延展至市场更为广阔的居民家庭废弃物回收综合利用,产业布局将更加完善,为公司后续的高质量发展奠定坚实的基础。此外,虎哥在新技术、新模式的探索上具有创新性,并且形成了一套标准化、可推广、可复制的“虎哥模式”,公司收购虎哥可实现在品牌、渠道、技术等方面的共享,有利于公司原有业务的能力提升,打通“回收”环节,建立“回收-拆解-利用”的废弃资源循环利用产业链,助力公司成为国内极具竞争力的“无废城市”建设运营服务商。
未来二者协同发展将主要体现在以下方面:
产业链协同。在产业链布局上,延伸“废弃资源循环再生”产业链是公司未来发展战略的要点之一。公司子公司盛唐环保主要从事废电视机、废电冰箱等电子废物的集中回收与拆解处理,是浙江省仅有的 5 家废弃电器电子产品定点处理企业之一。虎哥主要从事居民家庭生活废弃物和再生资源回收业务,截止2024年,服务区域已覆盖浙江省余杭区、安吉县、柯城区、衢江区、新昌县、龙港市、瓯海区、泰顺县、拱墅区、江苏省锡山区,铺设服务站点522个,居民已开碳账户数229.2万个。本次收购完成后,公司一方面可以利用标的公司已有的业务体系布局,拓展相关区域内和周边区域的废弃电器电子回收业务,以较低的边际成本即将业务从 B 端直接触达 C 端,减少中间环节,提高整体收益。另一方面,针对浙江省内的其他区域,公司未来可与标的公司协同规划和建设“收集—运输—分拣—利用”等各个环节,统一调配人员和资源,提升上市公司的业务规模和盈利能力。
技术协同。在技术协同上,标的公司将互联网、大数据、物联网技术应用于居民家庭生活废弃物回收和资源化利用业务领域,已建立“垃圾分类大数据平台”、“呼叫订单监管平台”、“物流清运监管平台”、“资源化利用监管平台”、“零售云数据平台”、“居民碳减排信息实时监控平台”等一系列智慧化管理平台,可以实现垃圾分类投放、分类收集、分类运输、分类处置全过程溯源。公司自身也开发了拥有自主知识产权的“小蚂哥”云数据平台,可应用于危险废物的回收、利用和处置的全过程。公司与标的公司的数据平台有一定相似性,具备整合的基础。本次交易完成后,双方可对数据平台进行融合,技术部门可以通过共享研发成果等方式避免重复投入研发资源,提高研发效率,实现研发技术方面的协同。
发展资源协同。在品牌方面,大地海洋作为创业板上市公司,具有较好的市场声誉,标的公司并表后作为上市公司的子公司,有利于与地方政府开展合作,并提升在招投标过程中的综合竞争力。而标的公司的服务区域和服务居民数量还在不断扩大,有助于上市公司在市场上的品牌认知度提升;在渠道方面,受制于自建回收网络回收成本较高,盛唐环保的废弃电器电子产品目前只能来源于 B 端(废旧物资回收企业和个人回收商),而标的公司拥有自建的居民家庭生活废弃物回收体系,可与盛唐环保进行对接,减少中间环节,降低盛唐环保的废弃电器电子产品采购成本。此外,无论是盛唐环保或是标的公司,其拆解或分拣后的最终产物均包含废金属、废塑料等,收购完成后,这些废旧物资可以统一销售,规模化效应有助于上市公司提高议价能力;在融资方面,随着标的公司服务区域不断扩大,其对资金的需求亦大幅增加,但作为非公众公司,标的公司融资手段、融资渠道相对有限。通过本次交易,标的公司将成为上市公司的全资子公司,可通过上市公司的资本平台进行股权或债权等方式融资,融资渠道将大为拓宽。
1.2.4. 收购威立雅杭州形成全产业链协同,提升运营效率
截至2025年11月,公司对威立雅杭州的收购已完成工商变更登记。根据公司2025年11月5日发布的《关于以现金收购股权的公告》,大地海洋拟以现金收购威立雅资源再生(杭州)有限公司100%股权,总对价5,966.52万元。
该标的公司是浙江省仅有的5家拥有《废弃电器电子产品处理资格证书》的企业之一,资质稀缺,且拥有9条拆解线,年拆解处理能力达352.32万台。本次收购是公司践行 “回收—拆解—利用”一体化全产业链的关键举措,旨在通过整合标的公司产能与资质,进一步提升拆解能力,减少区域内潜在竞争风险,加强资源整合,以巩固和提升公司在浙江省的行业市场地位。
此次收购完成后,在前端回收体系系统整合的加持下,公司能更好地发挥上下游协同效应,进一步提升资源周转效率和价值挖掘能力,符合公司经营发展需要及整体战略发展方向。此外,公司自有的“小蚂哥”云数据平台可应用于危险废物和电子废物的全流程跟踪和大数据汇总。公司全流程的信息化管理有望实现技术协同与数据共享,提升拆解业务运营的智能化水平和成本控制能力。我们认为,公司通过本次收购提升了拆解能力,完善了全产业链协同,凭借产业和技术协同,有望提升运营效率。伴随政策红利和公司规模效应,公司整体盈利能力有望进一步改善。
1.3. 股权结构稳定,业务体系清晰
上市公司股权结构稳定,唐伟忠、张杰来夫妇为上市公司控股股东、实际控制人;唐宇阳为唐伟忠、张杰来夫妇之女,为公司实际控制人之一致行动人。其中,唐伟忠先生为公司董事长,于上世纪90年代起进入废弃资源综合利用业,目前直接持有上市公司股权合计38.25%。上市公司业务体系清晰,目前主要的全资子公司包括浙江盛唐环保,以及近期收购的浙江虎哥和威立雅资源再生等。

为激励公司董事、高级管理人员,确保公司发展战略和经营目标的实现,公司制定了2024-2026年的限制性股票激励计划。该计划拟授予的股票总量为234万股,授予价格为9.52元/股。后受利润分配及资本公积金转增股本影响,计划授予股票总量调整为304.20万股,授予价格调整为7.09 元/股。目前2024年的公司剔除股份支付费用影响后的归属于上市公司股东的扣除非经常性损益后的净利润金额为0.84亿元,较2023年增长76.95%。
我们认为,此次限制性股票激励计划的推出,充分彰显公司对2024-2026年业绩持续增长的坚定信心,而在2024年首个归属期,公司扣非净利润增长率远超10%的考核目标并实现公司层面100%归属比例,验证了激励计划的有效性,也为后续两个归属期的目标达成奠定了坚实基础,在未来两年中有望进一步达成相应的业绩目标。


整体来看,废弃资源利用行业在“碳达峰、碳中和”大背景下迎来历史性发展机遇。 2024年,公司实现营收9.47亿元,同比增长0.99%,2018-2024年CAGR约为19.32%;实现归母净利润0.86亿元,同比增长54.99%,2018-2024年CAGR约为4.73%。由于原材料价格上涨、公司厂房2018年搬迁&新产能2021年投产开始产能折旧、电子废物基金补贴发放进度和基金政策调整等原因,导致2019年后公司利润受到不同程度的影响。2024年,公司毛利率为16.45%,净利率为9.08%,毛利率较上年减少1.45pct,净利率较上年增加3.09pct。我们认为,基金政策调整及专项资金下调等因素,一定程度上影响了公司营收增长节奏。但公司主动顺应政策变化优化经营策略,通过优化价格传导机制,将政策影响向前端环节传导。同时,公司借助收购虎哥、威立雅,对前端回收体系进行系统性整合,成功构建“回收—拆解—利用”一体化全产业链闭环,以期充分发挥上下游协同效应,未来有望持续转化为业绩增长的动力。


双碳时代为废弃资源利用行业带来历史性发展机遇。我国于2021年已制定了碳达峰(2030年前)和碳中和(2060年前)的目标。在“碳达峰、碳中和”大背景下,推动了废弃资源综合利用行业由原来的低小散向优势企业集聚,环保行业的演绎将从过去的污染防治逐步深化至再生资源利用。目前我国包括废矿物油、废弃电器电子产品、废塑料等在内的再生资源利用率仍较低,碳中和背景下再生资源减碳效应突出,将进一步激发下游需求,废弃资源利用行业将有望长期处于高景气状态。
2.1. 废弃资源循环利用是解决我国可持续发展的关键途径
我国作为“世界工厂”和资源消耗大国,对各类资源需求旺盛,资源短缺和资源利用低效已成为制约我国经济社会可持续发展的重要瓶颈。废弃资源综合利用行业通过对废弃资源的循环利用,实现“资源开采及生产-产品-消费-废弃-回收-利用-再生资源-产品”的循环发展模式,已成为解决我国可持续发展中合理利用资源和防治污染这两个核心问题的关键途径。2021年3月,我国十四五规划更是明确提出全面提高资源利用效率,强调要加快构建废旧物资循环利用体系。
废弃资源综合利用行业由上游的产废单位、中游的废弃资源综合利用商、下游的再生资源利用企业组成。行业涉及到多个环节,包括废弃物的产生、收集、分类、处理到再生资源的利用。
公司主营业务属于废弃资源综合利用行业,国家政策支持力度大。近年来,我国对生态环境的保护日益重视,出台一系列鼓励支持废弃资源综合利用的文件,明确环境污染防治需坚持减量化、资源化和无害化原则,并将“废矿物油再生利用”列入国家战略性新兴产业重点产品和服务指导目录,将废旧电器电子产品等资源循环利用基地建设确定为我国经济发展鼓励类行业。行业政策的支持为公司业务的发展提供了良好的外部环境。预计未来,国家将颁布更多的产业政策,鼓励危险废物、电子废物的规范处理和拆解,打击非法处理和拆解,公司的业务有着较大的增长空间。
2.2. 城镇化推进加速“垃圾围城”,建设“无废城市”迫在眉睫
随着我国城镇化的不断推进,近几年来“垃圾围城”的问题日益突出。根据国家统计局数据,2024年我国城镇化总人口量为9.44亿人,城镇化率67%,2000-2024年CAGR为3.05%;根据住房和城乡建设部数据,2024年我国城镇垃圾处理量为3.29亿吨,2006-2024年CAGR为5.12%,较同期城镇人口增速高2.41pct,而人均日可处理垃圾量仅为0.96千克,2006-2024年CAGR仅为2.34%,较同期城镇人口增速低0.37pct,可见我国城镇垃圾处理能力和城镇化人口的不断增长尚不匹配。

“无废城市”建设是党中央、国务院做出的重大决策部署,是一项重要的政治任务。“无废城市”是指以创新、协调、绿色、开放、共享的新发展理念为引领,通过推动形成绿色发展方式和生活方式,持续推进固体废物源头减量和资源化利用,最大限度减少填埋量,将固体废物环境影响降至最低的城市发展模式,也是一种先进的城市管理理念。自2018年国务院办公厅印发《“无废城市”建设试点工作方案》以来,试点工作取得显著成效。根据2021年12月发布的《“十四五”时期“无废城市”建设工作方案》,党中央、国务院高度重视固体废物污染防治工作,其中明确提出,要稳步推进“无废城市”建设,并提出工作目标:推动100个左右地级及以上城市开展“无废城市”建设,到2025年,“无废城市”固体废物产生强度较快下降,综合利用水平显著提升,无害化处置能力有效保障,减污降碳协同增效作用充分发挥,基本实现固体废物管理信息“一张网”,“无废”理念得到广泛认同,固体废物治理体系和治理能力得到明显提升。
公司废弃资源综合利用业务迎来发展重要机遇。由于政府大力推动“城市矿产”开发和“无废城市”建设,将逐步提升国内固体废物资源化利用水平,或将使包括公司在内的“无废城市”建设先行者迎来了良好的发展机遇。具体来看:
公司业务主要在浙江省内开展:根据国家统计局数据,2024年浙江省城镇化总人口量为0.50亿人,城镇化率75.5% ,2000-2024年CAGR为3.36%,较同期全国增速高0.31pct;根据住房和城乡建设部数据,2024年浙江省城镇垃圾处理量为0.17亿吨,2006-2024年CAGR为3.84%,较同期城镇人口增速高0.56pct,对应人均日可处理垃圾量为0.95千克,2006-2024年CAGR为0.54%,较同期城镇人口增速低2.74pct,由此可见,浙江省拥有较我国总人口更高的城镇化速度和更高的城镇化率,然而人均垃圾处理能力增速与高增长的人口并不匹配,这为公司发展提供了广阔的空间。

公司主要处理的废弃资源为:
1)以汽修废物为主的危险废物。公司主要开展业务的浙江省,截至2025年9月,其工业企业数量位居全国第三。根据生态环境部数据,我国2024年工业危险废物年产量达11960万吨,2019-2024年CAGR为8.04%,利用处置量为11816万吨,2019-2024年CAGR为9.40%,可见近年来我国危废利用处置能力在不断跟上产废量。值得重视的是,工业危险废物处置量包括以资源再利用为主的“利用方式”和以填埋&焚烧为主的“处置方式”两大类的处理之和,其中能够实现资源化再利用的量仍然占比较低。从生态环境部数据来看,进入危险废物集中处理厂的危险废物利用处置情况显示,2024年共利用处置4928.7万吨,其中仅55.03%实现综合利用;与此同时,根据公安部数据,在我国汽车保有量快速增加的背景下,汽修市场需求或将随之增长,这些都为危险废物业务奠定了增长基础;
2)以“四机一脑”为主的电子废物。根据同花顺数据,2024年我国废弃电子产品回收数量2.2亿台,2017-2024年CAGR为4.31%,2024年对应重量485万吨。随我国居民消费水平增长,叠加数字技术快速发展使居民生活不断便捷化的背景,我们预计电子废物处理业务或将长期处于增长期。


数字技术在实现双碳目标中可发挥重要作用,尤其在大幅提升废弃资源利用效率方面。根据中国信息通信研究院《数字碳中和白皮书》:“…数字技术在助力全球应对气候变化进程中扮演着重要角色。数字技术能够为经济社会绿色发展提供网络化、数字化、智能化的技术手段,赋能构建清洁低碳安全高效的能源体系,助力产业升级和结构代化,促进生产生活方式绿色变革,推动社会总体能耗的降低。我国碳达峰碳中和“1+N”政策体系中明确提出要推动大数据、人工智能、5G 等新兴技术与绿色低碳产业深度融合,推进工业领域数字化智能化绿色化融合发展。数字化正成为我国实现碳中和的重要技术路径,为应对气候变化贡献重要力量”。具体到废弃资源利用行业,我们观察到:
主要使用的数字技术有:1)基于大数据,通过云计算、大数据等技术,提高资源循环利用率,降低碳排放;2)基于物联网,通过传感器和数据分析,实现对设备、建筑和基础设施的远程监控和优化管理,降低能耗和碳排放;3)人工智能,可以对废品回收行业产生的大数据进行深度分析和挖掘,使废弃资源利用过程变得更加高效、绿色和智能。
我们认为,废弃资源利用行业是能够产生海量数据的劳动密集型行业,数字技术和人工智能的发展将有助于推动行业的转型升级、诞生更加高效和高盈利的商业模式。以大地海洋为例,公司开发了拥有自主知识产权的“小蚂哥”云数据平台,创造性地将互联网与物联网技术应用于危险废物的回收、利用和处置的全过程,实现了危险废物从收集、运输、生产、销售的全流程跟踪和大数据汇总。公司是业内少数几家将数字技术应用于危险废物全生命周期管控的企业。


公司是领先的“无废城市”建设运营服务商,通过构建“回收—拆解—利用”一体化的全产业链闭环,为政府、企业与居民提供覆盖危险废物、电子废物及生活废弃物的全链条资源化解决方案。可比估值方面,我们认为应选择上海洗霸、惠城环保和福龙马作为可比公司。
我们预计公司2025-2027年收入分别为13.98/16.09/18.64亿元,分别同比+47.68%/+15.05%/+15.88%。这一增长主要来自虎哥的并表带来的业绩增厚,以及收购完成后各业务板块的协同发展与规模扩张驱动。
对于危险废物业务,我们预计2025-2027年收入分别为2.51/2.87/3.30亿元,分别同比+6.70%/+14.24%/+15.00%。我们认为,公司在浙江省内与近8,000家产废单位(包括超5,000家汽修企业)建立了稳定的合作关系,并已形成成熟的“前端收集一站式”服务模式。25年业绩承压主要因专项资金收入确认存在差异所致,与2024年度公司按照期望值或最可能发生的金额确认的专项资金收入存在差异,产生的收入变动调整25年,对25年经营业绩产生了较大影响。随着该模式深化及公司持续整合回收渠道,废矿物油、废乳化液等危险废物的收集与处置能力有望进一步释放,从而推动该板块收入实现稳步增长。
对于电子废物业务,我们预计2025-2027年收入分别为6.26/7.51/8.63亿元,分别同比-9.80%/+19.84%/+15.00%。我们认为,公司子公司盛唐环保作为浙江省废弃电器电子产品处理龙头,2024年规范拆解数量占全省公示比例的40.02%。25年业绩承压主要因专项资金收入确认存在差异所致,与2024年度公司按照期望值或最可能发生的金额确认的专项资金收入存在差异,产生的收入变动调整25年,对25年经营业绩产生了较大影响。26年公司叠加2025年末完成收购威立雅杭州(具备超300万台年拆解能力),公司拆解处理能力与市场份额有望显著提升。上下游议价能力增强与规模效应有望共同推动该业务收入实现较快增长。
对于其他业务,我们预计2025-2027年收入分别为5.21/5.71/6.71亿元。我们认为,该业务收入的大幅增长主要来自于2025年对“虎哥”的收购并表。虎哥2024年经审计营收为4.66亿元,预计对公司2025年的其他业务贡献显著。虎哥作为浙江省居民家庭生活废弃物回收服务龙头,其创新的“互联网+回收”模式已实现标准化复制与区域扩张。并购后,公司得以快速切入居民端回收市场,完善“回收—拆解—利用”全产业链闭环。我们预计,随着虎哥业务区域拓展与渗透率提升,该板块将成为公司未来收入增长的重要动力。
我们预计公司2025-2027归母净利润为0.05/1.72/2.28亿元。考虑到公司业务涉及环保行业,选取节能环境、惠城环保、福龙马和盈峰环境为可比公司。根据万得预测,截至2026 年1 月6 日可比公司 PE(2026E)分别为22/55/57/30倍,考虑到政策强调完善回收网络、促进循环利用,叠加基金补贴名单企业相对固化,补贴资质存在壁垒,预计公司业绩将快速增长,给予其2026 年35 倍估值,对应市值 60.2 亿元,对应目标股价42.7元,上调为“买入”评级。


一、产品价格下降的风险
公司废弃资源综合利用形成的产品主要为润滑油基础油以及废金属、废塑料等再生资源,经再生利用后可作为良好的工业原料,其价格主要受市场供需情况影响,此外原油、铜、铁矿石等大宗商品的价格波动也会对其产生一定影响。我国作为“世界工厂”,对各类工业资源需求旺盛,为缓解原料不足,近几十年来我国每年从境外进口大量“洋垃圾”进行再生利用。为保护生态环境安全和人民群众身体健康,促进国内固体废物无害化、资源化利用,2017年7月国务院办公厅印发《禁止洋垃圾入境推进固体废物进口管理制度改革实施方案》。受新冠疫情以及“俄乌战争”影响,全球宏观经济面临较大的不确定性,原油、铜、铁矿石等大宗商品的价格剧烈波动。如果工业原料的需求下降,或者大宗商品价格下跌,将会导致再生资源销售价格下降,从而对公司的经营业绩产生不利影响。
二、废弃电器电子产品处理基金补贴相关风险
1
)废弃电器电子产品处理基金补贴标准下降的风险。
目前我国废弃电器电子产品回收处理行业存在废弃电器电子产品回收价格畸高、基金池亏空严重、企业流动资金压力大等问题。为完善废弃电器电子产品处理基金补贴政策,合理引导废弃电器电子产品回收处理,财政部等四部委于
2021
年
3
月颁布新的《废弃电器电子产品处理基金补贴标准》,自
2021
年
4
月
1
日起实施,若未来基金补贴标准持续下降且公司不能有效传导至上游,将会对公司的经营业绩产生一定不利影响;
2
)应收基金补贴款坏账准备计提增加的风险。
公司应收账款主要由应收基金补贴款构成,对于应收基金补贴款,将其纳入信用风险特征组合,按组合账龄计提坏账准备。主管部门已出台相应的政策以解决废弃电器电子产品处理基金收支不平衡的问题,但是未来如果废弃电器电子产品处理基金缺口进一步扩大,各年回款金额低于当年确认的基金补贴收入金额,应收基金补贴款逐年增加,账龄进一步延长,将导致应收账款坏账准备计提金额增加,从而会对公司经营业绩产生一定不利影响。
三、环保与安全生产的风险
公司处置及利用的危险废物包括废矿物油、废乳化液、废油桶和废滤芯,同时,公司在拆解电子废物时也会产生废电路板、含铅玻璃、荧光粉、含汞背光灯管等危险废物。如果员工在危险废物处置及利用或电子废物拆解处理过程中操作不当,可能导致危险废物泄露,造成环境污染,将会对公司的生产经营带来一定的不利影响。注:文中报告节选自天风证券研究所已公开发布研究报告,具体报告内容及相关风险提示等详见完整版报告。
证券研究报告
《大地海洋(301068):收购虎哥“如虎添翼”,回收-拆解-利用全产业链覆盖》
对外发布时间
2026年1月11日
报告发布机构
天风证券股份有限公司(已获中国证监会许可的证券投资咨询业务资格)
本报告分析师
吴 立 SAC 执业证书编号:S1110517010002
郭丽丽 SAC 执业证书编号:S1110520030001
戴 飞 SAC 执业证书编号:S1110520060004
赵 哲 SAC 执业证书编号:S1110525120004
