四川眉山国资约11亿元竞得近30%股份,金属铜概念股精艺股份或将易主

用户头像
每日经济新闻
 · 四川  

精艺股份(002295.SZ,股价14.71元,市值36.87亿元)股权司法拍卖尘埃落定,四川眉山国资以约10.86亿元竞得近30%股权,公司实控人或将易主。

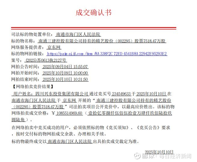
精艺股份10月10日(周五)晚间公告称,公司控股股东南通三建控股有限公司(下称三建控股)所持有的7518.47万股公司股份(占公司总股本的29.99996%)网拍阶段已经结束,四川兴东投资集团有限公司(下称四川兴东)以约10.86亿元的总价款竞得。

目前,拍卖结果尚需江苏省南通市海门区人民法院出具裁定书确认,后续涉及缴款、股权变更过户等环节,存在一定的不确定性。若本次股份拍卖完成,三建控股将不再持有公司股份,公司控股股东、实际控制人将发生变更。

成交价较首轮出价高出7500万元

精艺股份公告显示,目前公司经营活动正常开展,本次事项暂未对公司生产经营、公司治理等事项产生重大影响。

京东网司法拍卖平台显示,本次起拍价为拍卖日前20个交易日收盘价平均价格的90%,最终落锤的10.86亿元竞拍价较约7.8亿元的起拍价增值约40%,折合每股约14.44元,较精艺股份10月10日收盘价(14.71元)折价约1.84%。

图片来源:京东资产交易平台

本次司法拍卖,5位竞拍者共出价77次,吸引超32万人围观。

《每日经济新闻》记者注意到,在竞拍过程中,四川兴东在最后一轮出价表现尤为果断,不惜以较高价格锁定标的——其最后一笔加价高达5100万元,令其他竞拍方望而却步。10.86亿元的落锤价,更是较首轮出价高出了7500万元。

图片来源:京东资产交易平台

公告显示,本次司法拍卖受让方应遵守监管规定要求,在受让后六个月内不得交易其所受让的股份。

图片来源:京东资产交易平台

天眼查资料显示,精艺股份这近30%控股权竞得方四川兴东并非普通的市场化投资机构,而是四川眉山国企。四川兴东成立于2021年3月,注册资本30亿元,由眉山市东坡区国有资产监督管理局全资持股,为眉山市东坡区区属一级国企。截至2025年,集团旗下涵盖20家下属公司(其中二级公司4家,含1家主体信用评级AA+企业),资产总额达839.35亿元。

四川兴东秉持聚焦主业、转型开放的理念,全力打造产业型投资集团,公司经营涵盖投资运营、文化科技综合服务、新能源、大健康、园区开发运营及城市基础设施建设六大业务板块。

司法拍卖公告后股价累涨48%

《每日经济新闻》记者注意到,精艺股份9月4日发布相关司法拍卖公告后,引发资本市场高度关注。9月5日—10月10日收盘,精艺股份股价在20个交易日累计上涨47.99%。而在9月24日—10月10日期间的7个交易日,该股已录得5个涨停板。

精艺股份9月5日—10月10日股价走势 图片来源:东方财富

精艺股份成立于1999年,2009年深交所上市,公司业务核心聚焦铜加工产业,同时结合自身产业特点探索能源与碳管理相关实践,主要产品有铜管加工产品和铜杆加工产品。

今年上半年,精艺股份营收同比增长38.8%至23.8亿元,但归母净利润同比下滑42.95%至1085.9万元,陷入“增收不增利”的局面。

精艺股份此前已屡现风波。今年6月,因隐瞒前董事长和实控人之一黄裕辉被纳入失信被执行人名单的事实,公司被中国证券监督管理委员会广东监管局处罚。6月26日,精艺股份公告,因个人原因,黄裕辉申请辞去公司董事、董事长及董事会战略与投资委员会主任委员、提名委员会委员职务。

每日经济新闻