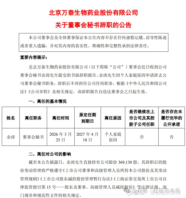
3月25日晚间,万泰生物(603392.SH)发布公告称,余涛先生因个人家庭原因申请辞去公司董事会秘书职务,辞职后不再担任公司任何职务,该辞职报告自送达董事会之日起生效。
截至本公告披露日,余涛直接持有万泰生物股份36.91万股。3月26日,万泰生物股价下跌,报收39.08元,市值跌破500亿元。以此计算,余涛持股市值超1440万元。

公开资料显示,余涛,1975年出生,中国国籍,无境外永久居留权,硕士研究生。曾任北京双鹭药业股份有限公司高级研发人员,北京科委生物中心战略研究部研究员、事业拓展部代理部长;2007年起就职于万泰生物,历任市场总监、商务拓展总监等。

余涛(图源:万泰生物公众号)
2023年8月,余涛被聘任为公司董事会秘书。2024年,余涛从公司获得的税前报酬总额148.5万元。2023年,他的税前报酬为109.42万元。

万泰生物成立于1991年4月,法定代表人为邱子欣,注册资本为12.64亿元,主营业务是诊断试剂、疫苗以及医疗器械的研发、生产和销售。公司的主要产品是体外诊断试剂、诊断仪器、重组戊型肝炎疫苗、二价HPV疫苗、鼻喷流感病毒载体新冠肺炎疫苗、九价HPV疫苗。
从股权关系看,钟睒睒直接持有万泰生物17.7%股份,并通过养生堂有限公司间接持有万泰生物55.79%的股权,为万泰生物的实际控制人。2001年至2021年间,钟睒睒曾长期担任万泰生物董事长,在其任期最后一年,万泰生物市值曾达到1772.07亿元峰值。
值得注意的是,曾经凭借国产首款HPV疫苗风光无限的万泰生物,如今正经历业绩滑铁卢。
其2025年业绩预告则显示,公司预计2025年年度实现归属于母公司所有者的净利润为-4.1亿元到-3.3亿元;归属于母公司所有者的扣除非经常性损益的净利润为-6.6亿元到-5.3亿元。
实际上,公司2024年业绩就已经大幅下滑,但仍保持归母净利润为正。当年实现营业收入22.45亿元,同比下降59.25%;归母净利润为1.06亿元,同比下降91.49%;扣非净利润为-1.86亿元,同比下降117.29%。
万泰生物近年来的业绩大下滑,与疫苗行业的巨变紧密相关。公司在2025年业预告中表示:报告期内,国内疫苗市场整体承压,行业收入、利润均大幅下滑。公司二价HPV疫苗受默沙东九价HPV疫苗扩龄、政府采购大幅降价、消费需求不足等影响,导致公司二价HPV疫苗产品出现近效期无法销售、库存无法变现的不利影响。公司计提相应减值准备。
中国疾控中心研究数据显示,2024年中国9-45岁女性HPV疫苗首针覆盖率为27.43%,虽然与欧美国家约67%的接种渗透率相比仍有差距,但核心城市人群接种率已逐渐饱和。
(免责声明:本文内容与数据仅供参考,不构成投资建议,使用前请核实。据此操作,风险自担。)
编辑|段炼 杜波 杜恒峰
校对|何小桃

每日经济新闻综合自红星资本局、广州日报、公开资料等
每日经济新闻