为什么牛市行情中后段会出现“捡便宜”低价股现象?

用户头像
梵高投研
 · 湖北  

为什么牛市行情中后段会出现“捡便宜”低价股现象?
1、资金溢出效应 (Spillover Effect):牛市前期,龙头股、权重股、景气行业股通常涨幅巨大,股价高高在上,让后续投资者望而却步。巨大的获利盘会开始部分了结,并寻找市场中尚未被充分挖掘的“估值洼地”。
2、散户情绪驱动:牛市进程会吸引大量新股民入场。对于他们来说,高价股(如几百元的股票)有心理上的畏惧感,而低价股(如几元、十几元)显得“更便宜”,上涨空间“似乎更大”,容易形成群体性追捧。
3、题材概念的温床:低价股、小市值股往往弹性更大。一旦沾上市场热点概念(如新技术、新政策),很容易在短期内走出连续涨停的走势,形成强大的赚钱效应,吸引更多投机资金涌入。
如何理性地“捡便宜”?
第一步:严格排雷,规避具有退市风险的公司
这是最重要的前提,否则一切免谈。主要规避以下几类:
财务类退市风险:最近一个会计年度经审计的净利润为负且营业收入低于1亿元,或追溯重述后达到此标准。
交易类退市风险:连续20个交易日每日股票收盘价均低于1元。
规范类退市风险:年报存在重大会计差错或虚假记载,被证监会责令改正但未在规定期限内改正。
重大违法类退市风险:如财务造假等。
高负债、高质押、被立案调查的公司也要坚决避开。
第二步:结合基本面,寻找“困境反转”或“价值重估”的机会
低价不代表没有价值。我们需要寻找的是那些股价因短期困境或市场忽略而被错杀,但内核正在发生积极变化的公司。
盈利能力:是否扭亏为盈?或利润开始出现环比、同比大幅增长?
行业地位:是否是细分领域的龙头?市场份额是否稳固?
资产质量:是否有隐蔽资产(如土地、矿产、股权投资)未被市场充分计价?
现金流:经营现金流是否健康?能否支撑公司持续运营和发展?
第三步:紧扣政策面,寻找“顺风车”机会
政策是驱动A股市场的重要力量。紧跟国家战略方向,可以大大提高选股成功率。
当前政策焦点:包括“新质生产力”(高端制造、人工智能)、新能源(光伏、储能、电动车产业链)、半导体国产替代、资源安全(有色金属、稀土)等。
政策支持:公司的主业是否属于国家政策明确支持和鼓励的方向?
1. 怡球资源 (601388)
所属概念:再生铝、金属回收、循环经济、节能环保。
行业独特性:公司是中国领先的再生铝龙头企业。相比生产原铝,再生铝的能耗仅为其3%-5%,符合“双碳”政策大方向,成本优势显著。
盈利能力:业绩与铝价高度相关。在铝价维持相对高位的背景下,公司盈利能力得到保障。
成长性:公司积极扩张产能(国内+海外),未来市占率有望提升。
政策面逻辑:
完美契合 “循环经济” 和 “碳中和、碳达峰” 国家战略。发展再生金属是解决资源约束和环境压力的重要途径,受到政策强力支持。
属于“新质生产力”中绿色低碳方向的代表性产业。
总结:怡球资源的低价背后,是有扎实的基本面和强大的政策背书作为支撑的。市场看好的是其行业赛道和未来成长性,而非单纯的“低价”。
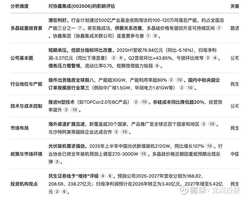
2. 协鑫集成 (002506)
所属概念:光伏组件、TOPCon电池、储能、光伏建筑一体化(BIPV)。
基本面逻辑(曾历经困境,寻求反转):
历史包袱:公司曾因巨额亏损等问题面临困境,股价深度下跌。
业务转型:近年来大力投入N型TOPCon电池技术的研发和产能建设,这是下一代光伏电池技术的主流路线之一,技术竞争力得以重塑。
产能释放:新产能的落地和出货量增长,是市场关注其业绩能否实现“困境反转”的核心看点。
政策面逻辑:
牢牢站在 “新能源” 这个超级赛道上。光伏和储能是全球能源革命的核心,国内外需求持续旺盛,政策支持力度毋庸置疑。
总结:协鑫集成是典型的“困境反转”预期股。投资者赌的是其能否凭借新技术、新产能抓住行业机遇,重新回到健康发展的轨道上。



$吉视传媒(SH601929)$ $怡球资源(SH601388)$ $协鑫集成(SZ002506)$