从2007年正式登陆纳斯达克到2025年转型升级。康迪科技作为非公路车领域的领先企业,近年来紧抓消费升级机遇,推出兼具户外休闲娱乐与短途交通代步功能的电动车产品。并随着AI技术越来越多地渗透到社会生活的方方面面,未来康迪也将智能化理念融入产品之中,争取更加易于操作、安全性能更高、增加人机交互功能等方面进行改造和升级,满足消费者的多样化需求。
回顾康迪科技的发展史,可以发现其在非公路车领域的产品演进,就是一部中国制造业出海的微观史。它清晰地展示了一家中国公司如何凭借对特定市场的深刻理解、灵活的技术应用和坚定的本土化策略,在一个细分领域构建起全球竞争力的全过程。
此外,其产品迭代与资本市场的表现紧密交织,共同勾勒出公司的发展轨迹。

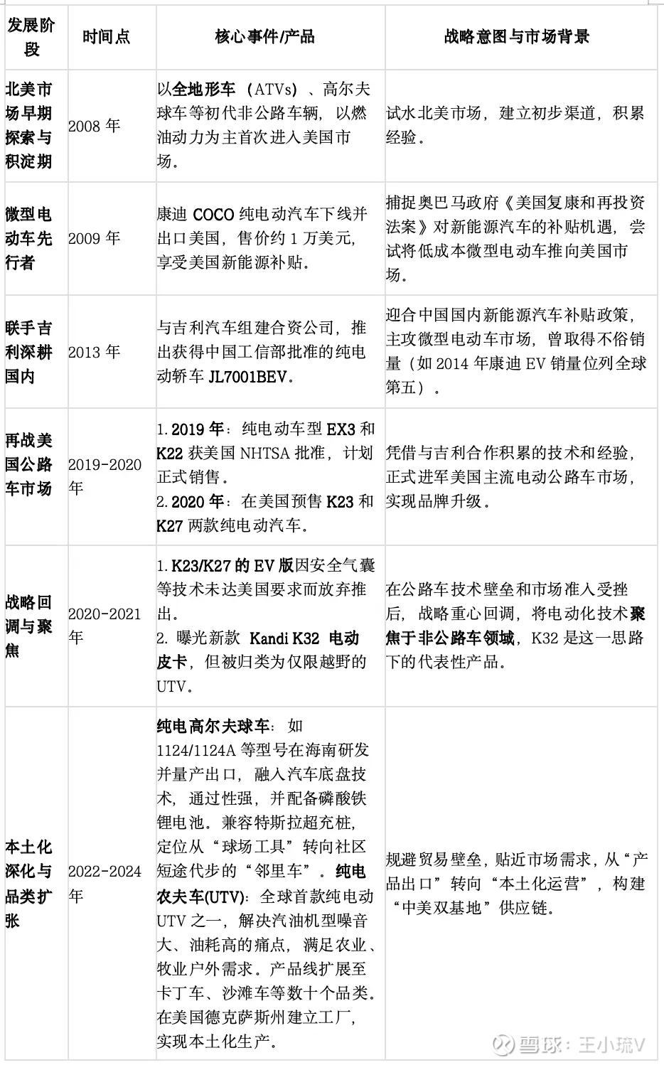
以下,我们梳理了其主营业务发展的关键阶段与特征:
康迪科技发展历程



发展逻辑与深远影响
回顾2007至2025年,康迪科技的发展路径并非一条直线,而是一个在不断试错中寻找自身