
摘要:行至年末,各家今年业绩如何?“国产替代”等政策红利是否转化为了企业业绩增长的实际动能?面对不确定性,各大企业又是如何通过战略调整寻求破局?
2025年即将接近尾声,回望这一年的科学仪器行业,“承压”与“突围”无疑是贯穿始终的主线。
所谓“行业寒冬”早已不是停留在口头的感慨,而是实实在在反映在企业营收分化、利润起伏中的真实考验;与此同时,国家大力推进的国产替代等政策为行业注入了强劲动能,成为企业对冲下行压力的重要抓手。
在近期北京高端科学仪器与传感器大会投融资论坛上,几组公开披露的核心数据直观印证了这一趋势:82%的用户在政策风向变化后开始认真考虑国产替代,61%的单位在采购环节已经写进了“国产比例要求”,需求侧的“替代共识”正在快速转化为实际的采购行动。
行至年末,各家今年业绩如何?在充满机遇又遍布风险的2025年,科学仪器上市企业也交出了各自第三季度的答卷:“国产替代”等政策红利是否转化为了企业业绩增长的实际动能?面对不确定性,各大企业又是如何通过战略调整寻求破局?
带着这些问题,仪器信息网特别统计了44家国内上市仪器企业2025年前三季度财报,试图透过这些数据,一窥行业正在经历的变迁。


2025年前三季度,国内44家上市仪器公司营收总额为674.29亿元,营收均值为15.32亿元,营收平均增速为-0.22%。

44家企业中,26家企业前三季度实现了营收正增长,占比近六成。迈瑞医疗、川仪股份、安图生物、高德红外、聚光科技营收总额位于前五。高德红外、南华仪器、日联科技、四方光电、三德科技营收增速领先,同比实现高双位数增长。
与此同时,18家企业营收出现下滑。禾信仪器、天瑞仪器、蓝盾光电三家企业营收降幅超20%,泰坦科技、川仪股份、迈瑞医疗、科华生物、泰林生物等仪器降幅也超两位数。

净利:增长下滑各半,变化悬殊

44家上市仪器公司2025前三季度净利润总计116.18亿元,净利均值2.77亿元,同比增速23.3%,净利增减各占50%。值得重点关注的是,相较于营业收入的普遍增长,企业净利润表现则呈现显著分化。

以高德红外、海能技术、易瑞生物、皖仪科技、纳微科技为代表的5家企业净利增幅超100%,高德红外净利同比更是暴增1058.95%。
但与此同时,蓝盾光电、博晖创新、必创科技、聚光科技、南华仪器等五家企业净利降幅也超过100%。@仪器信息网

在行业整体承压的背景下,国内上市仪器企业在积极响应国产替代政策红利的同时,也在主动求变,探索增长新路径。翻看这44家国内上市仪器公司的财报我们发现,国产替代、出海、转型是出现最多的关键词。
国产替代:驱动业绩增长的重要驱动力 2025年,国产替代从可选项变为必选项的进程在不断加速。政策红利的持续释放,正逐步转化为企业业绩增长的实质动能,这点在企业财报和市场表现中可窥见一二:
华大智造$华大智造(SH688114)$ 表示,在国内测序行业竞争加剧的背景下,公司依托国产替代趋势实现了显著的业务增长。2025年第三季度营收同比增长14.45%,国产替代带来的装机量持续提升是业绩增长的主要原因之一;永新光学$永新光学(SH603297)$ 在财报中指出,受益于国产替代,被列为战略新兴业务的医疗光学业务上半年营收同比大幅增长;纳微科技$纳微科技(SH688690)$ 2025年前三季度净利增长156.56%,增长来自国产替代和产品创新双轮驱动。在鼓励国产化的政策导向下,国内客户对产品的认可度持续提升,逐步替代同类外资品牌。@仪器信息网
从短期业绩反馈来看,国产替代的业绩拉动效尚未完全释放。但正如多家企业在财报中指出的,国产替代是业绩增长的重要驱动力之一,也是未来重要战略发展方向,增长潜力无限。
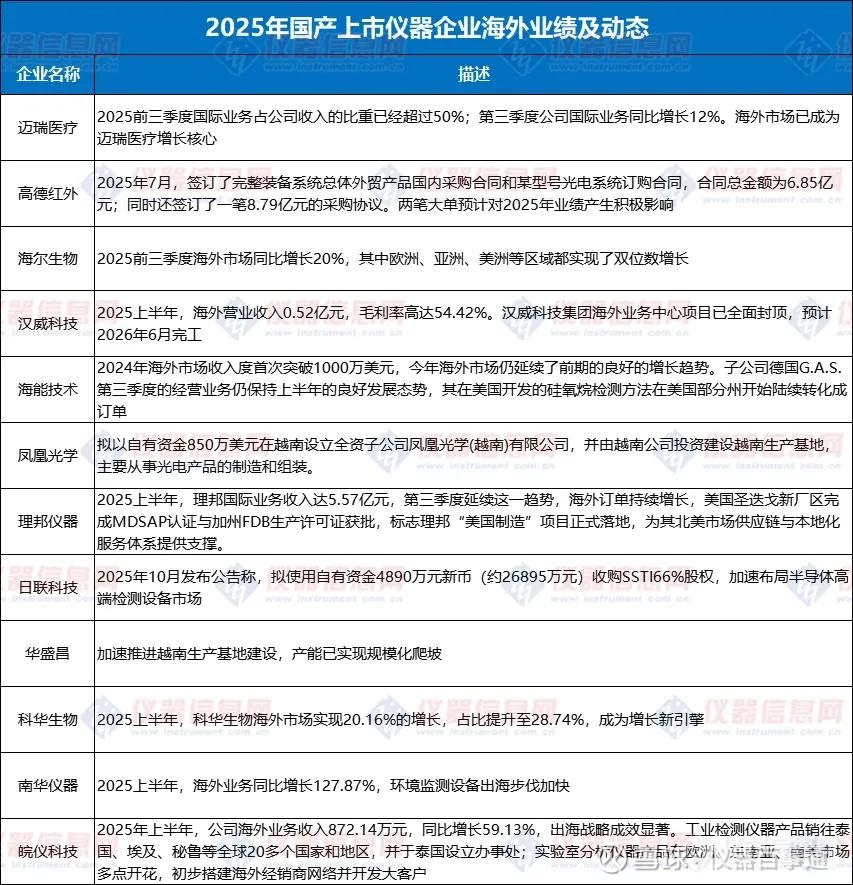
全球化布局提速:出海成核心增长引擎
曾几何时,“出海”或许只是国内企业的可选发展路径;但经过多年深耕布局,它已成为众多企业驱动业绩增长的核心引擎。@仪器信息网
如迈瑞医疗在财报中披露,2025前三季度海外业务占比已超50%,成为公司业绩增长的核心;科华生物2025H1海外市场增长28.74%,成为增长新引擎;皖仪科技出海成效显著,收入同比增长59.13%;
在线上投资者关系活动中表示,2024年度公司海外市场收入首次突破1000万美元,今年海外市场仍延续了前期的良好的增长趋势;子公司德国G.A.S.开发的硅氧烷检测方法在美国部分州开始陆续转化成订单。

注:以上统计仅为部分国内科学仪器企业2025年出海动态,不完全统计仅供参考(排名不分先后)如有错漏,欢迎补充
转型求变:构建长期竞争力
在全球化布局的同时,更多企业也在通过战略转型、跨界融合、业务聚焦等方式重构核心竞争力。@仪器信息网
皖仪科技董事长臧牧在接受《中国证券报》采访时,明确了公司从单纯的“仪器生产厂商”向“行业整体解决方案供应商”的转型方向。臧牧称,“这意味着我们不再只聚焦产品本身,而是深入新能源、工业、食品药品、半导体、疾控等细分领域,提供从仪器选型、系统集成到后续服务的全链条解决方案。”这种转型是为了真正帮助客户解决实际问题,实现双赢共生,也是构建长期竞争力的关键。
易瑞生物的转型则更为彻底。2023年,占比超72%的IVD业务曾因毛利率为负(-12.06%)严重拖累公司业绩。但仅用2年时间,易瑞生物便迅速从“以IVD业务”为主,转型为以食品安全检测和动物诊断业务为主的企业,成为行业“减法换增长”的典型案例。@仪器信息网
与此同时,禾信仪器在投资量羲技术,布局量子计算业务的同时,向食品安全、医疗健康等领域布局高端仪器国产替代;南华仪器收购嘉得力,向“环保+智能清洁”双赛道转型;华盛昌加速推进越南生产基地建设,并坚定执行“AI+测量”和“高端仪器国产替代”两大核心战略,通过与泽攸科技的战略合作和DeepSense大模型的应用,积极布局未来高附加值增长点……

无论是多元布局、跨界融合的业务拓展,还是聚焦核心、转型求变的战略收缩,其核心目的都是为了突破当前生存困境。
随着行业洗牌加速,同质化竞争正在被差异化布局取代,产业链延伸、技术深耕与全球化突围或将成为破局关键。正如刘虎威教授做客《仪咖说》直播间时所言:“在科学仪器行业百花齐放、爆发式增长的态势下,企业兼并、优胜劣汰将成为未来的发展趋势。” @仪器信息网
未来,科学仪器行业将进入“精耕时代”,唯有持续创新、精准卡位新兴需求的企业,方能在行业迭代中站稳脚跟,在这场结构性变革中向下一个黄金十年迈进。
