2025年12 月,国内多家被动元件厂商密集发布涨价函,此前海内外已有多家厂商已有一到二次的涨价行动。2026年1月16日,据台媒报道,国巨近日再度向客户发出涨价通知。
根据相关媒体信息,此次涨价潮目前涉及范围主要包括:海外及台系大厂的钽电容产品、台系以及众多国产品牌的电阻以及电感产品。
这轮被动厂商集体发涨价函的原因,总体来看大约有两点:
● 一类是基于原材料涨价带来的成本压力,例如金属银以及锡、铜、铋、钴等其它金属材料涨价。
● 另一类则是AI需求暴增,带动相关产品上涨,比如钽电容、高端MLCC等。
从国内几家上市公司三季报的数据可以看出,除顺络电子、三环集团外,其他几家厂商的营收或者盈利还没有回到2022年。高端 MLCC 产品有望维持相对稳定的营收成长,而标准消费级 MLCC 订单难以明显回温。这种“高端需求强、标准需求弱”的结构性分化,也与当前现货市场电容情况的反馈相似。

有台媒报道,AI 与汽车电子化正在挑战功率与速度的物理极限,这带来了双重需求:每台设备需要更多的被动元件,而且需要规格更高、更能承受严苛环境的元件,这也推动了钽电容以及部分高端MLCC的需求上升,从而带来涨价。
全球被动元件龙头村田指出,一台英伟达GB300服务器约需3万颗MLCC,而单个机柜的用量甚至高达44万颗。预计到2030年,AI服务器对MLCC的需求将较2025年增加约3.3 倍。除AI之外,另一被动大厂三星电机表示也看到了高压车用 MLCC 市场的显著增长空间。
国内厂商下游主要客户为汽车和AI服务商的顺络电子、拥有超高容MLCC技术及垂直一体化的三环集团营收及盈利表现突出。

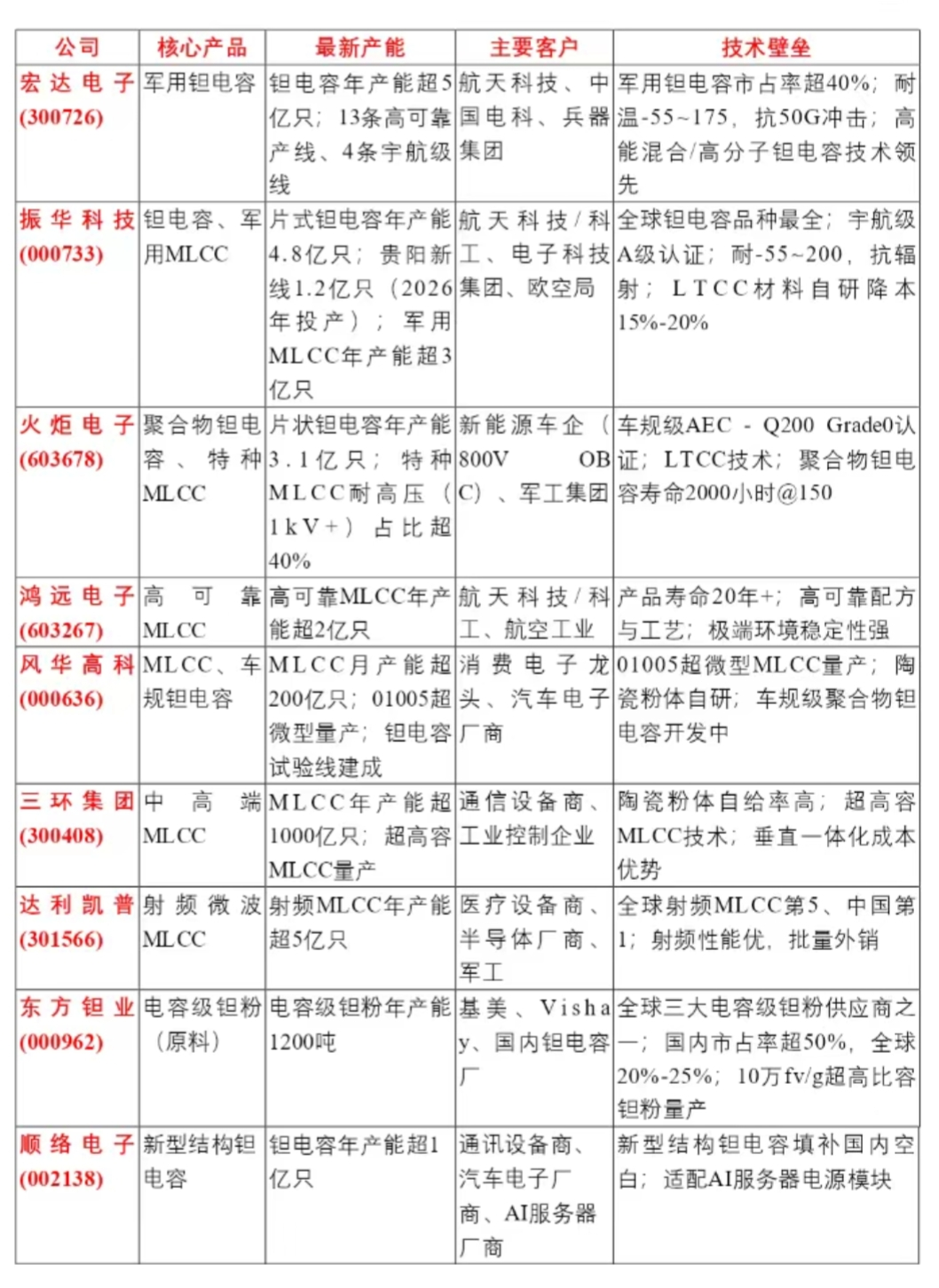
顺络电子(002138):布局钽电容超十年,新型结构钽电容填补国内空白,产品用于通讯、汽车电子、AI服务器电源模块等领域。2025年三季度信号处理、电源管理、汽车电子及储能专用产品占比相对均衡。抓住AI服务器与新能源汽车核心增量市场的机遇。

毛利率稳定、营收及净利润逐季上升。

三环集团(300408):垂直一体化龙头,陶瓷粉体自给率高,产品定位中高端,超高容MLCC获创新金奖。

振华科技(000733):旗下振华新云为全球钽电容品种最全企业之一,通过欧空局宇航级A级认证,是国内唯一供欧空局宇航级电子元器件的企业。军用MLCC核心供应商,产品耐极端温度(-55℃~200℃),抗辐射性能突出,用于航天器等特殊场景。

目前,全球MLCC 市场主要由日本、韩国和中国等国家的企业所主导,日本企业村田、京瓷、TDK 在MLCC 占据全球最大的市场份额,主要原因在于其在尖端高容量产品及材料粉末技术上领先于其他国家和地区厂商。根据中国海关数据显示,2024年我国MLCC 进口额达62.6亿美元,出口额32.1亿美元,贸易逆差30.5 亿美元。
从2023 年开始,国内MLCC 贸易逆差有逐年缩小的态势。未来随着中国MLCC 行业的不断发展壮大,其国际竞争力将进一步提升,国产替代空间巨大。随着汽车、AI 服务器需求上升,MLCC 行业迎来复苏。