继沐邦高科、亿晶光电、宝馨科技、京运通、棒杰股份之后,又有一家跨界光伏上市公司被地方国资推上了被告席。
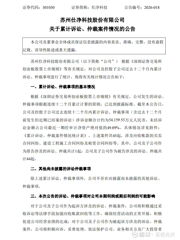
3月27日,仕净科技(301030)发布关于累计诉讼、仲裁案件情况的公告。公告显示,公司及控股子公司过去连续十二个月内累计诉讼、仲裁事项(含过去十二个月前发生但近期已结案的诉讼)涉诉金额合计约为54,159.53万元人民币,未结诉讼金额占公司最近一期经审计净资产绝对值的49.89%。上述案件共45起,涉及应收账款的买卖合同纠纷、建设工程施工合同纠纷及租赁合同纠纷等。其中,公司及子公司作为原告涉及的诉讼、仲裁共计1起;公司及子公司作为被告涉及的诉讼、仲裁共计44起。
在《累计诉讼、仲裁案件情况统计表》中,仕净科技列举了5起涉案金额超1000万元的5起诉讼、仲裁案件。仕净作为原告的案件1起,作为被告的案件4起。


其中,资阳勤奕工程管理有限公司(简称“资阳勤奕工程”),资阳勤盛工程管理有限公司(简称“资阳勤盛工程”),资阳勤诺建设管理有限公司(简称“资阳勤诺建设”)与四川仕净新能源科技有限公司(简称“四川仕净”),苏州仕净科技股份有限公司(简称“仕净科技”),安徽仕净光能科技有限公司(简称“仕净光能”)之间合同纠纷涉讼金额最大,为373,000,000.00元,涉诉时间为2026年3月26日。
尽管仕净科技并未披露这起诉讼的细节,可从资阳勤奕工程等3家公司的背景上看,这起诉讼案并不简单。
工商平台显示,资阳勤奕工程、资阳勤盛工程和资阳勤诺建设均有地方国资背景。资阳勤奕工程是资阳城建投资集团有限公司(简称“资阳城建集团”)100%控股的全资子公司,资阳城建集团则是资阳发展投资集团有限公司(简称“资阳发展集团”)全资子公司。
再向上追溯,四川省财政厅持有资阳发展集团8.8%股份,持有其91.2%股份资阳市投资控股集团有限公司(简称“资阳市投资控股集团”)则是资阳市国资委的全资子公司。
资阳勤盛工程和资阳勤诺建设与资阳勤奕工程的股权结构如出一辙,向上追溯最终实控人均为四川省财政厅和资阳市国资委。
厘清股权关系后,基本可以判定资阳勤盛工程、资阳勤诺建设和资阳勤奕工程为代表的资阳地方国资对四川仕净、仕净科技和安徽仕净光能提起了诉讼。
若说到仕净科技与资阳市国资产生诉讼,不得不提仕净科技在四川资阳的大手笔投资。
2024年3月8日,仕净科技公告称,其与资阳市资阳临空管委会拟在资阳投资建设高效太阳能电池片研发生产项目的相关事宜签订《投资合作协议》,建设内容为年产20GW硅片+20GW太阳能电池的研发基地,项目分两期建设,一期建设年产10GW硅片+10GW太阳能电池片,二期根据项目进度及市场情况择机建设。

据公开信息,此项目由四川仕净新能源科技有限公司投资,资阳建工、中国一冶、苏州仕净、上海设计院承建,已于2024年3月开工建设。2025年3月28日实现了首片电池片下线,原定在2025年6月30日实现全线拉通投产。但因行业步入下行周期,该项目出现了延期投产。
在“地、企”合作共建模式下,地方政府负责前期代建厂房,为项目提供财政补贴,全程提供“保姆式”服务已是行业内不成文的规矩。但投资协议也附有约束性条款,即确保项目如期落地,出现“烂尾”情形将被视为违约,需要承担相应的责任。
举例来说,沐邦高科在广西梧州投建的10GW TOPCon电池片项目,亿晶光电在全椒县拟投建10GW电池片、10GW切片、10GW组件仅建成7.5GW电池片项目,均出现了项目未能按计划推进的“烂尾”情形。为此,广西梧州市向沐邦高科追索5.1亿元政府补贴、建设资金,滁州全椒县要求亿晶光电偿还1.4亿元投资款。
当前,仅从刚浮出水面的诉讼案中,尚无法判断资阳市国资与仕净科技对簿公堂是否与20GW电池片、20GW硅片项目延期有关。但随着后续的信披,相信谜题将在不久后得以解答。(草根光伏)